Sometimes its the actual sockets of bad quality where the legs go doesn't quite make contact properly.
Announcement
Collapse
No announcement yet.
Announcement
Collapse
No announcement yet.
Serbian "Most Wanted"
Collapse
X
-
Friends
I worked SMV 2.0 and I'm not satisfied with the depth.
I tried with hand-held probes as well as with the original TS-1000, I changed the capacitors to the RX and TS and the best results I got 22nf RX and 470 TS 10cm peny.
I worked on the Lay file.
Do you have any suggestions or solutions?
Thank you.
Comment
-
Comment
-
Сонде имам 5-6 оригиналних Цезарове које феноменално раде на детекторима са ИЦ555.
Имам и ТС1000 оригиналну скоро нову сонду и нема битне разлике.
Menjao sam i kondenzatore čak sam i njih merio i upoređivao i isto.
Покушаћу још са транзисторима.
The probes I have 5-6 originals of the Caesar that are phenomenally working on the IC555 detectors.
I have the TS1000 original almost new probe and there is no significant difference.
I changed the capacitors even when I measured them and compared them.
I'll try more with transistors.
Comment
-
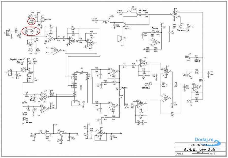
Originally posted by crni1 View PostHvala zemljak.Мењао сам и њих,најбоље резултате сам добио са бц 327-40 појачањем 450 хфе
I changed them, I got the best results with bc 327-40 amplification of 450 hfeOriginally posted by pustareka View PostZemljace probaj malosumne bc 558c (npn). Use lonose bc558c.
Ne zaboravi da ih uparis jer imas posla sa diferencijalnim signalima.
menjaj im radnu tacku s otpornikom od 10k. nadji optimalnu struju.menjaj samo na metu. rezistor test target.Please read the forum rules -> Basic Rules of the ForumsOriginally posted by pustareka View Postzaboravih, mozda ti sonda nije dobro iznulovana na par mV. bad nul sonde ?
and make your posts in English.
This is not the first time I've had to remind you.
Comment
-
i did especial table. you can print it and hang up near you on the wall.Originally posted by crni1 View PostHvala zemljak.Мењао сам и њих,најбоље резултате сам добио са бц 327-40 појачањем 450 хфе
I changed them, I got the best results with bc 327-40 amplification of 450 hfe
Comment
-
Sorry, Qiaozhi.Originally posted by Qiaozhi View PostPlease read the forum rules -> Basic Rules of the Forums
and make your posts in English.
This is not the first time I've had to remind you.
I thought that I would better understand myself with the countryman than with the translator, no bad intention.
I accept criticism.
Thank you.
Comment
-
hello all
I made this detector smw v2
When i measured the Frequency of tx signal I noticed that it is unstable, it is varied inversly to amplitude (when the ampl is 20v p - p fr= 6khz and when the ampl=14vp-p the fr=7khz).Is this a normal or there is somthing wrong?
In this case i can't estimate the inductance of my handmade TX coil with c=470n and variable fr.
because i don't have L meter for measering inductance .I made fr generator(in attashment) i found it in this forum. but i dont know what accuricy is it.
Also what is the porposes of c1 68n in rx side is it fixed value according to inductance 15mh or can i experiment with different value such 10n 22n?
Comment
-
Proveri Tx i Rx. Ako su ok menjaj integralce, mozda je neki falsh.Originally posted by crni1 View PostMy SMV 2.0 still has a low range of detection, discrimination is excellent.
[ATTACH]44312[/ATTACH][ATTACH]44311[/ATTACH]
And SMV V 1.0 depth and discrimination are excellent.
[ATTACH]44313[/ATTACH]
Pozz.
Chenge IC, Tx i Rx.
Comment

now is good I come now from work, start detector and BOOM tit ti ri tit tit
tnx @qute1
Comment