Announcement
Collapse
No announcement yet.
Announcement
Collapse
No announcement yet.
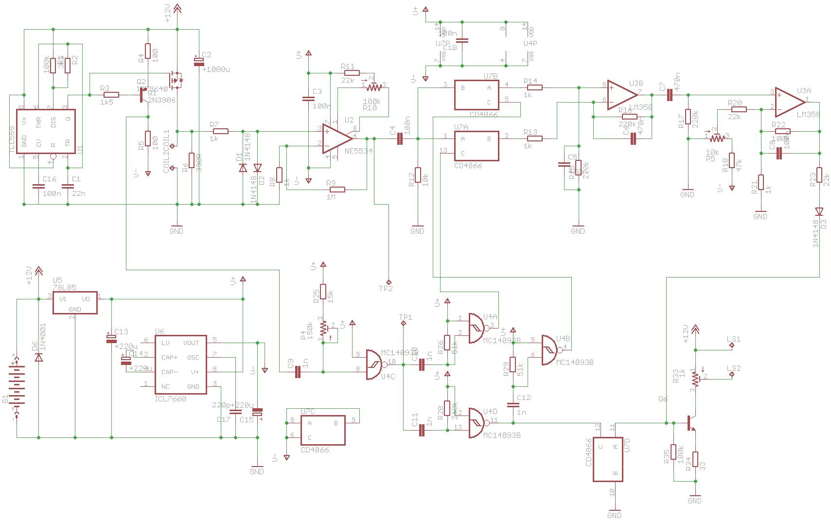
Whites Surf PI schematic
Collapse
X
-
I think you are looking like this https://youtu.be/HYuJVvO3Jn0 it has the same layout as homefire share to you.Originally posted by seriall714 View PostHello everyone,
Can you share lastest version Working TESTED surf pi (for underwater) ? i download 30files and almost everyone of them is different. i confused i want to make waterproof surf pi version for saltwater like scuba tector...
thanks.
Comment
-
SURF XX (3).rar
i tried manytimes on PCBWAY but always errors about PCB outline or Drill hole format.
anyone knows about how to make PCB outline for this surf pi ?
Comment
-
Originally posted by folharin View PostAlguĂ©m pode me ajudarOriginally posted by folharin View PostMudei os componentes duas vezes e o problema continua ... cabo de bobina, bobina, resistĂȘncia de amortecimentoPlease read the forum rules -> Basic Rules of the ForumsOriginally posted by folharin View PostEstou usando 38 volts 310uh resistor de amortecimento 510r
and make your posts in English.
Comment
-
-
Hello.
I have a question about the surf 1.2 delay test piont.
If I observe the pulse at tp and measure the time with scope... Is the lenght of the pulse the actual delay time?
How to measure the actual sampling time if I want to set it
at some desired value? Can someone explain or direct me to the right post?
Comment


Comment