Originally posted by Qubic
View Post
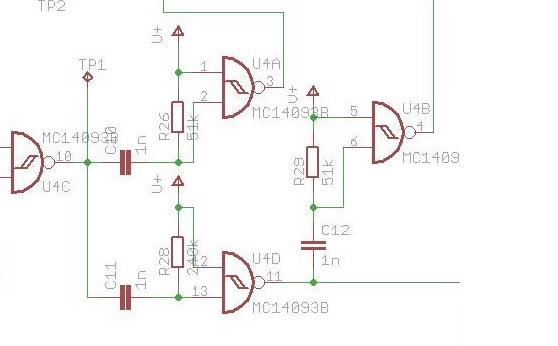
The main sample pulse can be found at U4 pin3, and the EF pulse is at U4 pin4.



Comment