Announcement

Collapse
No announcement yet.

Announcement

Collapse
No announcement yet.

RELIC HAWK

Collapse
X
 
  • Filter
  • Time
  • Show
Clear All
new posts

  • Originally posted by maxbiri View Post
    Hi
    If problem is hfe maybe a small darlintong work better in these position.
    Or changing the gain of TL071.
    Not sure of course!

    Bye Max
    Hi,
    tested with hfe = 550 on the pnp and 600 on the npn... change nothing.

    Tested 6 different op amps... and nothing.

    I don't know what they used... but for now I will do some more tests with my heavy coil... I gained exactly 5Khz and 15Vpp on it, so I think it's enough to start making something different... i could return on this topic when other stuff will be more clear.

    Kind regards,
    Max

    Comment


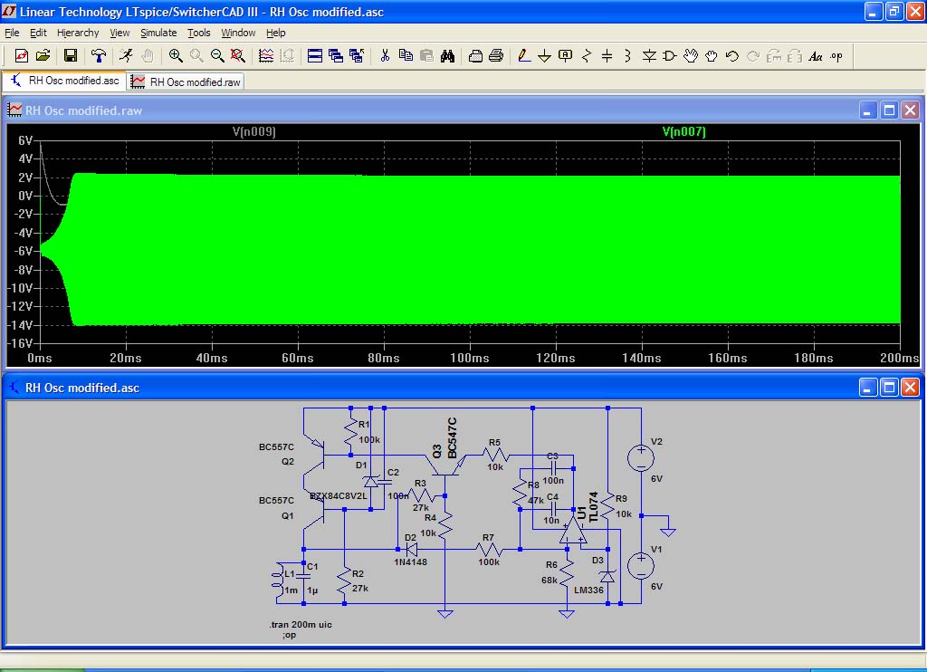
    • Max,
      With 2 changes you can make it oscillate with coil resistance up to 5.5 ohm. Change the zener that is between +6V and the base of the PNP driving the coil to 8,2V; and change the resitor at the emiter of the NPN feed back driver to 10K.

      That is about as high as I can tweak it without making it unstable at 2.2 ohm coils resistance or a significant decrease in oscillator voltage.


      See attached (run with coil resistance at 5.5 ohm)!

      Regards,
      J. L. King
      Attached Files

      Comment


      • ?????
        Attached Files

        Comment


        • Originally posted by nakky View Post
          ?????
          Hi,
          reversed ? Do you have a different schematic ?

          I tested on simulator and this doesn't work at 2.5ohm resistance.

          Kind regards,
          Max

          Comment


          • Originally posted by KingJL View Post
            Max,
            With 2 changes you can make it oscillate with coil resistance up to 5.5 ohm. Change the zener that is between +6V and the base of the PNP driving the coil to 8,2V; and change the resitor at the emiter of the NPN feed back driver to 10K.

            That is about as high as I can tweak it without making it unstable at 2.2 ohm coils resistance or a significant decrease in oscillator voltage.


            See attached (run with coil resistance at 5.5 ohm)!

            Regards,
            J. L. King
            Hi,
            yes I know, you told me already... but at now I think I will use the 20AWG coil that's not bad coil...

            The signal is strong so I can use it without modify the oscillator circuit.

            Kind regards,
            Max

            Comment


            • Hi Max,is hand draw schematic that Ivconic has posted.Grt Nakky.

              Comment


              • Hi,
                this is rev. 1.7 of schematic: U7 must be an op. amp. so I changed it to 27M2 as well as for others, not anymore LM393 (wrong there).

                PCB doesn't require to be modified cause of this change.

                Kind regards,
                Max
                Attached Files

                Comment


                • Hi Max,
                  Nice papyrus!

                  I have finally received my PCB´s,this time all went OK.
                  Not perfect, but OK.So i can continue ...
                  Did you try to increase the 27K resistor to get better oscillation?


                  Regards,
                  Fred.
                  Attached Files

                  Comment


                  • Originally posted by Fred View Post
                    Hi Max,
                    Nice papyrus!

                    I have finally received my PCB´s,this time all went OK.
                    Not perfect, but OK.So i can continue ...
                    Did you try to increase the 27K resistor to get better oscillation?


                    Regards,
                    Fred.
                    Hi,
                    I've tried there a 33K but without relevant effects. I think problem is that some components are still unknown... as for the last PNP transistor that's maybe something a bit more special than a BC557 I think. The fact it was SMT say they used something particular... maybe available just as SMT or maybe not... but they want/used SMT any case... so we can expect something exotic will make it work on smaller coils but not or not well with traditional gen. purpose PNPs.

                    Though the frequency is so low (5Khz) I think the oscillator design is so critical that only the use of right stuff will make it run smooth.

                    Congratulations! Nice PCB Fred!

                    I'm doing some measures on coils I've made... found 1mH on the 20AWG... I'm doing also the RX stuff pretty slowly cause I'm doing for 137x255DD former not 30cm round.

                    Kind regards,
                    Max

                    Comment


                    • Originally posted by Max View Post
                      Hi,
                      I've tried there a 33K but without relevant effects. I think problem is that some components are still unknown... as for the last PNP transistor that's maybe something a bit more special than a BC557 I think. The fact it was SMT say they used something particular... maybe available just as SMT or maybe not... but they want/used SMT any case... so we can expect something exotic will make it work on smaller coils but not or not well with traditional gen. purpose PNPs.

                      Though the frequency is so low (5Khz) I think the oscillator design is so critical that only the use of right stuff will make it run smooth.

                      Congratulations! Nice PCB Fred!

                      I'm doing some measures on coils I've made... found 1mH on the 20AWG... I'm doing also the RX stuff pretty slowly cause I'm doing for 137x255DD former not 30cm round.

                      Kind regards,
                      Max
                      actually looking at my PCB as posted here it looks like drawn with a pencil.Quite awfull.
                      Anyway, i think if you have tried with high gain transistors and very fast (RF) ones ,and as Ivconic says it must be a regular type, there is no much more to be done ....I think the 2 NPN together look a bit strange,but this has probably been checked.
                      The other (RX)coil close to the TX one will modify its inductance, and may help to reduce number of turns (or is it the other way around ),but i doubt it will be enought to make much difference...

                      Regards,
                      Fred.

                      Comment


                      • Originally posted by Fred View Post
                        actually looking at my PCB as posted here it looks like drawn with a pencil.Quite awfull.
                        Anyway, i think if you have tried with high gain transistors and very fast (RF) ones ,and as Ivconic says it must be a regular type, there is no much more to be done ....I think the 2 NPN together look a bit strange,but this has probably been checked.
                        The other (RX)coil close to the TX one will modify its inductance, and may help to reduce number of turns (or is it the other way around ),but i doubt it will be enought to make much difference...

                        Regards,
                        Fred.
                        Hi Fred,
                        well... I'm not totally sure of coils I'm using at now. Board is all populated and I started tracing signals, the device doesn't work for now.

                        The coils I'm using are 1mH , 20AWG coil for TX, with resistance under 1ohm and another one I've made using 140turns of 30AWG on 137x255dd former... that gave me around 45ohm resistance and 15.3mH inductance once thighted with tape etc

                        The RX seems very small compared with TX... but this apart I think this set will be good for testing stuff...

                        The signal I read at RX preamp is clear (ne5534 output) and I can null very nice looking at preamp out. The problem now is that following the signals I found a strange stuff around U3 outputs... and now I'm checking for mistakes there.

                        I can hear sometimes some cracking sound... the 5Khz signal is scaled down by 4024 to get around 1.25Khz audio tone (f/4)... but I have low sound with lot of noise from 16ohm speaker I'm using... sure the headphones solution is the right one, but I'm doing this way just to check now.

                        PS: don't worry....though not perfect...you board is good!

                        Kind regards,
                        Max

                        Comment


                        • Hi Fred,
                          I have bad news about board... other mistakes:

                          first you need pin3 and pin6 of U2 need GND connection...cause it's missing

                          also...

                          following the signals I found that the 1.6Mohm is connected to the + rail... and that U5 power rails are missing... so you have to cut there at 1.6Mohm and use some jumpers to carry supply at U5.

                          All I solved easy... with some jumpers and cutting some tracks.

                          This way I get good signals till the middle of signal paths at U4 outputs.

                          The circuits seems get fair 50Hz ripple on signal path... that's maybe cause I still didn't mount the 100nF decoupling caps on bottom of PCB.

                          Kind regards,
                          Max

                          Comment




                          • How many mistakes one can make?

                            I also found more mistakes, important too: the 100K resistors that connect U5 and U9 pins 5,6,12,13 that goes to (- ) are missing.



                            Fred.

                            PS : Pin 3 and 6 of U2 have been corrected before.Pse don´t make it look worst than it is !

                            Comment


                            • Originally posted by Fred View Post


                              How many mistakes one can make?

                              I also found more mistakes, important too: the 100K resistors that connect U5 and U9 pins 5,6,12,13 that goes to (- ) are missing.



                              Fred.

                              PS : Pin 3 and 6 of U2 have been corrected before.Pse don´t make it look worst that it is !
                              Hi,
                              yes, right ... I'm going to fix them too... also one could use resistors on the switch too though ugly solution... I'll make them fit inside the board or on bottom side.

                              Kind regards,
                              Max

                              Comment


                              • Updated...

                                It is becoming very dificult to increase nº of components...

                                -2X 100K resistor to - from U5 and U9
                                -1.6M disconnected from +
                                -U5 power rails fixed.
                                -Some minor stuff like more separation on some traces/pads.

                                Please someone verify !

                                regards,
                                Fred
                                Attached Files

                                Comment

                                Working...
                                X