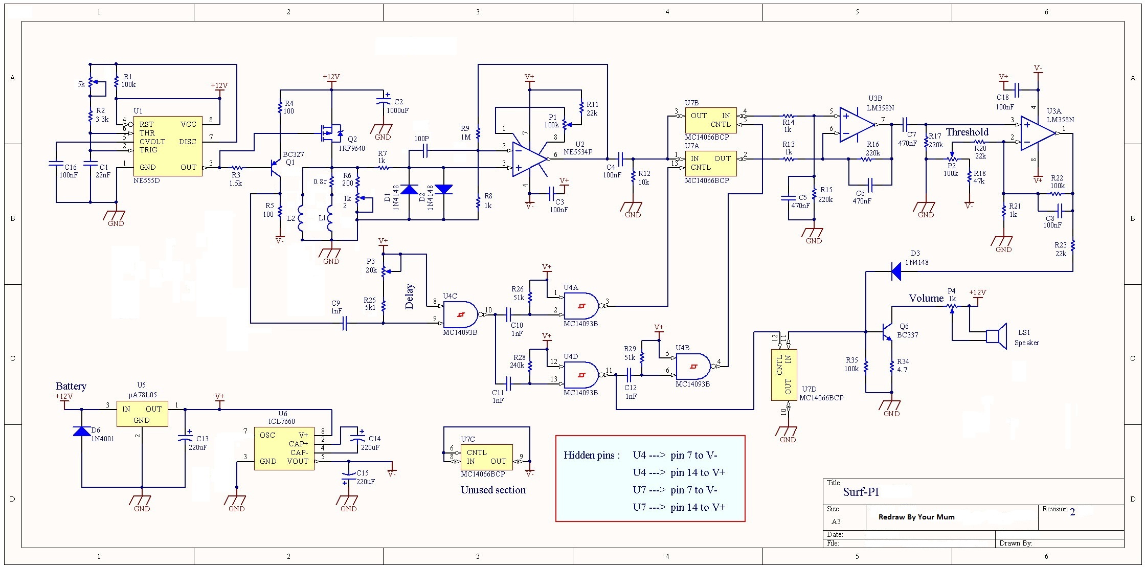
I know that Surf pi pro can work with 9V battery - with less depth,
can it work with more that 12V ?
Looking to replace sealed lead acid battery 12V 1.3Ah with li-ion battery pack 4x3.6V.
Is it too much ?
can it work with more that 12V ?
Looking to replace sealed lead acid battery 12V 1.3Ah with li-ion battery pack 4x3.6V.
Is it too much ?

Comment