Announcement

Collapse
No announcement yet.

Announcement

Collapse
No announcement yet.

Pinpointer - Minimax-PP II

Collapse
X
 
  • Filter
  • Time
  • Show
Clear All
new posts

  • #31
    No news??
    Anyone has tried to build?
    I have assembled few components, I have little time unfortunately

    Comment


    • #32
      works very well with some adjustments - coin 18 mm in January to detect 6 cm
      Attached Files

      Comment


      • #33
        PP
        Attached Files

        Comment


        • #34
          If you are using a 9V battery, there is no need to put the stabilizer on 3.3V. Place the stabilizer on the 5V and will be more sensitive.
          The author used the scheme Petruchio Agricultural Labourers 3V and specifically made ​​to the scheme could work with two batteries of 1.5V.
          At 5V scheme works better. In this case, you can use IC LM062.

          Comment


          • #35
            Translation pls

            Can someone translate the coil details,for some reason I cannot cut and paste it for
            babble fish.
            Thankyou
            John

            Comment


            • #36
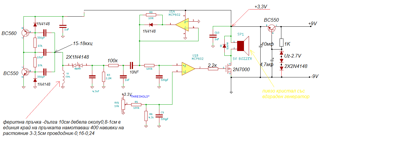
              Wire wound on a ferrite length of 10cm. The length of the winding 3-3.5cm
              400W , Wire 0.16-0.24.

              p.s. The Author recommended the use of circuit wire 0.3mm for better quality factor

              Comment


              • #37
                Originally posted by GSL View Post
                If you are using a 9V battery, there is no need to put the stabilizer on 3.3V. Place the stabilizer on the 5V and will be more sensitive.
                The author used the scheme Petruchio Agricultural Labourers 3V and specifically made ​​to the scheme could work with two batteries of 1.5V.
                At 5V scheme works better. In this case, you can use IC LM062.
                When you use a 5 volt stabilizer consumption rises tok.3 volts in less consumption and longer battery life

                Comment


                • #38
                  I have just ordered the thru hole equivalent components for this PP.
                  I will post results soon.
                  Hopefully I will not need a sack truck to operate!
                  Cheers
                  john

                  Comment


                  • #39
                    I recently built the picodetector,programmed the pic 12f683 from the site.www.micro-examples.com
                    But dissapointed with result.
                    It does detect metal,but my project has poor range.
                    Tried various windings and inductances but only could locate large objects 20mm distance.(pliers etc).
                    Small coins almost touching the inductor...gold ring ..forget it.
                    Hope someone had better luck.
                    I think I build as above pp
                    Regards
                    John

                    Comment


                    • #40
                      Hi to all!!
                      I have almost completed minimaxx smd, but I need mmbt4403 and 4401.
                      I am currently working on zombi version through hole.
                      I'll keep you informed

                      Comment


                      • #41
                        I finished the pinpointer zomby version, it works!
                        Also if the coil has not 400 turns (copper wire over to 330 turns) The sensing distance is very good, 5 cm above coin 10 euro cents
                        Tested on bench, now I have to find the box and try it in the ground.
                        Coil with 70 less turns may damage some components? I can leave coil under these conditions?
                        Thanks everyone for technical support!
                        Regards

                        Comment


                        • #42
                          I finished box and tube coil for pinpointer zomby version, only a few welds, and it is ready for ground test!
                          Regards
                          Attached Files

                          Comment


                          • #43
                            Hi this my variation of this PP, works very well
                            Click image for larger version

Name:	PCB.jpg
Views:	1
Size:	140.7 KB
ID:	337030
                            Click image for larger version

Name:	062313140145.jpg
Views:	1
Size:	71.7 KB
ID:	337031
                            Click image for larger version

Name:	062313140228.jpg
Views:	1
Size:	95.7 KB
ID:	337032

                            http://www.youtube.com/watch?v=O-LUq_EeWbU

                            Comment


                            • #44
                              hi.. this is my first post here.. does anyone have .lay file for zombie version of pp? thanks

                              Comment


                              • #45
                                made this.. works fine.. can this be modified to non motion detector?

                                Comment

                                Working...
                                X