Hi Skippy
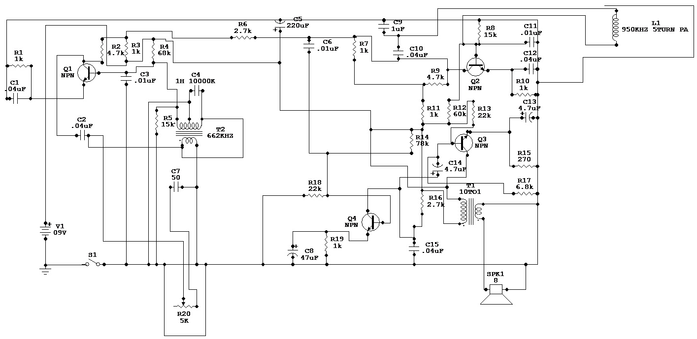
-removing T2 from the PCB must with special care in order to not damage .(with not use violence ) taking the time .there the ways to remove the tin easily from PCB,With no damage to the component and PCB.
-(T2)10mm transformer(A critical piece) .
best time.
j.
-removing T2 from the PCB must with special care in order to not damage .(with not use violence ) taking the time .there the ways to remove the tin easily from PCB,With no damage to the component and PCB.
-(T2)10mm transformer(A critical piece) .
best time.
j.

Comment