Thank you so much quiaozhi..i will get one from silverdog..
Announcement
Collapse
No announcement yet.
Announcement
Collapse
No announcement yet.
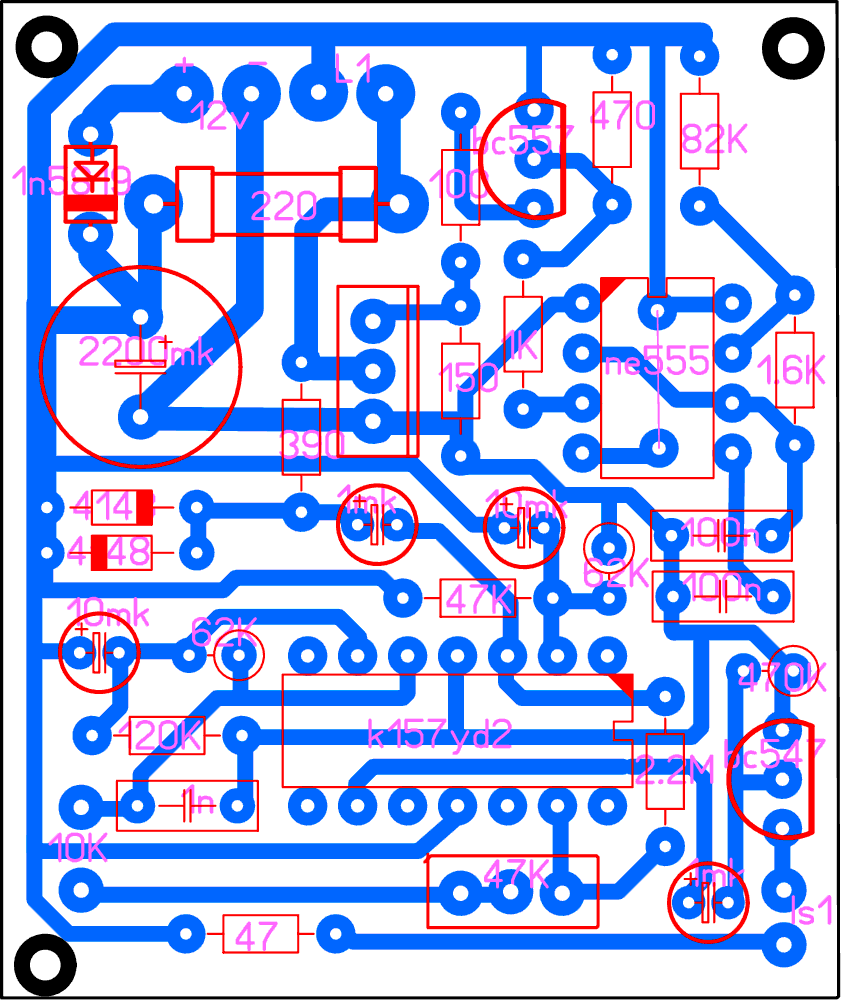
Simple Russian PI detector Pirat
Collapse
X
-
i suggested from begin to build bara or surf, but if people want simplest they get simplest.
with no perfomance. BTW while bara board is throughhole mountaing its size is so small
that everybody can make good pinpointer on its base. only must to decrease PULSE WIDTH for batt economic.
Comment
-
Hello, can i use IRFP450A instead of IRF740?
And im a little bit confused because there are two schematics, one with this russian ic and one with TL072 which is just the half of the russian one.
I have heard that i can use LM358 for it , i also have one TL082CP, can i use this together with my IRFP450A?
I have two Schematics one for each , which one is better? 8Pin or 14 Pin
I think i have to use the 8 Pin version but the 14 pin looks easier.
Comment
-
Hello Subscribe to this forumOriginally posted by BKY1337 View PostHello, can i use IRFP450A instead of IRF740?
And im a little bit confused because there are two schematics, one with this russian ic and one with TL072 which is just the half of the russian one.
I have heard that i can use LM358 for it , i also have one TL082CP, can i use this together with my IRFP450A?
I have two Schematics one for each , which one is better? 8Pin or 14 Pin
I think i have to use the 8 Pin version but the 14 pin looks easier.
Comment
-
https://vk.com/metalloiscatelOriginally posted by BKY1337 View PostHello, can i use IRFP450A instead of IRF740?
And im a little bit confused because there are two schematics, one with this russian ic and one with TL072 which is just the half of the russian one.
I have heard that i can use LM358 for it , i also have one TL082CP, can i use this together with my IRFP450A?
I have two Schematics one for each , which one is better? 8Pin or 14 Pin
I think i have to use the 8 Pin version but the 14 pin looks easier.
Comment
-
Its russian thats the problem , i cant speak russian.
I think i gonna try the circuit with the 1000uF capacitor , because i dont have the russian ic.
I need to replace the 22K pot with two 10k and the transistors with C548B and C558B hope it works.
The one with the smaller board seems to be stronger to me in the videos.
Comment
-
thats experimental model. no result you wait. i still have a batch of boards for BARRACUDA PI.Originally posted by BKY1337 View PostI have now ordered the K157UD2 from Lithuania and the IRF740 from germany.
I will build the small one. Thanks anyways.
https://www.youtube.com/watch?v=EvSwGobCBm8
clive clynick
you can call it a barracuda all you like but jimmy put so many fail safes into his machine...right down to the silver solder...it was made not to be reverse engineered--sorry.cjc
CLIVE CLYNIC IS HERE INVOLVING IN THE PROJECT -!!!
Comment

Comment