Hi
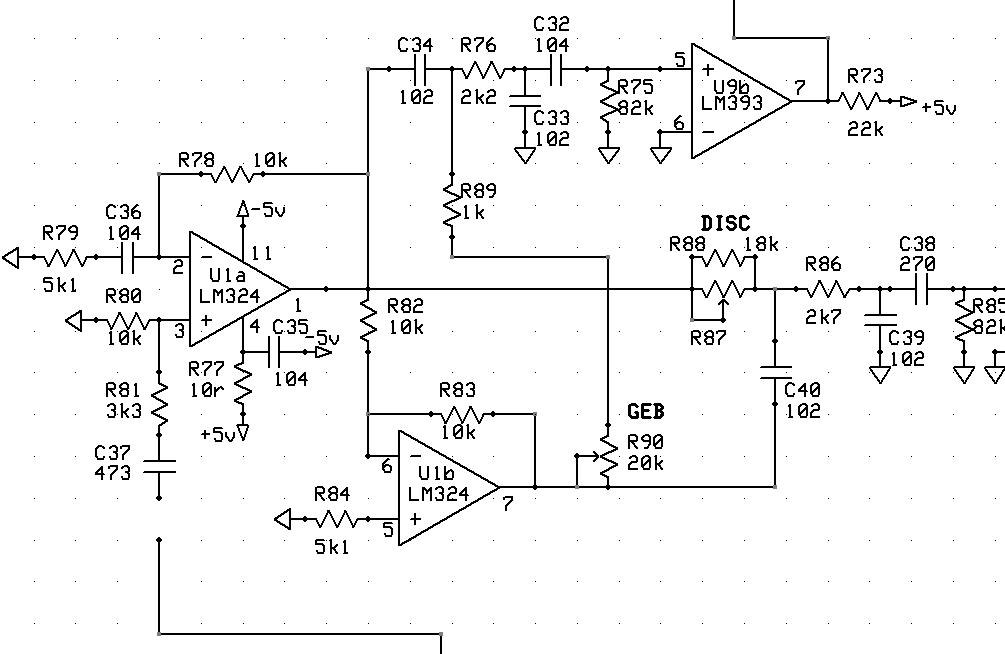
where is potentiometer ground balance ?
here there is no potentiometer of ground balance ?
or I do not see him, then how is tuning out from ground?
where is potentiometer ground balance ?
here there is no potentiometer of ground balance ?
or I do not see him, then how is tuning out from ground?




Comment