Hi Ricalbertvig,,What changes did you make to the FM2 please? Marty
Announcement
Collapse
No announcement yet.
Announcement
Collapse
No announcement yet.
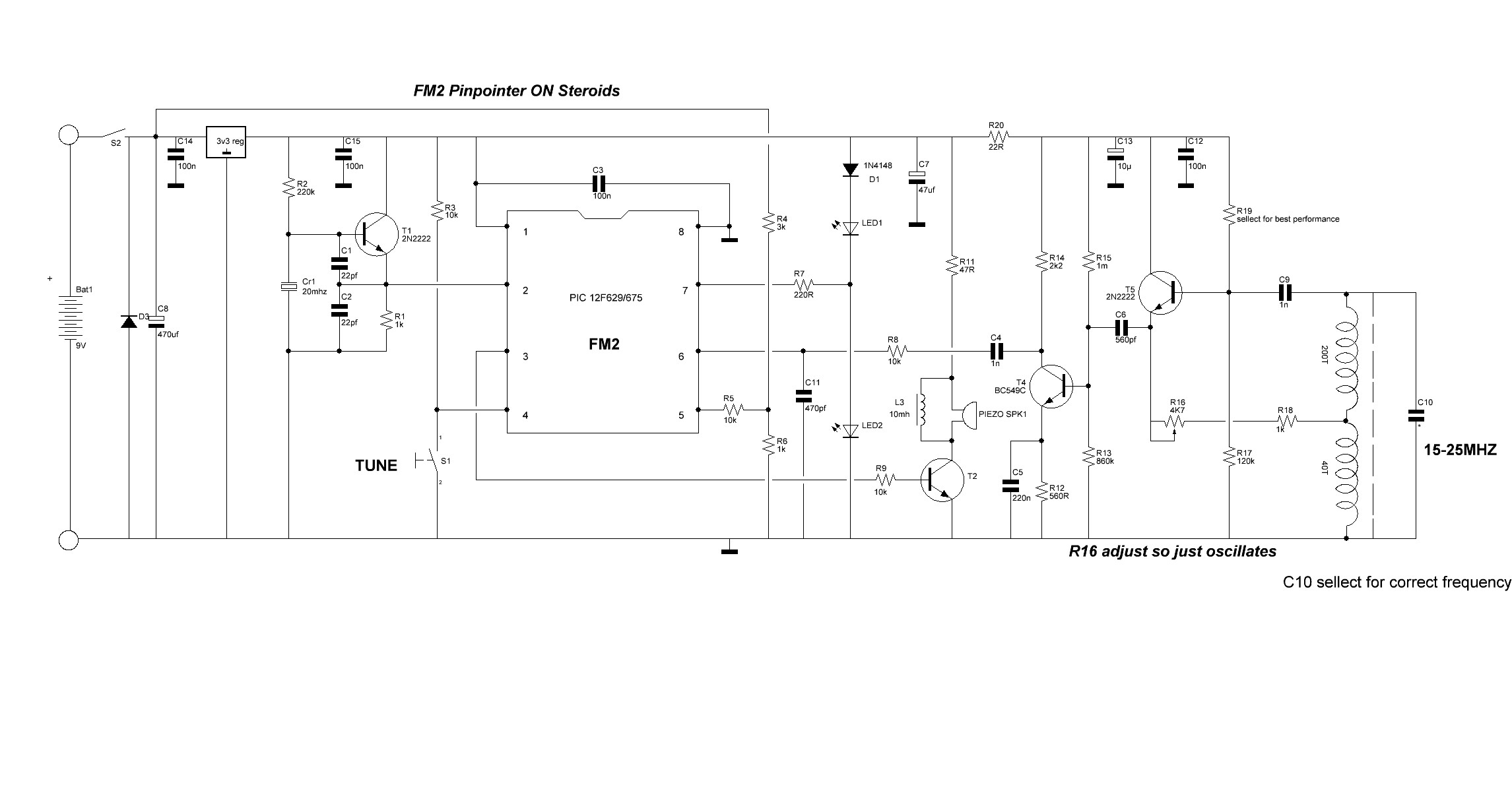
FM2 on steroids
Collapse
X
-
hello MartyJ1963 ... the pinpointer I stay very well and stable .. I made changes in the scheme ... there a video .. change values of various components .. starting from the power source .. source of power as the original, eliminate the transient .. pin 3 10k in the audio output .. in the trimer 4.7 and the resistor 500 oh to be able to lower the frequency to 20 khz or approximately
Comment
-
hi .. the data of the coil .. a small ferrite .. 40 turns, from start to center 140 uh, in total 2500 mh .. capacitor 22 nf ,, .. gave me a frequency 21,800 bara to lower it to 20,000 khz use a small nf..you have to try ... resistance 500 oh of coil center to trimer ... the resistance marked 1m pot ,. I put 220 k .. use lm317T as regulator .. in pin 3 to base 10k..use bc547 in all npn .. transducers have behaved stable only to the ensender is given a 2 reset then seldom mismatches ... the tantalum 1nf capacitors ... the transducers put in different ways if you use bc 547
Comment
-
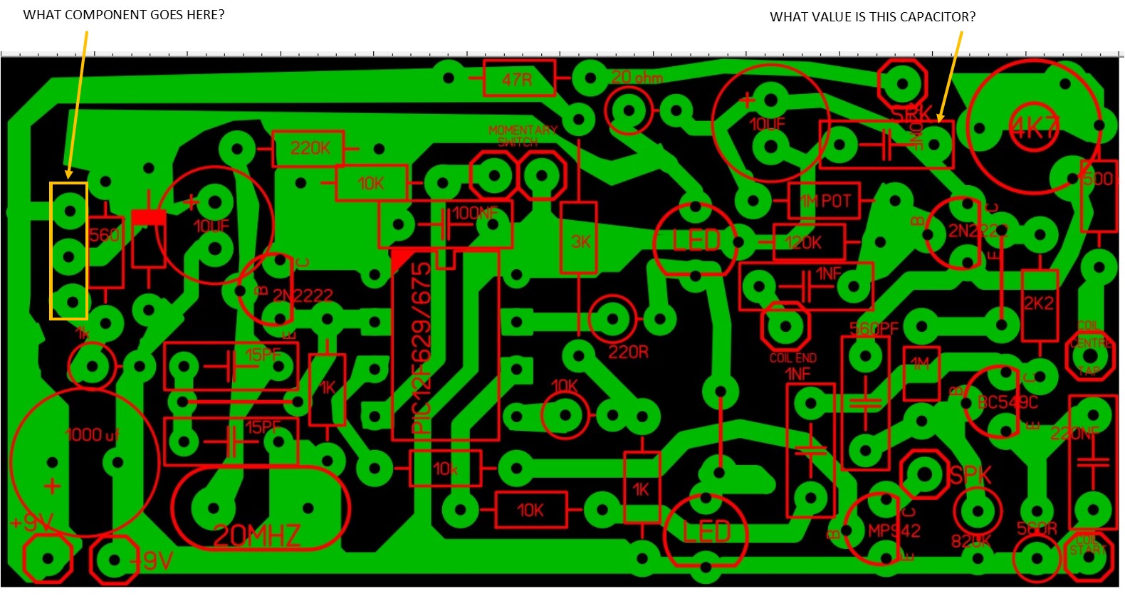
Hiya Dom,,,Hope you're fit and well!,,,Thanks for the explanation,,but I'm not certain where the 3.3v diode should go (with there being 3 empty pads),,,Sorry to be a pain but could someone add to the drawing (photo) where they should go please? @Ricalbertvig,,Do you have the layout file for sprint that you could post please? I hope the 'Terminator' project is progressing well Dom,,,I've not found time yet to start building mine and I've just ordered an IRSL PCB from Hyena that's going to keep me busy for awhile. Thanks to both you for the help,,,Marty
Comment

Comment