Announcement
Collapse
No announcement yet.
Announcement
Collapse
No announcement yet.
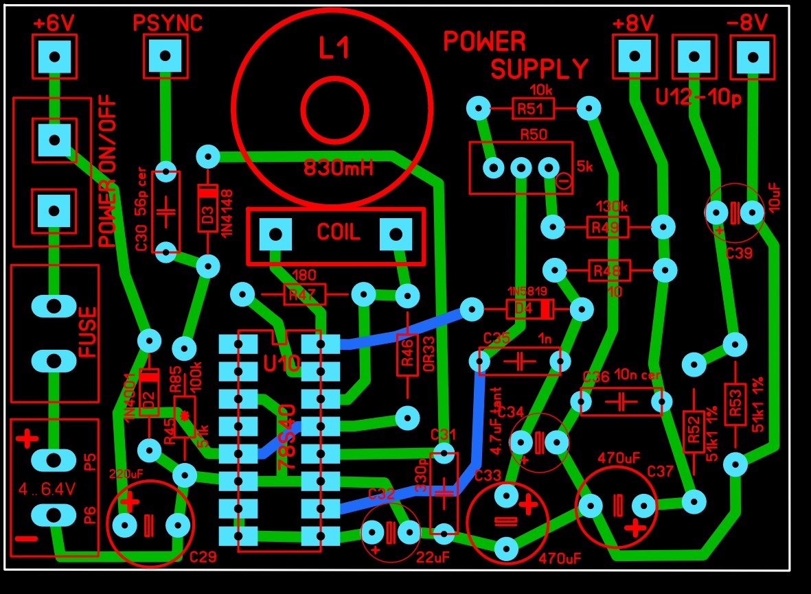
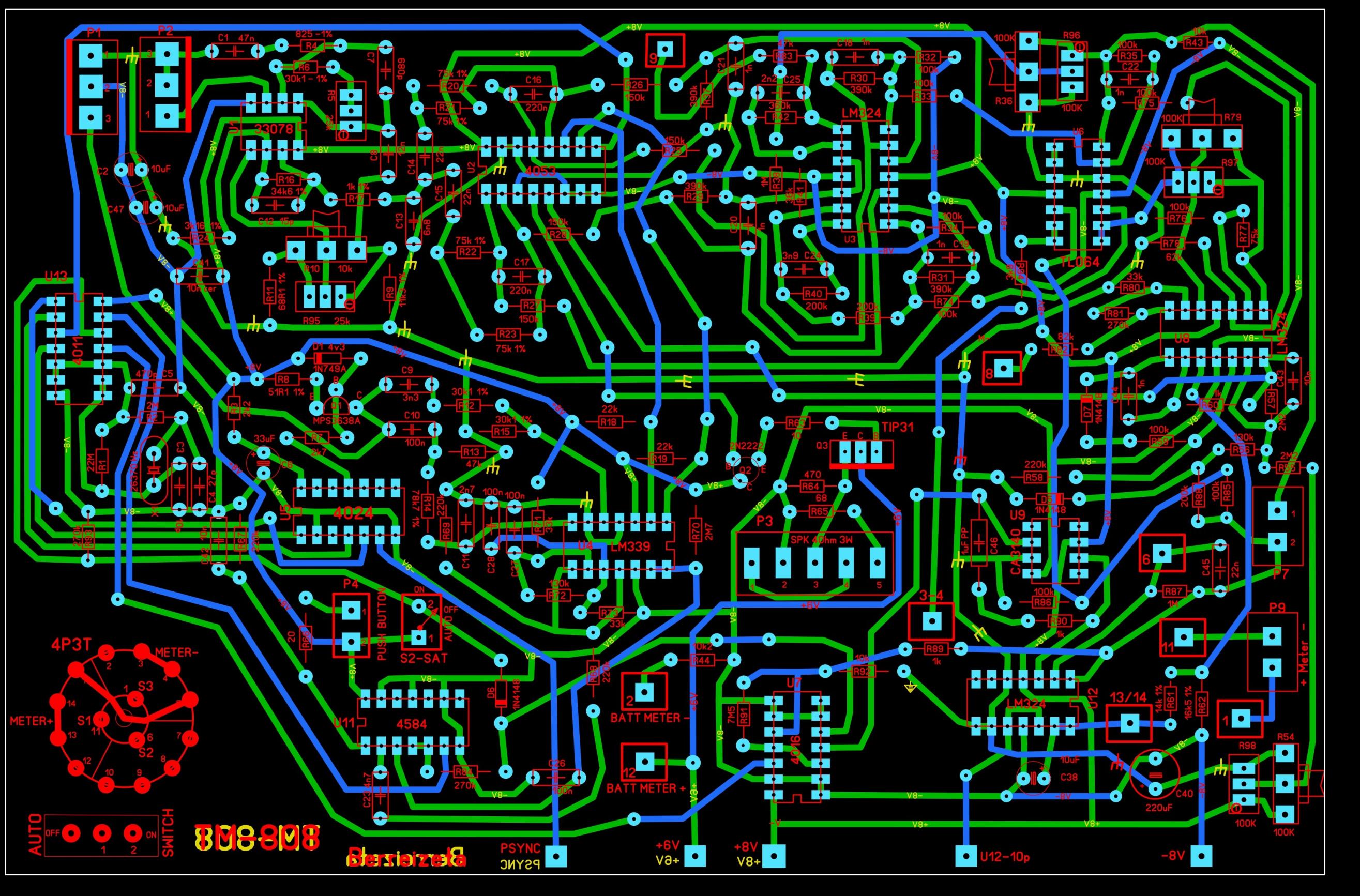
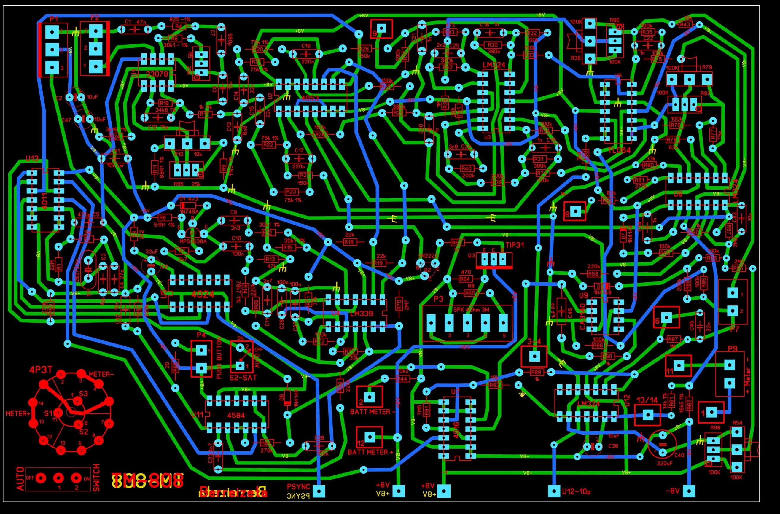
TM 808 White's
Collapse
X
-
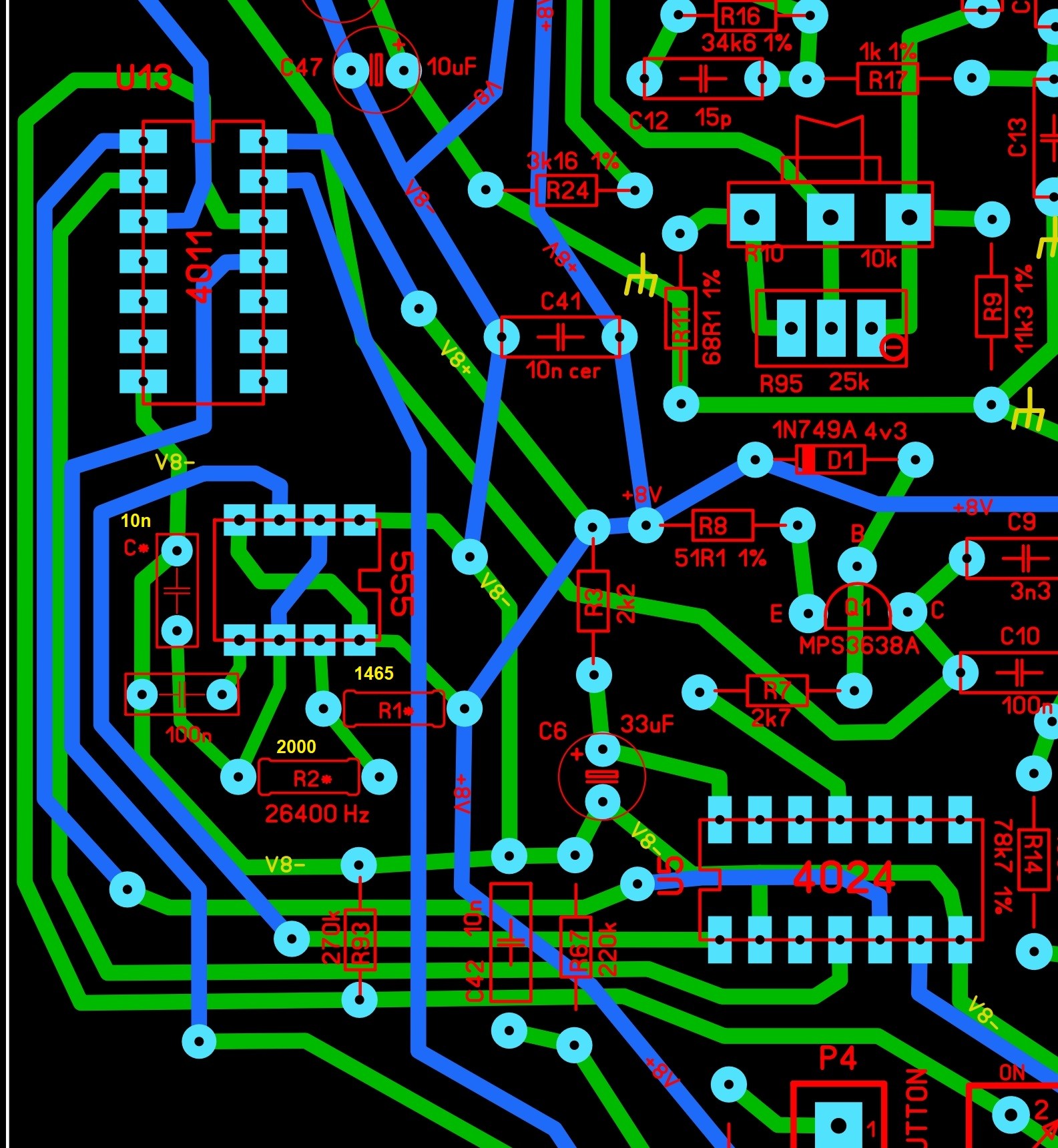
I still can't find the xtal 26.37khz or 211.2....
How did you solve it?
These are my TM808 files
TM808 BERREIZETA.rar
- Likes 1
Comment
-
Your crystal problem could be solved by using a 420 kHz ( or 429 kHz ) ceramic resonator, and dividing it by 16.
This gives equivalent crystal freq and operating freq of:
420 kHz > 26250 Hz > 6563 Hz ( and 429 kHz > 26813 Hz > 6.703 Hz ) These resonators are used in TV remote controls, mainly, but also some radio IF circuits instead of 455 kHz.
Comment
-
The resonators should be easily obtained, I checked eBay, there were several sellers. The oscillator circuit is similar to that of a quartz crystal, with some component value changes ( lower resistances, etc ) , so you should be able to use the existing 4011 NAND gates.
And the divide-by-16 can be done with any CMOS counter, such as the CD4024.
Comment
-
The poor availability of custom cut quartz crystals these days was discussed on here before. One solution was MEMS based oscillators, some of which are programmable, some are fixed ( pre-programmed? ). I see that some have quite low operating frequencies, below the usual "quartz crystal range".
Here are some made by Microchip, as examples:
https://www.digikey.co.nz/en/product...5K600/12811287
https://www.digikey.com/en/products/...DSC6001/254165
https://www.sitime.com/support/resou...stal-resonator
Comment
-
The only common quartz crystal frequency that divides down to nearly the right frequency is 6.7458 MHz, which divided by 256 gives 26351Hz / ( and 6588 Hz operating f ). It's used in some 433 MHz ISM band RF transmitters, and is readily available cheap.
But whether 6.7MHz is a bit 'hot' for 4000 series operating at a low voltage, I can't say. There's always 74HC.. equivalents.
Comment
-
In case you were unaware of it, there is a 4000-series IC that combines an inverter-based oscillator and a binary divider / ripple-counter, the CD4060. This can be used as a crystal oscillator ( or an R-C based one ), and just use the appropriate divided output .
It would be OK to do the ceramic resonator oscillator, but I think 6.7MHz is too hot for 5V operation. So the better choice is the much faster HC version, the 74HC4060, restricted to 3V to 6V supply rails, though.
Comment

Comment