Announcement
Collapse
No announcement yet.
Announcement
Collapse
No announcement yet.
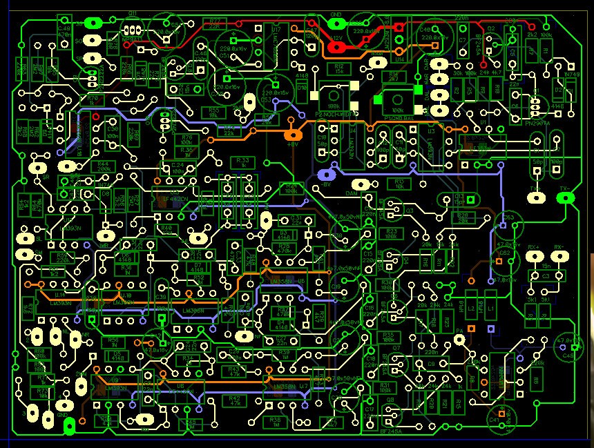
King Cobra PCB
Collapse
X
-
looks good... congrats you are in the Game now. you got wonderful Winter Project. get a fun!Originally posted by Emiliano_070 View PostPCB received, looks beautiful. Could you give list of components rev.5. . Thanks greetings.
BOM file
follow rules
1. do not solder tantalums at first. leave them on last stage, when you will get working state board.
2. do not try test in NOTCH mode in your room conditions, you will get a noise a source of which you are not able to find. you must test this mode just in a field.
3. you must tune a coil in ALL METALL mode. you must get ideal work at ground, then close the coil.
4. coil is same like TGSL coil.
L1 and L2 value 22-47+ uH, or, in case you will not find them, set resistors 22-47 Ohm.Attached Files
Comment
-
-
yes, Bounty Hunter 4 Legend + is in my plan. but FT is active live company. i can violate a law.Originally posted by praktik_1974 View Post
Good day . KT315, why didn't they make this board on smd components? Maybe the characteristics will not be the same, or not the same? I meant chips and resistors. It is clear about the capacitors, there should be a film in the right places. Sincerely.​
- Likes 1
Comment
-
yes, yoy can do what you want.Originally posted by praktik_1974 View PostCan I replace DIP components with smd? For example, resistors 0805, and microcircuits in smd? Will it somehow affect the operation of the device?
Will it somehow affect the operation of the device?
not. for example, Compadre is just a part of all king cobra schematic and working good.
- Likes 1
Comment
-
It's a pity that there are very few videos of tests on the ground...(( Maybe you have a link to the video? For example, like this...​https://www.youtube.com/watch?v=7Zbsse3frUA
- Likes 1
Comment
-
- Likes 2
Comment
-
-


Comment