yes the 7660 in my kit was faulty,new 7660 and the "Legend" was running no big problem
Announcement
Collapse
No announcement yet.
Announcement
Collapse
No announcement yet.
BARACUDA-Legend-1
Collapse
X
-
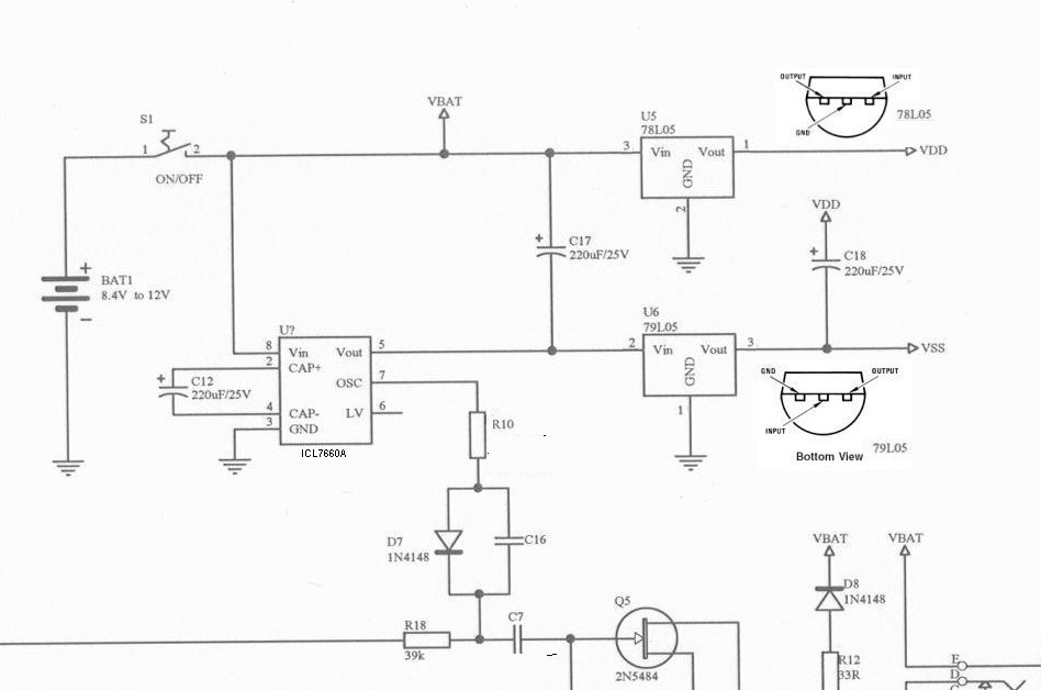
I've got to disagree with you on that, Qiaozhi. I don't have a Baracuda to look at but from looking at the RE schematic (from I don't know who) the 7660 pin-8 input and 78L05 input are both connected to the B+.Originally posted by Qiaozhi View PostIn the Barracuda circuit, the 7660 voltage converter is powered from a 78L05, which means the negative voltage at pin 5 will not be -5V as shown in the schematic. This voltage is always lower than expected. You could improve this circuit by breaking the track that goes between the 78L05 output and pin8 of the 7660, and connecting the 7660's input directly to the +ve side of the battery. In this case you must use a 7660A, as the 7660 has a maximum input voltage of 10V. Also, the 7660 is synchronized to the TX oscillator via pin 2. Since the TX pulse rate is relatively low for the 7660 to operate efficiently, this will also cause the -5V supply to drop out when the input voltage is lowered.
Alexismex's hand drawn schematic also shows 78L05 and ICL7660 inputs connected, to what must be B+.
If there were less than -5V being outputted from the 7660, there would be no need to have a 79L05 in the circuit because it would not work.Attached Files
Comment
-
?? The Barracuda's 7660 has his + in from the batt's/power supplay ...that way care must be taken for the batt/power supllay ...not more than 12 volts !! higher voltage's are not healty for the 7660 !Originally posted by Qiaozhi View PostIn the Barracuda circuit, the 7660 voltage converter is powered from a 78L05, which means the negative voltage at pin 5 will not be -5V as shown in the schematic. This voltage is always lower than expected. You could improve this circuit by breaking the track that goes between the 78L05 output and pin8 of the 7660, and connecting the 7660's input directly to the +ve side of the battery. In this case you must use a 7660A, as the 7660 has a maximum input voltage of 10V. Also, the 7660 is synchronized to the TX oscillator via pin 2. Since the TX pulse rate is relatively low for the 7660 to operate efficiently, this will also cause the -5V supply to drop out when the input voltage is lowered.
For the surfmaster is Qiaozhi's explaining OK.
ok.. close finish... but Porklovr was first...
Comment
-
Help power supply problem
Hi all, Thank you for fast reply. The 7660 in my bara is a 7660SCAPZ which I think is the same as the 7660A for 13v input. I have to head off to work now but will do more testing tonight when I get home and post results.
Many thanks
wizz737
Comment
-
The Barracuda is very tolerant for coils, so give it a tray!Originally posted by Vermeer111 View Posti Have a question can i build a Dual Coil like Surf Pi Dual Coil for the Barracuda.
I think 12" and 6".
Normaly you have 450uH,with Dual Coil every single Coil has 225uH is this right.
And what is the Pro and Contra for a Dual Coil and a Mono Coil
Thank you greetings from the Harz Montains
For every coil you make check the delay settings.
Succes.
Ap,
..........from the Dutch lowlands..
Comment
-
Originally posted by porkluvr View PostI don't have a Baracuda to look at but from looking at the RE schematic (from I don't know who) the 7660 pin-8 input and 78L05 input are both connected to the B+.Interesting ... the schematic I was looking at is labelled "Barracuda PI", but on closer examination it's obviously a Surf PI.Originally posted by ApBerg View Post?? The Barracuda's 7660 has his + in from the batt's/power supplay ...that way care must be taken for the batt/power supllay ...not more than 12 volts !! higher voltage's are not healty for the 7660 !
For the surfmaster is Qiaozhi's explaining OK.
You can see that the designer of the Barracuda must have also spotted the same problem with the power supply. In that case, try applying this mod to the Surf and see what happens.
Comment
-
yeahh barracuda rules.have winding a new coil 11"and have change the 412 with the tl082 and now i have first "reaction" in 35-38 cm for a 1 euro coin the same for a small goldring,a Ball from gold (for a necklace)weight under 1 gramms (the kitchenscale begins at 1 Gramms and have no reactions) have in 5-8 cm.i think its all ok with my barra.all measures with shielded coil without shielded cable on my bench in my home.next step is the lt1115 for the 5534 "mod" grettings from the harz montains
Comment
-
hello vermeer
can you post a picture of your coil
my last is here
http://www.geotech1.com/forums/showp...4&postcount=18
with vacuum formed coil shell
if you need one ask
regards bernd
Comment
-
i make pictures tomorrow i had 3 different coils 6" 8" and 11" not coplanar normal monocoil build as a fastcoil (i think regsniff made a wonderfull pdf)shielded with 3m 24 material (by the way a wonderfull material for shielding) my cable (when i am finish) is rg58 grettings from the harz mountains
Comment
-
Hi 6666, I ordered a 40106 for my bara today. tried replacing the 7660a but still have less than -3volts with poor sensitivity. sounds like you were experiencing the same problem. Hope replacing the 40106 clears up my problem.
Vermeer111, Congrats on your mods to the bara excellent work
I hope I can get mine working as good.
best regards,
Comment
-
Hello guys,
I encounter the problem for the 40106..... years ago...it is very simple :
every manufacturer has a different specification in this particular CI
Because the 40106 in the Bara fix Delay, window , etc.... if you has installed a 40106 from TI it want give you a "x" delay o window....change it with a different manu (ex NTE) and it will give you another delay o window ,with STMI another !!!!
Here is the trouble ... you must work with the same 40106 manufacturer !!!!
and all the Bara will working the same

Comment
-
Hi Alex
yes we should be using the same chips
with my faulty 40106 chips, they had something wrong with them
on the bara I made I had a -5 volt rail that was down to about -3volt
changed it to a HEF40106BP made by NXD and its works at -4.98 v
on the other board I fixed, the -5volt rail was down to about -2.5 volts
and the coil had an audio sound, yes it was oscillating so I could hear it.
I tried that 40106 chip in my board and same thing, low voltage and audible coil sound
so changed to a CD40106BE made by TI, and it all works
these problems test us
cheers
Comment

Comment