Originally posted by ApBerg
View Post
thanks
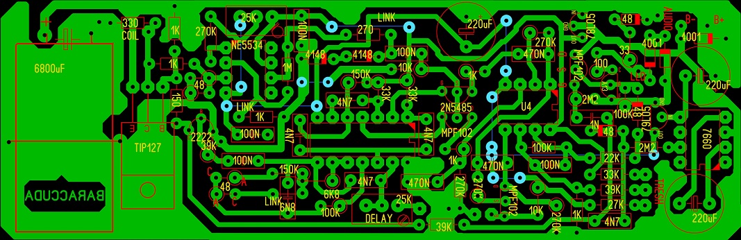
. Before you start look at them to see what parts you have in Iran or what replacement you can get and collect the needed data sheets from WWW to see the pin-connections.


Comment