Originally posted by Wilson
View Post
Announcement
Collapse
No announcement yet.
Announcement
Collapse
No announcement yet.
BARACUDA-Legend-1
Collapse
X
-
[QUOTE=mohandes;177783]Originally posted by bion View PostI ended Baracuda. Conclusions: The TL 072 works like the LF 412. With the BF 256 (Q3) is fine, but if we put the BF245C works very bad (triple bad). With an experimental coil diameter 20cm, I can detect a € 1 coin a distance of 22 cm. The Baracuda is much more stable than the Surf PI.
hi can i see your coil and ne5534-6 waves??please
Mi coil have about 5,5 ohm.I don't have osciloscope.
i think bf256 more better than bf245c.
very good
please tell me about your coil ?mkh & ohm?
Edit
lease return 180deg Bf transistor
if you have or find oscope can see 250 volt p-p in your coil.
please show me your waves.
Comment
-
[QUOTE=mohandes;177783]Originally posted by bion View PostI ended Baracuda. Conclusions: The TL 072 works like the LF 412. With the BF 256 (Q3) is fine, but if we put the BF245C works very bad (triple bad). With an experimental coil diameter 20cm, I can detect a € 1 coin a distance of 22 cm. The Baracuda is much more stable than the Surf PI.
hi can i see your coil and ne5534-6 waves??please
Mi coil have about 5,5 ohm.I dont have osciloscope.
i think bf256 more better than bf245c.
very good
please tell me about your coil ?mkh & ohm?
Edit
lease return 180deg Bf transistor
if you have or find oscope can see 250 volt p-p in your coil.
please show me your waves.
Comment
-
hi wilson
why i have not more than 140 volt in my coils???????????
i make two coil by the wire1.5mm^2(2mm diameter), one of them 380mkh and one of them 470 mkh, the res for them under 1ohm.
please help me.
i say again my out put all ok but ne5534 and voltage of coil not ok!!!!!!!!!!!!!!!!!!!!!!!!!!!!!!!!!!!
Comment
-
hi maikl
my problem is detection is veru bad ,the sound is very low,
when i put the autoclave (25 cm diameter and high is 20cm) ON the coil then the speaker have very low voice!!!!!!!!!!!!!!!
i think my problem in my coil and need help to make it( now i have 7 coils!!!!!!!!!!!!!!!!)
thx
Comment
-
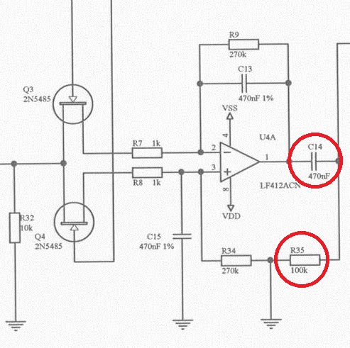
Hello pnp007 check these components in red circles. C14 and R35 can check this with the wrong value, if the values are greater than the original on the RC time will be greater and may possibly happen as you describe. Take a test, place a coin on the floor and pass the coil over it and wait for 5 seconds to return the coil on the coin again and check if the audio plays both ways, always giving a time frame to return the coil.Originally posted by pnp007 View Posti have a problem with my barracuda. when swing the coil to the right beep will occur, swing to left no beep. When i change the wire beep sound at left side.
If the values are correct, check the PCB on both sides of R35.
Pnp007, this is my opinion I could be wrong not hurt to check.
Comment
-
WHO can help me ;
i make another coil 25 cm and 480mkh and 0.7ohm.
i replace all transistor by bf256.i have problem in detection.and use irf instead of tip127.
explain more :
i have all voltages and all frequency (+5,-5v , 650 hz) JUST in my coil i have not 250 volts.
i think my problem can not in my coil and it is in equevalent parts(just transistors),do i say ok???
please tell me
edit :
without thing near the coil like this wave
when i put large ferrous like this :
Comment
-
an you take photos :Originally posted by bion View PostNow i have 137 v in the coil.-5.4v and +5.4v.Coil data: 4,4 ohm ,22 cm diameter and 24 rounds.I can detect a small coin at 25 cm.
pin6 ne5534 and your coil(in scope please and carefule your probe in *10 when measure your coil voltage)
you measure by oscope or multi meter???
AND :
please measure coil voltage by multimeter (it should be near 2.5 to 3 volts )
If you find the coin in 25 cm your detector is good
Comment
-
All mi measure are with multi meter i dont have scope.A big coin detect an 30 cm.Originally posted by mohandes View Postan you take photos :
pin6 ne5534 and your coil(in scope please and carefule your probe in *10 when measure your coil voltage)
you measure by oscope or multi meter???
AND :
please measure coil voltage by multimeter (it should be near 2.5 to 3 volts )
If you find the coin in 25 cm your detector is good
Comment
-
mohandes
Original coli inductance 453 uH and resistance R=1,4 and nice to work with other coils... for example 350uH and R=2... which means Barracuda is very tolerant regarding coils.
It is also very tolerant detector as for other electronic components (provided that the correct)... here are some replacement working well: Q1=IRF9640, Q3=Q4=Q5=Q7=BF256, U4=LM358...
My only advice is to play a game with the damping resistor and change of speaker, if that does not work then it's your maximum!
I see you've started and other detectors that are a lot more complicated than this, I think it is for you to "mission impossible"...
Comment
-
Comment

Comment