hi wilson
my big problem is to return the coil
i buy telphon cable(3*2)and winding five turn ,28 cm circle.
my coil became 490mkH and 3.5ohm.
but max voltage thet can be make is 20volt p-p.
can i use cable 2.5(mm^2)
please tell me
my big problem is to return the coil
i buy telphon cable(3*2)and winding five turn ,28 cm circle.
my coil became 490mkH and 3.5ohm.
but max voltage thet can be make is 20volt p-p.
can i use cable 2.5(mm^2)
please tell me

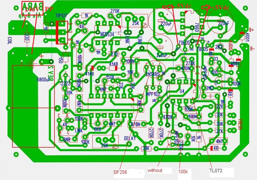
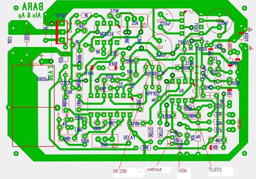
No, mohandes, it’s just because I’m sure that now there are no errors in the board that I’m asking if somebody else finds this spike powering the circuit.
lease return 180deg Bf transistor
Comment