Announcement
Collapse
No announcement yet.
Announcement
Collapse
No announcement yet.
BARACUDA-Legend-1
Collapse
X
-
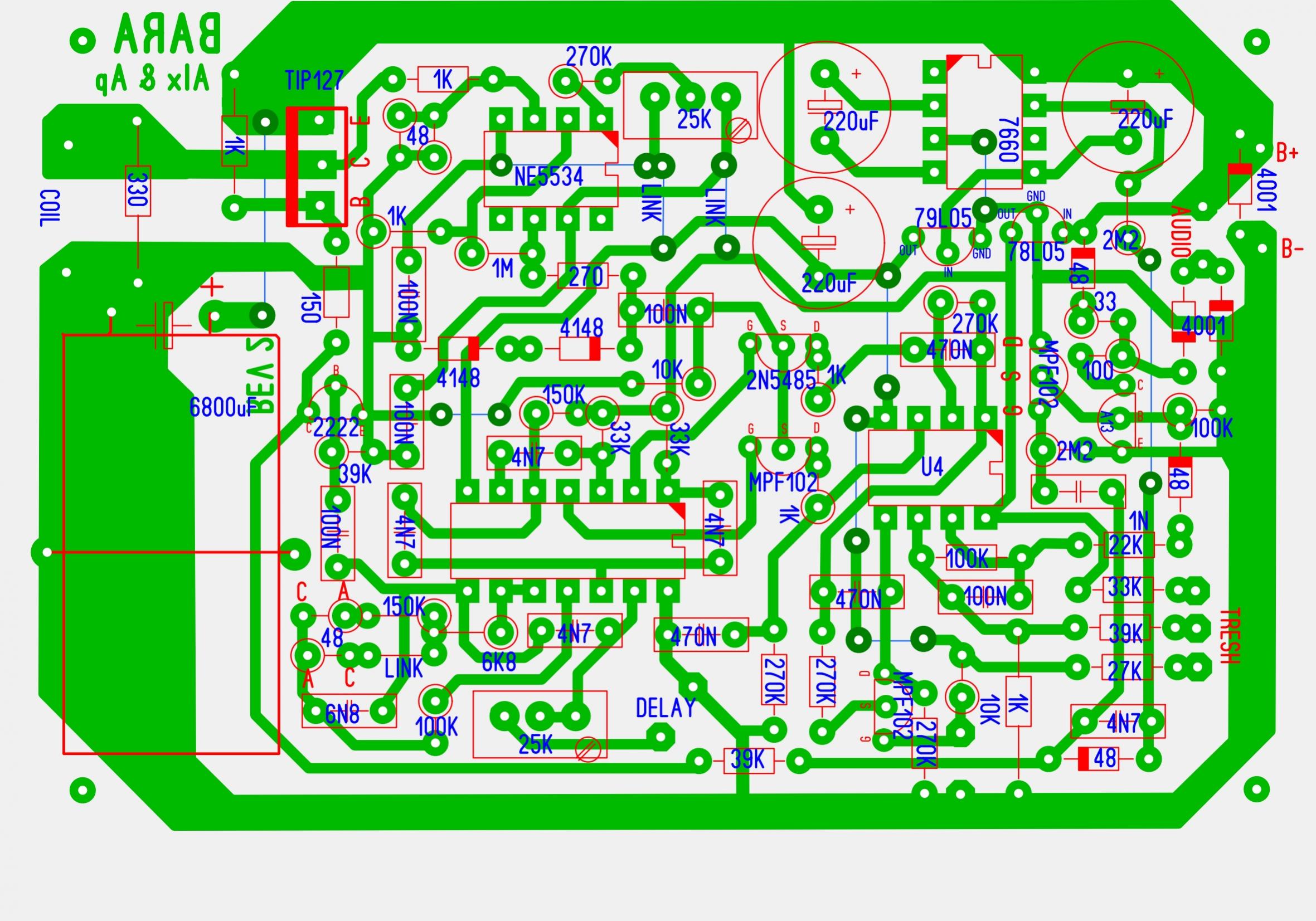
Mohandes Hello, I'm sorry, the forum has different schemes using or not the fet with SW1. I consulted the scheme that does not have this fet but your PCB uses the Q5, I asked to remove the previous post. In the picture below I explained correct.
The pictures I posted # 976 I missed in naming Q5, Q7 is correct.
Comment
-
Mohandes, I would like to find issues to help you, unfortunately I do not know what else to do, I hope that some friend of the forum to analyze the entire content displayed here and can see the problem to help you.
Good luck: Good
Desfazer edições
Alpha
Comment
-
[QUOTE=Wilson;177961]Mohandes, I would like to find issues to help you, unfortunately I do not know what else to do, I hope that some friend of the forum to analyze the entire content displayed here and can see the problem to help you.
Good luck: Good
thanks man you are realy the good friend and you are in my heart.
and the final information:
my speaker is 32ohm(and 8ohm too)
complete name of 7660 :7660scpaz
Fabian thanks it is ok , i was wrong in wrote .
and final idea , maybe the equivalent transistor dont work well.except bf256 that instead of 2n5485 ,i change all to bf245c(instead of the mpf102),Nice????
Comment
-
According to cross-reference data, BF256B and BF256C seems good. Check it out (and you should use this tool more often!
):
2N5485 replacements:
http://alltransistors.com/mosfet/crs...ps=TO92&page=0
Fabian
Comment
-
Mohandes, I seem to have another resistor wrong, the correct is 22K if I'm not mistaken the image is 220homs check.
It is advisable to review all components carefully. You have to make sure that the components are correct not to create problems and make it difficult to correct.
The first thing to do is a visual inspection of the components, solder and pcb before putting into operation.
Hug.
Comment

Comment