Announcement

Collapse
No announcement yet.

Announcement

Collapse
No announcement yet.

field test unit no 001 "model T"

Collapse
This topic is closed.
X
X
 
  • Filter
  • Time
  • Show
Clear All
new posts

  • #46
    ...there are some things that need fixing ..for instance the damping circuit is conducting power during the tx on time .
    This a waste of power.

    Moodz.

    Comment


    • #47
      Originally posted by moodz View Post
      ...there are some things that need fixing ..for instance the damping circuit is conducting power during the tx on time .
      This a waste of power.

      Moodz.
      Yes! From my point of view very important.

      We need to reach as much low power consumption as possible.

      With an old Fisher Impulse we get with one battery set 10 day of use.
      Why nowaday this have to be worsten to 10 hours?
      Last edited by WM6; 10-03-2011, 10:05 AM. Reason: typo

      Comment


      • #48
        Originally posted by moodz View Post
        ...there are some things that need fixing ..for instance the damping circuit is conducting power during the tx on time .
        This a waste of power.

        Moodz.


        What else needs fixing ?



        Mick

        Comment


        • #49
          Originally posted by mickstv View Post
          What else needs fixing ?



          Mick
          We don't have the channel samplers and amplifiers either

          Comment


          • #50
            Originally posted by moodz View Post
            We don't have the channel samplers and amplifiers either

            D'oh

            Actually I was thinking about using maybe the OP37 as a second stage. Guess i'll find out if that's the way to go when the parts turn up. Could we do a similar circuit to the ZPI ver1.0 circuit from last year ?

            http://www.geotech1.com/forums/showp...&postcount=192



            Mick

            Comment


            • #51
              Originally posted by mickstv View Post
              D'oh

              Actually I was thinking about using maybe the OP37 as a second stage. Guess i'll find out if that's the way to go when the parts turn up. Could we do a similar circuit to the ZPI ver1.0 circuit from last year ?

              http://www.geotech1.com/forums/showp...&postcount=192



              Mick
              That should be fine to try out ... I am going to modify the UNIPI code to move the damping control to the primary adjustment followed by sample pulse 1 position ... the damping level and the sample time for pulse 1 are the two most critical controls on for setting up and using the detector .... or they seem to be. The voltage "gap" or differential between the two flybacks at the settling point can be minimised by adjusting the damping. This point is also where the descrimination occurs.

              Click image for larger version

Name:	UNIPISAMPLING.JPG
Views:	1
Size:	97.5 KB
ID:	329691

              moodz.

              Comment


              • #52
                Originally posted by moodz View Post
                I have several kilos of different ferrites and minerals here but I cant get any of them to produce a response ... the differential coil only seems to respond to conductive items like metal. ( ie induced currents ) Anything that is not conductive is invisible. I have previously done some experiments with DD coils and these targets do respond so I know they are good test rocks. Wet clay / damp salty ground may be a different story though.

                Paul.

                EDIT: I should say that the hotrock testing has been done on the previous version of the circuit with resistor / diode "crowbar" amplifier protection ..... the results may be different for this version with blocking FETs fitted as the voltage is not clamped off at 0.6 volts as it was with the diode / resistor arrangement.


                Hi Paul, Do you think we will need a third sample for ground balance with the new front end ? the ground I'm talking about is Central Vic goldfields.



                Looks like no building this week, I suspect the mosfet np's wont be come till Monday or Tues.



                Mick

                Comment


                • #53
                  Originally posted by mickstv View Post
                  Hi Paul, Do you think we will need a third sample for ground balance with the new front end ? the ground I'm talking about is Central Vic goldfields.



                  Looks like no building this week, I suspect the mosfet np's wont be come till Monday or Tues.



                  Mick
                  That would mean I will have to move to the 4011 chip with 4 sample pulses available.....not enough free ports on 4012.



                  moodz.

                  Comment


                  • #54
                    Originally posted by moodz View Post
                    That would mean I will have to move to the 4011 chip with 4 sample pulses available.....not enough free ports on 4012.



                    moodz.


                    Maybe not just depends on how it works out in the field, I guess if it was needed we could use the main TX pulse to trigger a 3rd sample using maybe a 4538 and feed the signal back in before the ADC. But this is purely speculation till I have a working prototype and are testing out in the field.



                    Mick

                    Comment


                    • #55
                      Originally posted by mickstv View Post
                      Maybe not just depends on how it works out in the field, I guess if it was needed we could use the main TX pulse to trigger a 3rd sample using maybe a 4538 and feed the signal back in before the ADC. But this is purely speculation till I have a working prototype and are testing out in the field.



                      Mick
                      Drawing a long bow here ....I predict you wont need the gb sample ...gb will be done by adjusting the damping control ...manual in this code but future code will track automatically.

                      Moodz

                      Comment


                      • #56
                        Originally posted by moodz View Post
                        Drawing a long bow here ....I predict you wont need the gb sample ...gb will be done by adjusting the damping control ...manual in this code but future code will track automatically.

                        Moodz


                        I see what you talking about. Once those last parts turn up and have it build the front end I'll have a better understanding of what's going on.



                        Mick

                        Comment


                        • #57
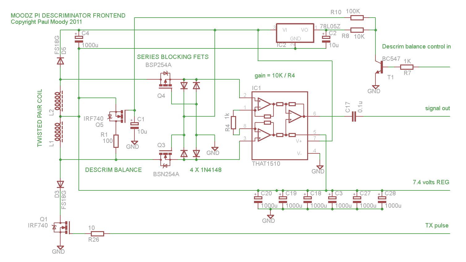
                          UNIPI Descriminating PI FRONTEND v230 Revision002

                          The control signal previously referred to as a damping control is more correctly termed a descrimination balance control .... you will see it how it works when you build it

                          Its beneficial and cost efficient that the split supply rail power for the frontend is provided by the differential coil however when a big target is near the coil like a large piece of iron alot of energy is lost and the voltage varies ... because the descrimination balance control is fed from this voltage it causes the descrim to "unbalance" ... and because of the low pass filtering delay ... there is a "memory effect" .... ie a target response remains after the target is removed.

                          So to fix this a 5 volt regulator for the descrimination balance supply has been added .... I suppose a zener diode would work also however I personally prefer the regulator ...

                          Also I have cleaned up the protective diode arrangement .... the previous schematic was not good in this area.

                          Updated schematic below ..

                          Moodz.

                          Click image for larger version

Name:	moodz_unipi_V230_rev002.JPG
Views:	1
Size:	111.1 KB
ID:	329750
                          Last edited by moodz; 10-08-2011, 02:49 PM. Reason: typos

                          Comment


                          • #58
                            Hi Paul, how does the that1510 cope with the variation in voltage. Would it be better to have a second regulator before the 5v reg for the amp ic and for the protection diodes.

                            Still waiting for the fets to turn up, maybe tomorrow then I can test I few ideas I've had.




                            Mick

                            Comment


                            • #59
                              Originally posted by mickstv View Post
                              Hi Paul, how does the that1510 cope with the variation in voltage. Would it be better to have a second regulator before the 5v reg for the amp ic and for the protection diodes.

                              Still waiting for the fets to turn up, maybe tomorrow then I can test I few ideas I've had.

                              Mick
                              The problem with regulating the amp supply is that because one side of the coil is sitting near ground during TX it would "short" out one of the power supplies via the N mosfet via the protection diode. The amp also has protection diodes on the input.

                              The power suppy rejection on these amps is very high and additionally all the fluctuations on the supply are synchronised to the TX. The descrim balance has no rejection though and was being affected by large target field suck outs on the coil.

                              moodz

                              Comment


                              • #60
                                some results ...

                                Regulated voltages all round and some nice blocking

                                moodz

                                blocking the the flyback ... +ve only shown here ..
                                Click image for larger version

Name:	blocking_pos_pulse.JPG
Views:	1
Size:	74.7 KB
ID:	329764


                                The voltage excursions a the input are 400 volts and busted down to this with no resistors or diode clamping No target.
                                Click image for larger version

Name:	blocking_no_target.JPG
Views:	1
Size:	73.3 KB
ID:	329765

                                A small pair of side cutters about 2 inches from the coil ....
                                Click image for larger version

Name:	pliers.JPG
Views:	1
Size:	79.8 KB
ID:	329766

                                A small piece of copper PCB about 2 inches from the coil .....
                                Click image for larger version

Name:	pcb.JPG
Views:	1
Size:	62.6 KB
ID:	329767

                                Comment

                                Working...
                                X