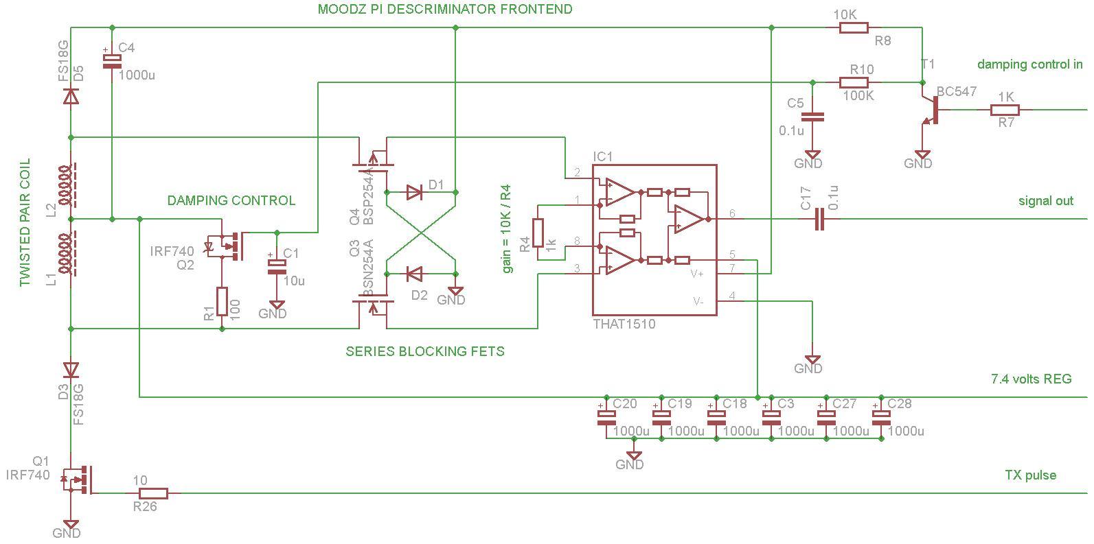
Protecting the front end amplifier ...
Instead of the usual "crowbar" diode and resistor arrangement that shorts out high level voltage into the amplifier a series blocking FET arrangment is proposed where the FET becomes an open circuit when a high voltage is present a the input thus protecting the amplifier.
The Pic below shows the circuit in operation where the incoming flyback pulse green is knocked down to 20 volts peak yellow which the amp can deal with. The white trace is the gate drive for the TX MOSFET.
moodz
Instead of the usual "crowbar" diode and resistor arrangement that shorts out high level voltage into the amplifier a series blocking FET arrangment is proposed where the FET becomes an open circuit when a high voltage is present a the input thus protecting the amplifier.
The Pic below shows the circuit in operation where the incoming flyback pulse green is knocked down to 20 volts peak yellow which the amp can deal with. The white trace is the gate drive for the TX MOSFET.
moodz



Comment