If you have not successfully built the Voodoo circuit as it is designed then trying to convert HH+GB into a Voodoo-like hybrid will be exceptionally difficult. Build Voodoo first, get it working, and learn how it works.
Announcement
Collapse
No announcement yet.
Announcement
Collapse
No announcement yet.
Threshold Pot doesn't work
Collapse
X
-
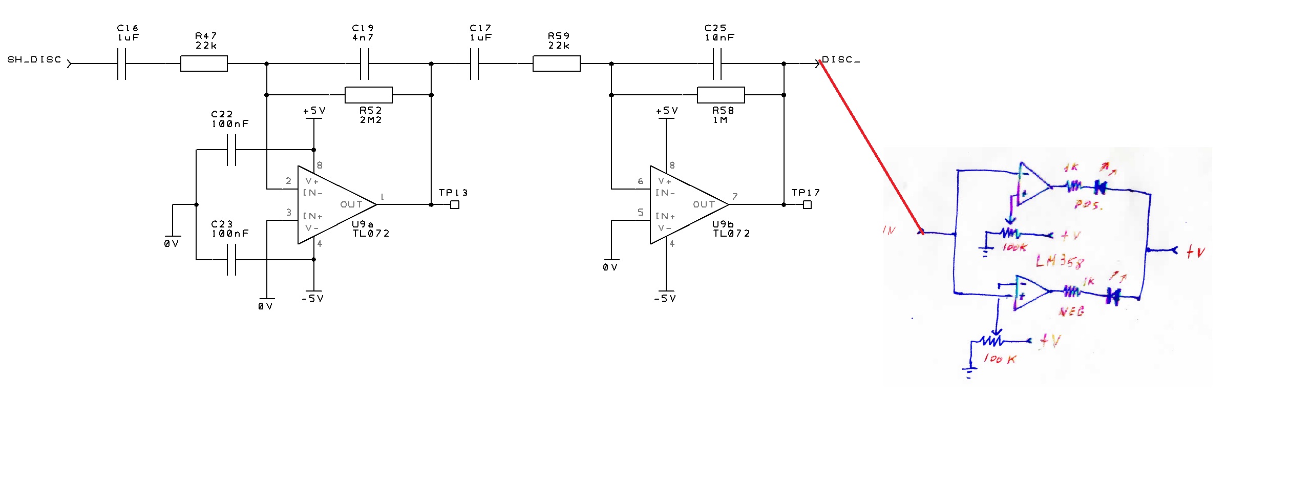
I want to add only its DISC part. I don't want to reject Iron, just want to show it via a simple LED.Originally posted by Carl-NC View PostIf you have not successfully built the Voodoo circuit as it is designed then trying to convert HH+GB into a Voodoo-like hybrid will be exceptionally difficult. Build Voodoo first, get it working, and learn how it works.
Do you think it works?
Comment
-
The blunt answer to your question is "no".Originally posted by h9361 View PostI want to add only its DISC part. I don't want to reject Iron, just want to show it via a simple LED.
Do you think it works?
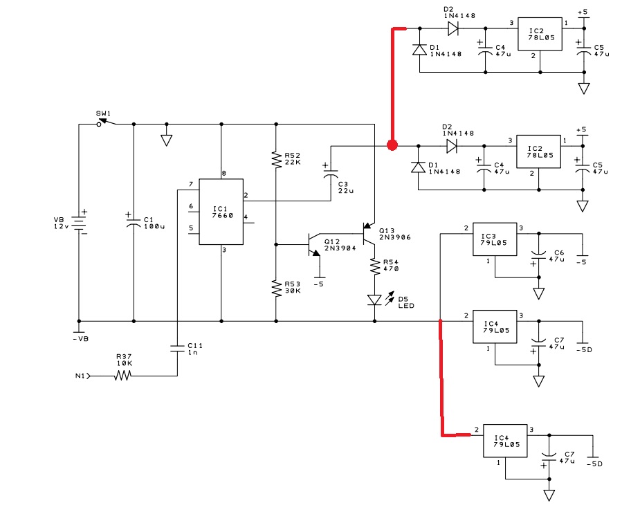
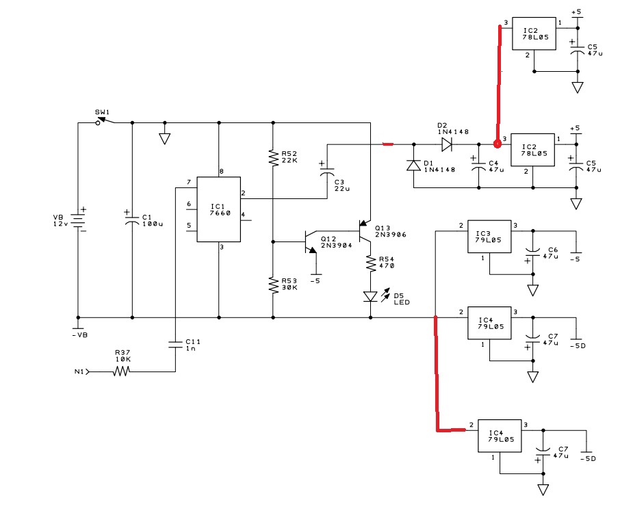
[ATTACH]57569[/ATTACH]
May I make a suggestion? ... Instead of phishing for information, why not buy the book and read it, and preferably build the Voodoo circuit.
You will then understand why adding true ferrous/non-ferrous discrimination to a PI is not as simple as you think.
As Carl has already said:
Originally posted by Carl-NC View PostIf you have not successfully built the Voodoo circuit as it is designed then trying to convert HH+GB into a Voodoo-like hybrid will be exceptionally difficult. Build Voodoo first, get it working, and learn how it works.
Comment
-
Dear Qiaozhi
I have no problem for buying the book.
For exp, i already bought your IMD (second version, PDF version) and read !!!
Unfortunately, my country is under boycott and your link (world wide web Book) will not send to my country!
There is no Amazon or etc. office in my country!
For this reason, i requested to buy its electronic version. So you again told me "no PDF"!
Thus, i have to request you to only share me the wave form, and you told me again "No".
Anyway, thank you for your replying and helping.
Comment

Comment