Originally posted by Carl-NC
View Post
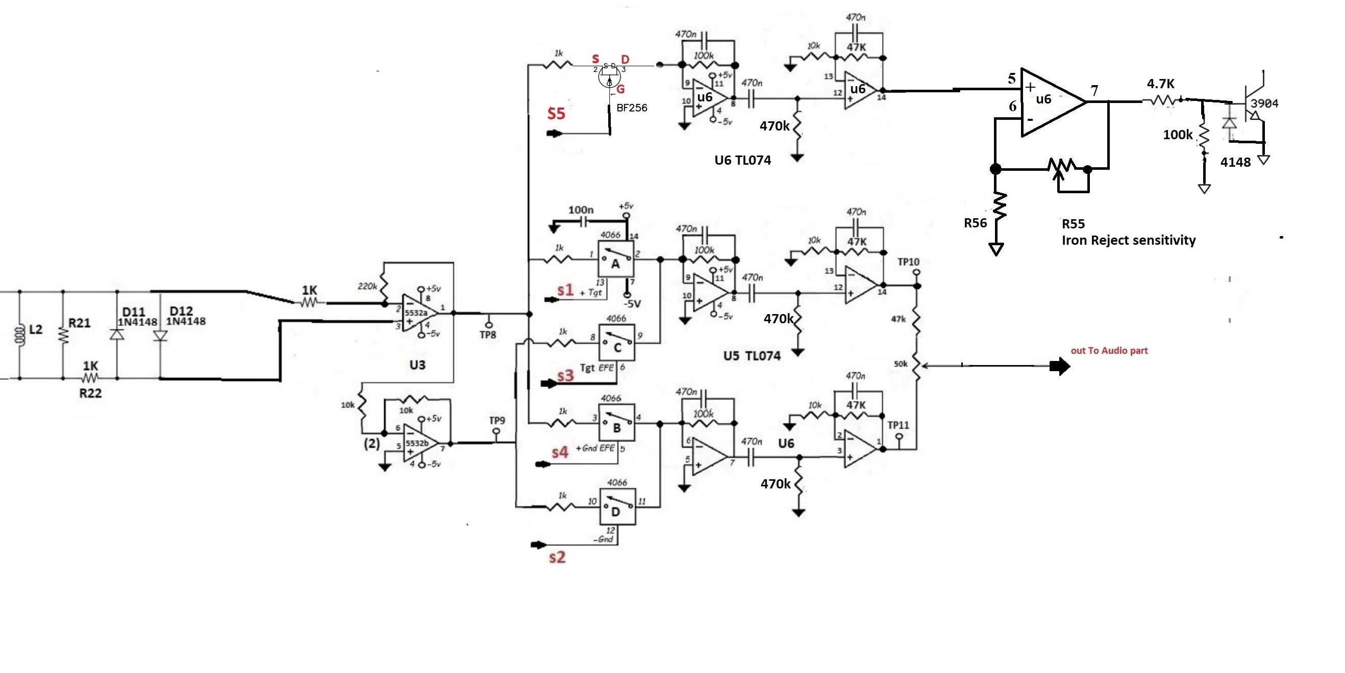
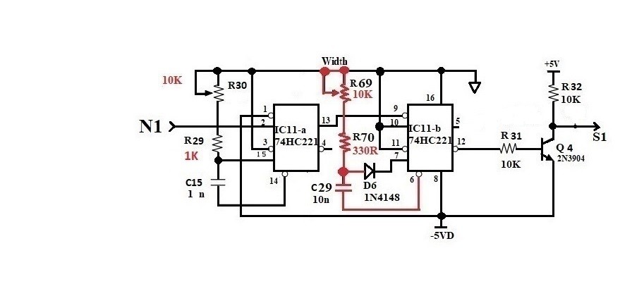
I had a review about the schematic, i think you right.
The DISC demod is motion and we do not need a LM393.
So, i decided to remove it and add a single simple amplifier stage with a gain pot for Iron sensitivity.
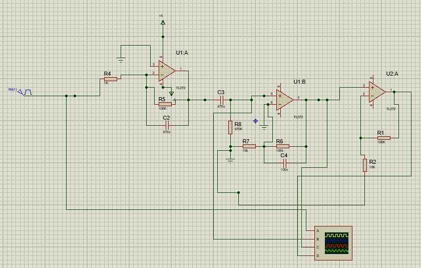
I have a similar request, is it possible to see the following schematic and check its errors?
1- For example, do you think it is better to use inverting or non-inverting amplifier?
2- Do you have any suggestion for gain of the stage (R55 and R56 values)?
3-Is the 4.7K, 100K and diode before 2n3904 correct?
Off course, i am going to test both models LM393 and the single stage.
Thank you for your supporting.

Comment