Originally posted by Carl-NC
View Post
As promised, i finished the DISC demod and captured a video on scope during moving a Iron hammer over DD-coil.
Frist i adjust sampling as follows:
Then i connected both preamp and Disc demod to scope
After that, i captured a video from scope with measured parameters during moving an Iron hammer. You can watch from the link:
https://drive.google.com/file/d/1PfH...ew?usp=sharing
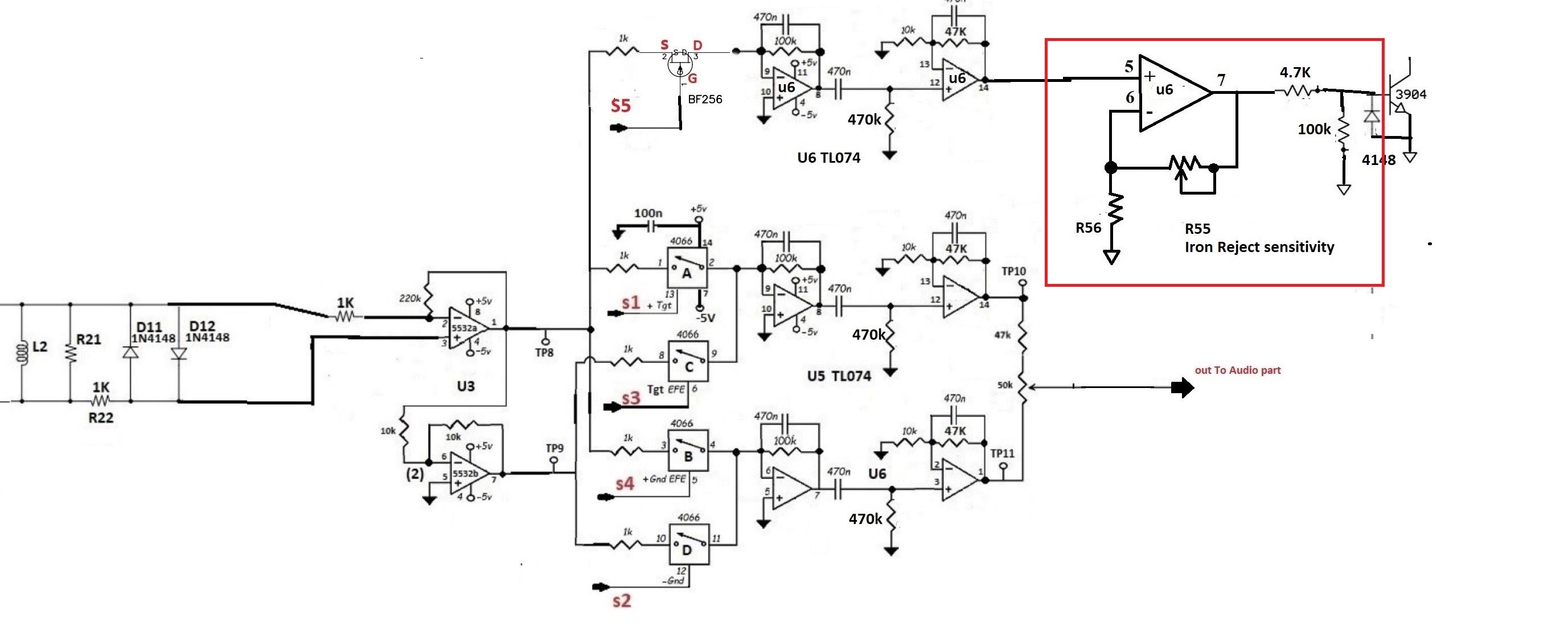
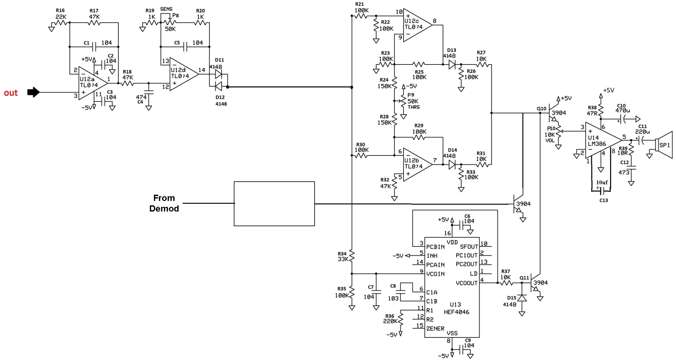
I have a request, please see following picture.
Can you guide me, what schematic ( i remember that you told me that it can be a simple amplifier with gain pot as Iron sensitive pot) do you suggest me to add between the demod and 2n3904 for blanking audio ( inside the box)?
Thank you.

Comment