The Target channel is all metal, if there is a target (iron or not) it will be indicated. The Disc channel is ferrous/non-ferrous, there is no need to then compare this with the Target channel. You seem to want to use a method from VLF designs which is done there for a completely different reason, it does not apply to PI.
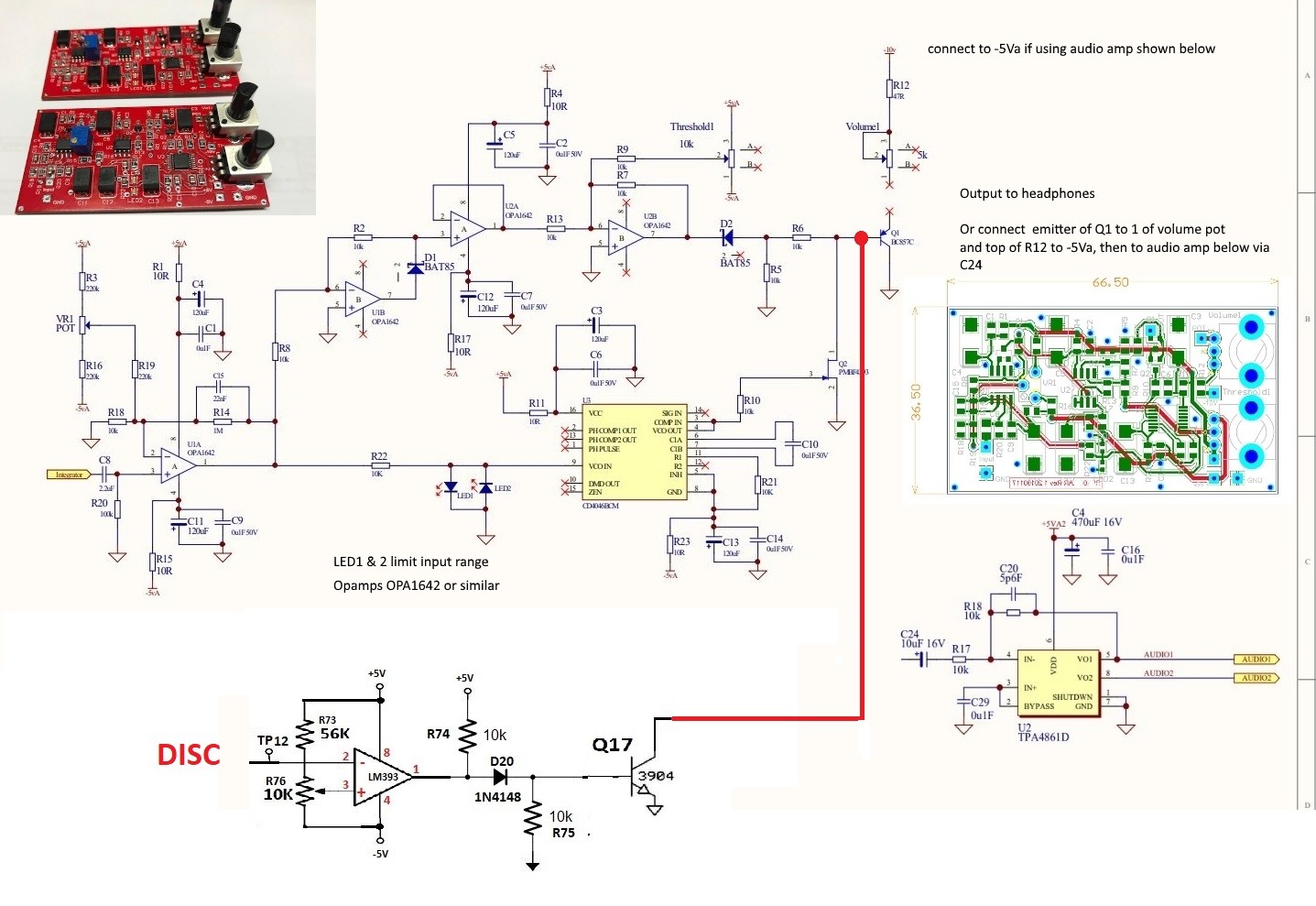
The comparator needs a pull-up resistor, maybe 10k. Because the comparator is powered from -5V and the NPN is grounded, you also need a diode, something like this:
The comparator needs a pull-up resistor, maybe 10k. Because the comparator is powered from -5V and the NPN is grounded, you also need a diode, something like this:

Comment