Originally posted by Carl-NC
View Post
Is the attached true?
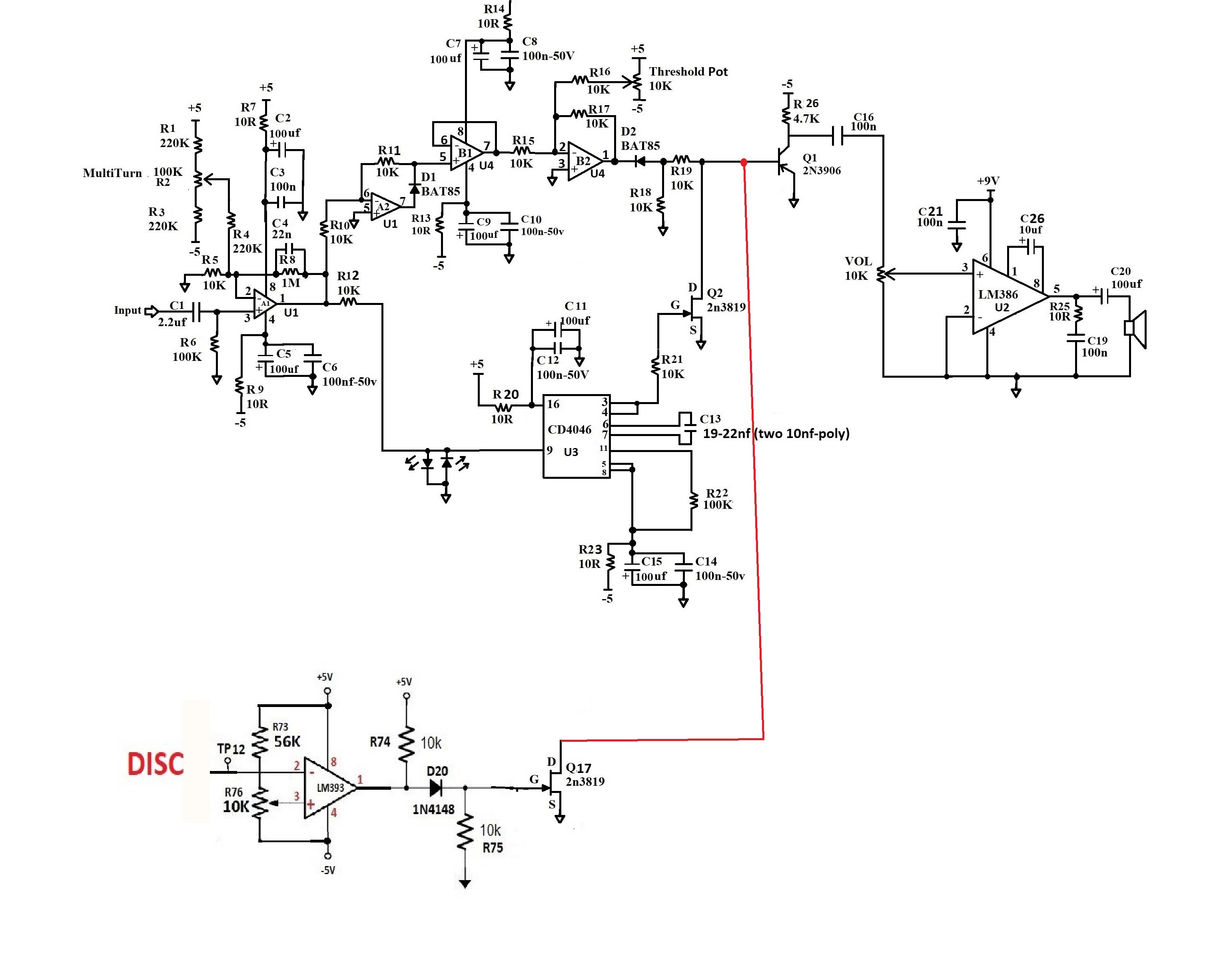
Do you think the pins S and D of Q17 is correct?

in12.
Comment