Announcement

Collapse
No announcement yet.

Announcement

Collapse
No announcement yet.

Threshold Pot doesn't work

Collapse
X
 
  • Filter
  • Time
  • Show
Clear All
new posts

  • Originally posted by Carl-NC View Post
    Show me the waveforms for TP8, U6-pin8, and U6-pin14 with no target.
    First I adjust my sampling as follow:
    Click image for larger version

Name:	5.jpg
Views:	69
Size:	115.8 KB
ID:	443988
    U6-Pin8 out :
    Click image for larger version

Name:	6.jpg
Views:	57
Size:	132.6 KB
ID:	443989
    U6-Pin14 (not any output):
    Click image for larger version

Name:	7.jpg
Views:	56
Size:	123.6 KB
ID:	443990

    Comment


    • I take back what I said about the your coil; it is still not induction-balanced, or it is connected incorrectly. It should quickly settle to 0V during turn-on.
      Next, your demod does not appear to be working. Even with an incorrect input waveform it should be responding during the sample time.
      Finally, your gain stage is railed out to -5V. Even if the demod waveform is wrong, the gain stage should consistently settle to 0V.

      Comment


      • Originally posted by Carl-NC View Post
        I take back what I said about the your coil; it is still not induction-balanced, or it is connected incorrectly. It should quickly settle to 0V during turn-on.
        Next, your demod does not appear to be working. Even with an incorrect input waveform it should be responding during the sample time.
        Finally, your gain stage is railed out to -5V. Even if the demod waveform is wrong, the gain stage should consistently settle to 0V.
        OK, thank you.
        I will try to balance my coil.
        Please see #556 post, do you think the wire is true?
        Maybe i have to change inductance of my RX (900uH).
        Do you have any suggestion for RX (inductance and resistor)?

        Comment


        • 900uH will probably work but it may be a little slow. But you should be able to balance it. The shields should be connected to the ground side of the coils.

          Comment


          • Originally posted by Carl-NC View Post
            900uH will probably work but it may be a little slow. But you should be able to balance it. The shields should be connected to the ground side of the coils.
            Thank you.
            I already connected the shields to ground.
            Can you show me a correct form from U6-Pin8?
            ​I tried really hard to turn this shape into a straight line, but it doesn't get any better than this.
            I think i have to connect my TGSL to the coils and i do induction-balanced via its preamp output.
            Do you think i use the same inductance RX and TX? both 500uH?!
            I doubt that the 900uH can not be balanced.
            Click image for larger version  Name:	tp.jpg Views:	0 Size:	128.4 KB ID:	443997

            Comment


            • Originally posted by Carl-NC View Post
              900uH will probably work but it may be a little slow. But you should be able to balance it. The shields should be connected to the ground side of the coils.
              Now, i could balanced.
              Please see it, is it true?
              channal1 = Preamp output
              Channel2 = U6-pin8
              Click image for larger version

Name:	tp2.jpg
Views:	57
Size:	123.7 KB
ID:	443999

              Comment


              • Originally posted by Carl-NC View Post
                900uH will probably work but it may be a little slow. But you should be able to balance it. The shields should be connected to the ground side of the coils.
                Now, i could balanced my coils.
                Ch1: preamp
                Ch2: U6-Pin8
                Click image for larger version  Name:	tp5.jpg Views:	0 Size:	119.9 KB ID:	444001


                Ch1: preamp
                Ch2:U6-pin14
                Click image for larger version  Name:	tp6.jpg Views:	0 Size:	122.8 KB ID:	444002
                As you see, i still have not output from U6-pin14. I again tested with Led shower, not action.

                Comment


                • Now the induction balance looks good. Introduce an iron target and show me what the preamp looks like. Then do it again for a non-ferrous target.

                  Comment


                  • Originally posted by Carl-NC View Post
                    Now the induction balance looks good. Introduce an iron target and show me what the preamp looks like. Then do it again for a non-ferrous target.
                    Thank you.
                    Now my LED is working and can discriminate IRON.
                    Discrimination is good from 3cm distance or more.
                    What is strange is that non-ferrous will be discriminated as ferrous if i close more than 3cm ( 1 or 2cm).

                    Comment


                    • Probably something is overloading and creating a false signal.

                      Comment


                      • Originally posted by Carl-NC View Post
                        Probably something is overloading and creating a false signal.
                        About the overloading, do you have any suggestion for checking?

                        Comment


                        • Use your oscope to look at the signals, see what they are doing.

                          Comment


                          • Originally posted by Carl-NC View Post
                            Use your oscope to look at the signals, see what they are doing.
                            Hello
                            Dear Carl
                            About overloading, i played with delay and sampling width (decreasing) and threshold pot (10K from LM393), finally i could find the best location for discrimination and overcome the overloading up to 90-95%.
                            Now, the discrimination and its sensitivity is nice, i again thank you for your all guidance.
                            Next step, i am going to connected out of the discrimination (lm393) to the 2N3904 for blanking audio.
                            I hope you accept to guide me how to connect the output to 2n3904.
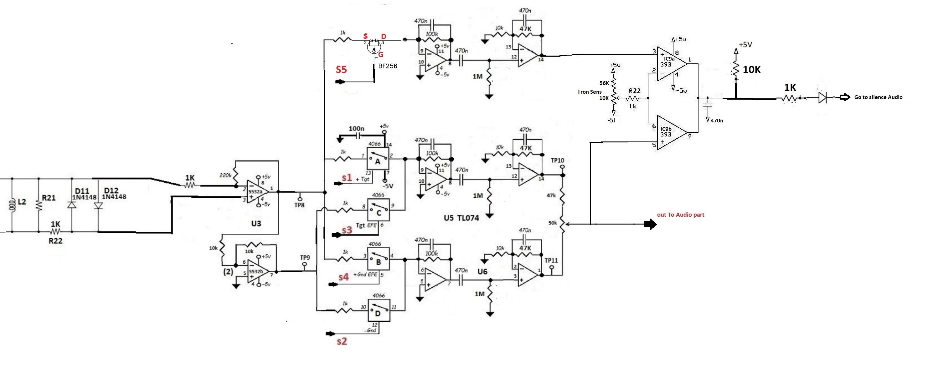
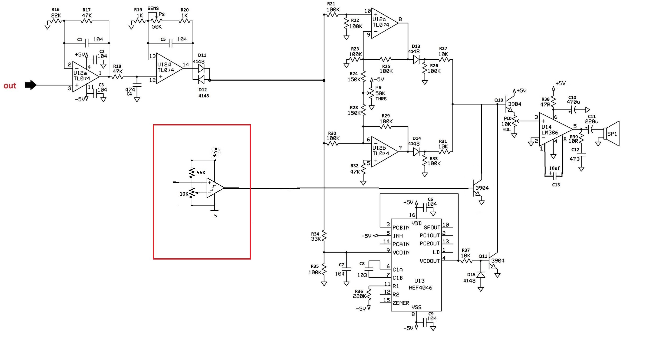
                            Click image for larger version  Name:	comp2.jpg Views:	0 Size:	259.1 KB ID:	444051
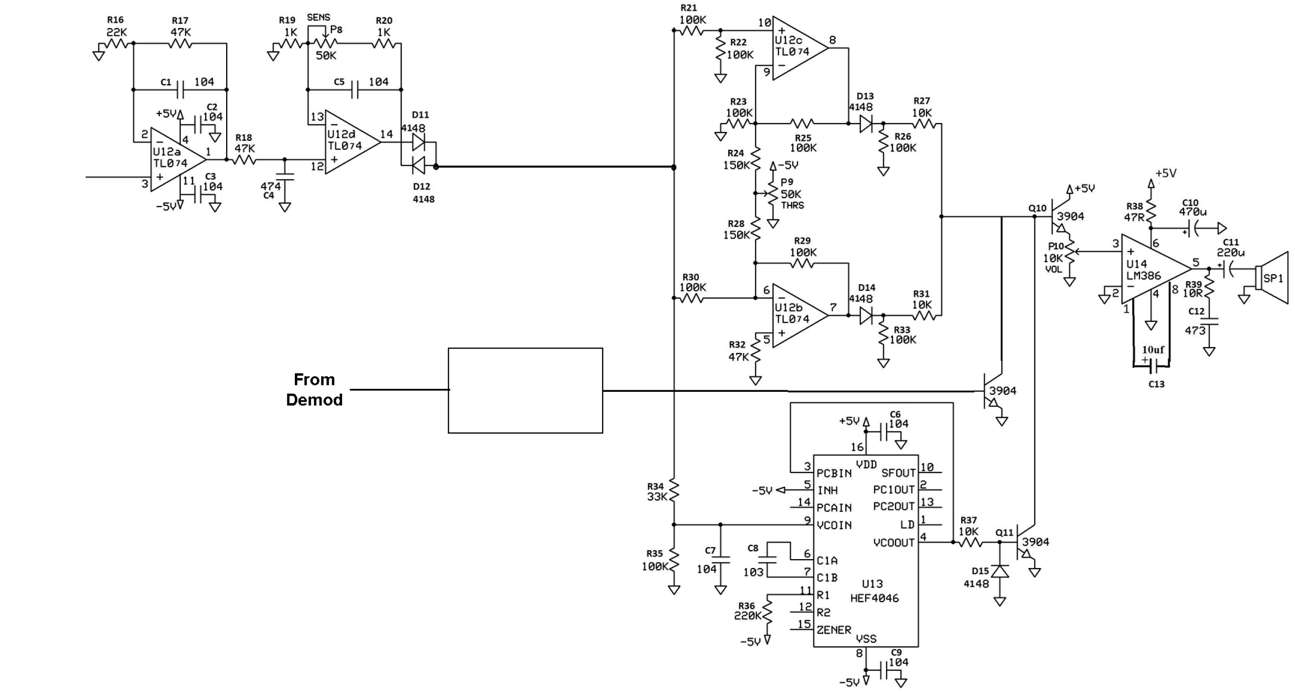
                            Click image for larger version  Name:	demod.png Views:	0 Size:	645.4 KB ID:	444052
                            During test, i understand that we can fix 10K pot (lm393) and use Disc sample width as Iron reject sensitivity.

                            The second question about using the DISC, Do you prefer to compare both Target channel and Disc channel Or to compare only disc channel ( the same that I tested) because of its SAT (motion mode)?
                            Is it possible to tell me your opinion about this?
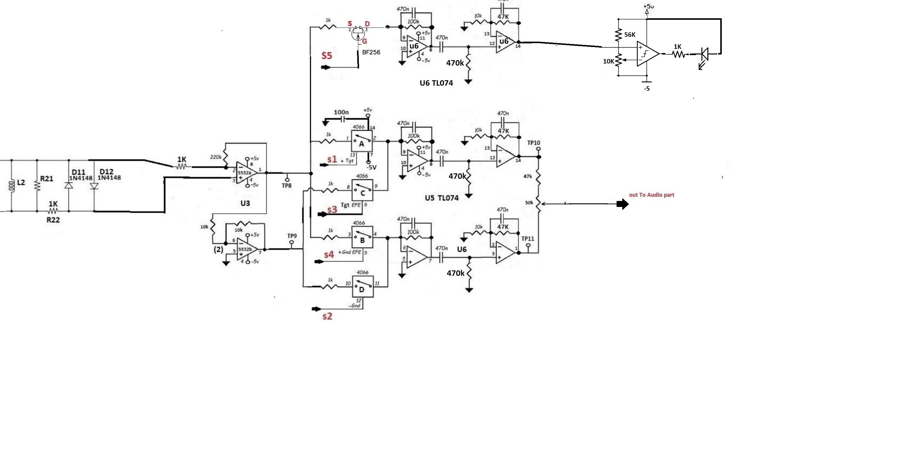
                            For exp, like following (comparing two channel) :
                            Click image for larger version  Name:	comparator.jpg Views:	0 Size:	250.8 KB ID:	444053
                            Thank you.

                            Comment


                            • What is it you are you wanting to compare between the Disc channel to the Target channel? It seems that you can just replace the LED with the 3904 and clamp the audio directly.

                              Comment


                              • Originally posted by Carl-NC View Post
                                What is it you are you wanting to compare between the Disc channel to the Target channel? It seems that you can just replace the LED with the 3904 and clamp the audio directly.
                                Thank you.
                                About your question, I was thinking that:
                                In order for a target to be detected by the target channel first, then the iron analysis to be performed.
                                It is not possible that sometimes iron is detected first but a target is not detected by the target channel.

                                Do you think i should add any resistor or diode between out of LM393 and 2N3904?

                                Click image for larger version

Name:	comp3.jpg
Views:	46
Size:	290.2 KB
ID:	444059

                                Comment

                                Working...
                                X