Announcement
Collapse
No announcement yet.
Announcement
Collapse
No announcement yet.
Threshold Pot doesn't work
Collapse
X
-
Nulling a coil for PI and IB are done the same way: when you have proper IB ther should be NO SIGNAL on the RX coil, or at least a minimized signal. Your "No Target" signal in post 551 shows a huge signal, which means the coil is not nulled. It should be very small like the first signal in Fig. 26-15.
Comment
-
Thank you.Originally posted by Carl-NC View PostNulling a coil for PI and IB are done the same way: when you have proper IB ther should be NO SIGNAL on the RX coil, or at least a minimized signal. Your "No Target" signal in post 551 shows a huge signal, which means the coil is not nulled. It should be very small like the first signal in Fig. 26-15.
I can not understand fig. 26-15. Is that inside of your book?
Comment
-
Now i tested.Originally posted by Carl-NC View PostThat looks better. No try different targets.
It is no target:
I captured a video from moving Nail
https://drive.google.com/file/d/1gD3...ew?usp=sharing
And captured second video from 1euro coin
https://drive.google.com/file/d/1moW...ew?usp=sharing
I have never tested such nulling coil over PI.
Do you think such nulling is as sensitive as normal DD in PI?
Please forgive me for my annoying.
Is it possible help me about adding your suggestion schematic for blanking audio?
Thank you.
Attached Files
Comment
-
For better understanding, i captured with bigger targets.Originally posted by Carl-NC View PostThat looks better. No try different targets.
Iron Hammer:
https://drive.google.com/file/d/1jiM...ew?usp=sharing
Aluminum bottle
https://drive.google.com/file/d/1S30...ew?usp=sharing
Now, I think discrimination is clear.
Comment
-
It looks like you are getting decent results. Now you can add the demodulator and figure out what timing gives you a reasonable signal. After that, figure out what you need to do with it to blank the audio or use a low tone. I can't tell you how to do this because I have not done it myself.
Comment
-
Thank you dear Carl for your valuable tips and supporting.Originally posted by Carl-NC View PostIt looks like you are getting decent results. Now you can add the demodulator and figure out what timing gives you a reasonable signal. After that, figure out what you need to do with it to blank the audio or use a low tone. I can't tell you how to do this because I have not done it myself.
I will find the best location for sampling.
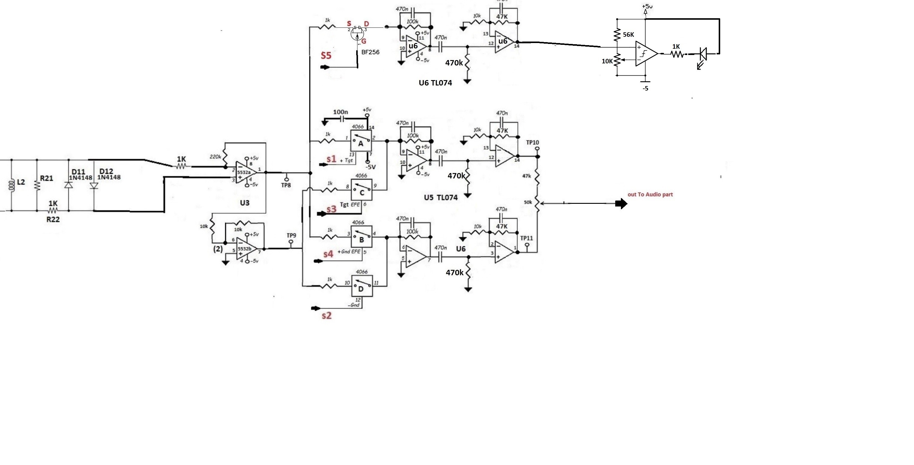
But for starting to real test, can you give me a primary schematic in order to adding inside the box (attached)?
In fact, i have manually built TX+preamp+DiscDemod on a small board.
Now, i want to play next part schematic (blanking, inside of box).
I have a proposal, i hope you accept it. Please suggest me your initial or proposed schematic for the box but its output is a simple led for only Iron detection.
Then, I will play it and will find the best result (best sample).
After finding the best result , finally we (with your supporting) change its led output to 2n3904 for blanking.
I hope you accept it, i am ready to test or to play all of your suggestion.
Thank you.
Comment
-
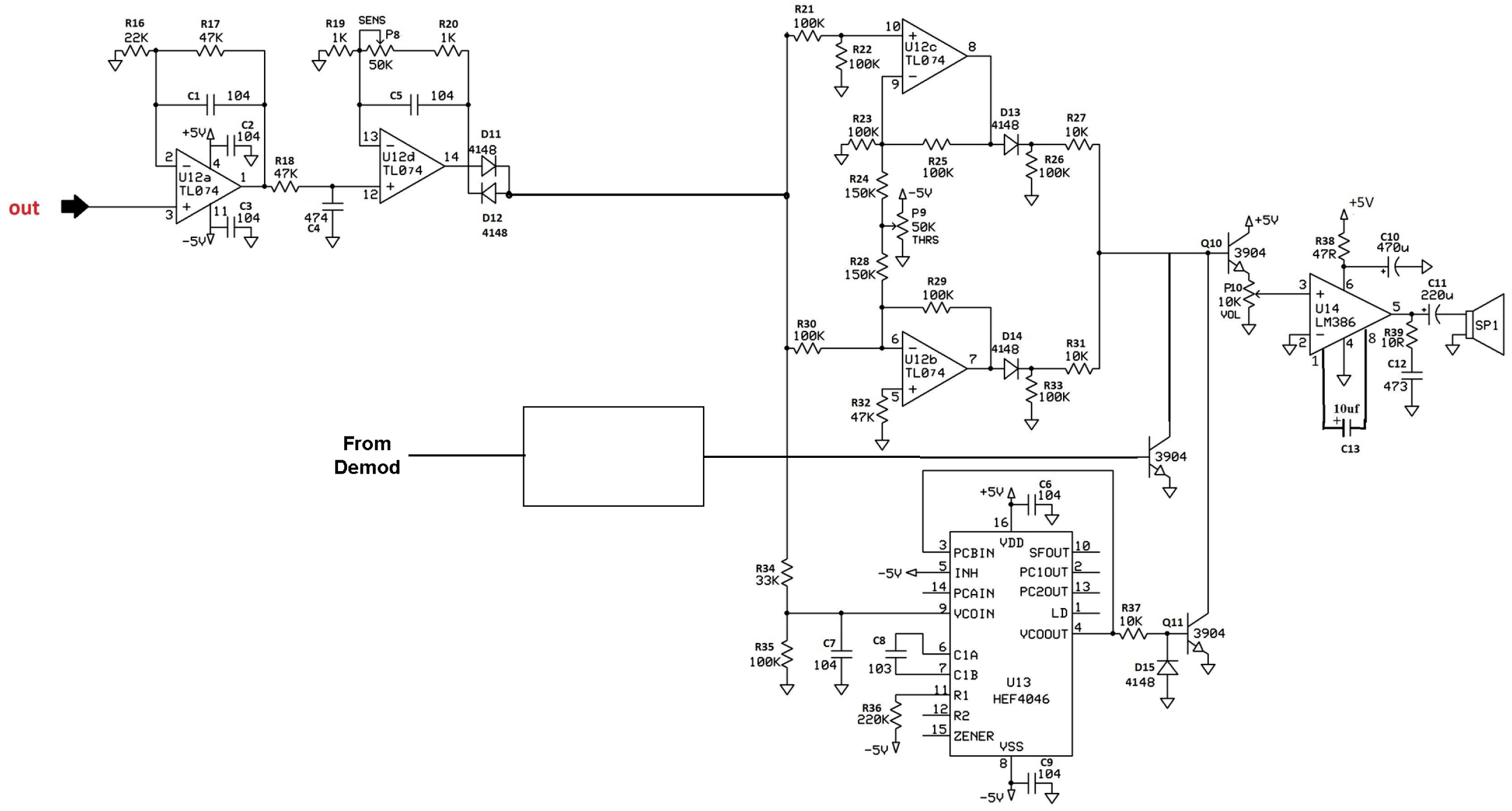
Thank you.Originally posted by Carl-NC View PostThe simplest solution is to place a comparator after the demod stage and have the open-collector output drive a series resistor and LED (connected to +5V).
Is that correct?
In my schematic, ground is +VB.
Do you think i should connect pin4 of lm393 to gnd (+VB)?
Last edited by h9361; 12-20-2025, 05:37 PM.
Comment
-
HelloOriginally posted by Carl-NC View PostYes. You may need to reverse the inputs depending on whether iron gives a high signal or low signal. I would use -5V for pin 4.
Dear Carl
Today, i tested the LED shower (my DISC schematic is based on #567 post), but i have not any reaction for ferrous or non-ferrous on led. I think the changing is very very very low and lm393 can not show.
But i can see increase/decrease TX pulse for ferrous/non-ferrous on scope.
First i adjusted my sampling as follow:
And i checked my Demod output as follow:
No reaction with LED.
Again, i changed my sampling so that my demod output is a tringle:
But no result with LED.
No matter how hard I try, my output shape doesn't get any better than this triangle.
I am sure that my LM393 is true. My LED will turn on if i change pot (lm393).
Comment

Comment