Announcement

Collapse
No announcement yet.

Announcement

Collapse
No announcement yet.

Threshold Pot doesn't work

Collapse
X
 
  • Filter
  • Time
  • Show
Clear All
new posts

  • Originally posted by Carl-NC View Post
    That circuit is used in VLF detectors, the signals are different in a PI detector. You will need to add the demodulator and then find out how that signal behaves with ferrous targets, non-ferrous targets, and ground. This includes changing the demod timing to see how that changes the signals. You should be able to find something that works well enough on at least some targets. Then compare the iron signal to the GB signal and figure out how to combine them to blank the audio. They are both motion-mode signals so you may not even need to combine them, I don't know.
    Thank you.
    But the new demod is connected to pi preamp. I think we can not see tx-on ( pulse) because Iron increases tx-on pulse. Do you think it is better to use an independent preamp?
    Since both are motion, do you think i only need to add opamp after the demod for iron reject pot?

    Comment


    • These waveforms are taken from a single preamp, but you can use a separate preamp if you want. I don't know exactly what you will need after the demod, you will first need to see what the signals look like.

      Click image for larger version

Name:	image.png
Views:	86
Size:	138.3 KB
ID:	442941

      Comment


      • Originally posted by Carl-NC View Post
        These waveforms are taken from a single preamp, but you can use a separate preamp if you want. I don't know exactly what you will need after the demod, you will first need to see what the signals look like.

        Click image for larger version  Name:	image.png Views:	0 Size:	138.3 KB ID:	442941
        Thank you dear carl for your complete information.
        Please consider tp4 form scope in HHD, can you show me which point is TX on? Is the DISC sample (S5) true from preamp output ?
        Click image for larger version  Name:	S5.jpg Views:	0 Size:	22.6 KB ID:	442958
        I want to build the above schematic with lm393 comparing but do you think i can connect its out to the 2n3904 that you added for blank audio?
        I think out of the lm393 is -5V.
        Last edited by h9361; 11-27-2025, 11:37 AM.

        Comment


        • Originally posted by Carl-NC View Post
          These waveforms are taken from a single preamp, but you can use a separate preamp if you want. I don't know exactly what you will need after the demod, you will first need to see what the signals look like.

          Click image for larger version

Name:	image.png
Views:	86
Size:	138.3 KB
ID:	442941
          I think you used an Inverting preamp. So, Iron shows itself as increasing.
          About my schematic ( one that you added another demod), you connected it to PI preamp that is non-inverting.
          So i think Iron shows itself as reverse via decreasing.

          Comment


          • If you use a DD coil then the waveform at TP4 will look like those in post 512. The TX-on and TX-off are clearly labeled. You will need to determine where to sample with S5. Inverting or non-inverting preamp does not matter, you can design the other circuitry for either polarity. The LM393 has an open-collector output (see the data sheet) so it can directly clamp the audio without using an extra NPN.

            Comment


            • Originally posted by Carl-NC View Post
              If you use a DD coil then the waveform at TP4 will look like those in post 512. The TX-on and TX-off are clearly labeled. You will need to determine where to sample with S5. Inverting or non-inverting preamp does not matter, you can design the other circuitry for either polarity. The LM393 has an open-collector output (see the data sheet) so it can directly clamp the audio without using an extra NPN.
              I do not know how i can thank you for your helping.
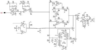
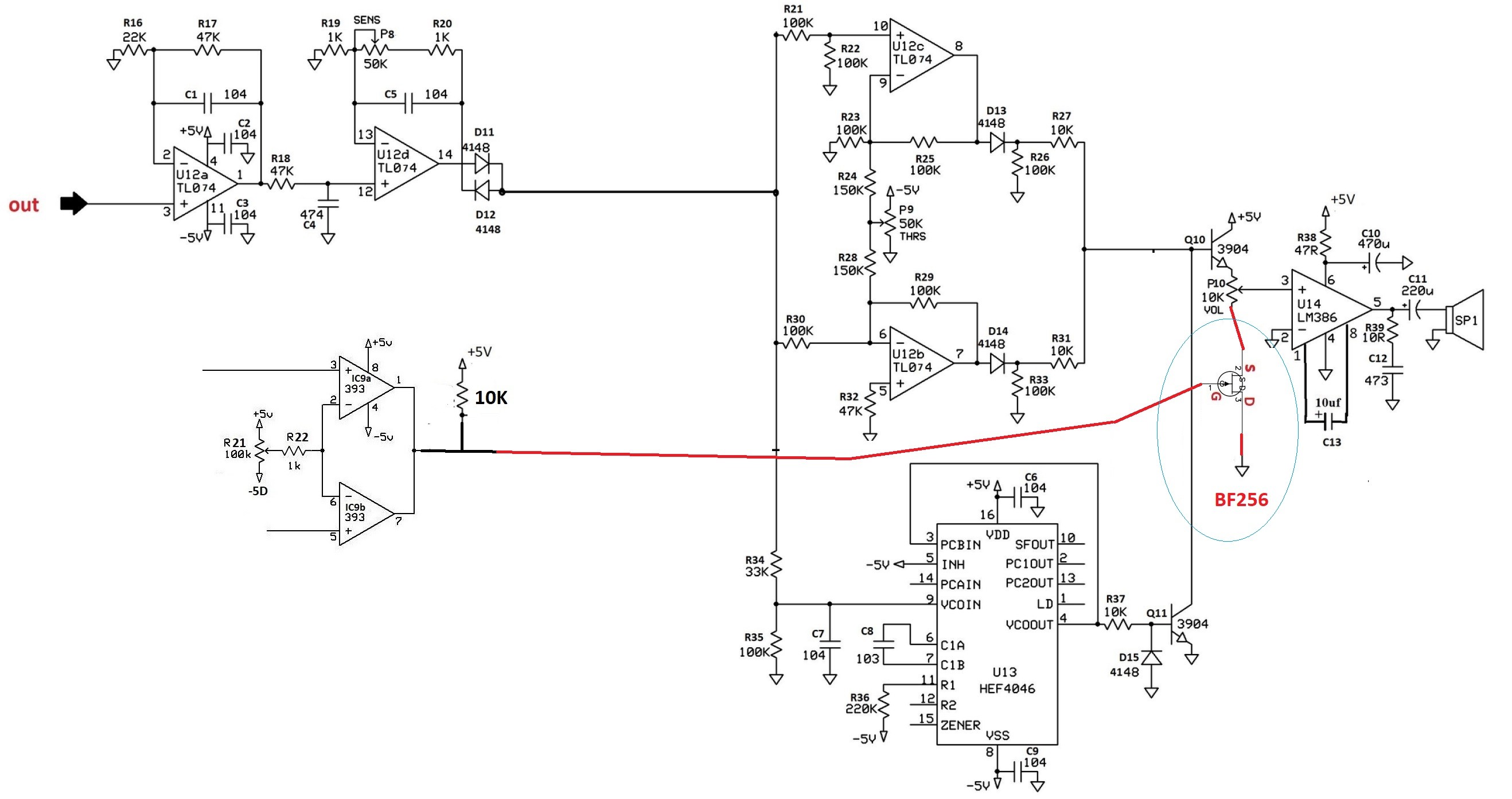
              Please see attached, the LM393 connection to my Audio for blank, is it true?
              Click image for larger version  Name:	a1.jpg Views:	0 Size:	282.7 KB ID:	442999

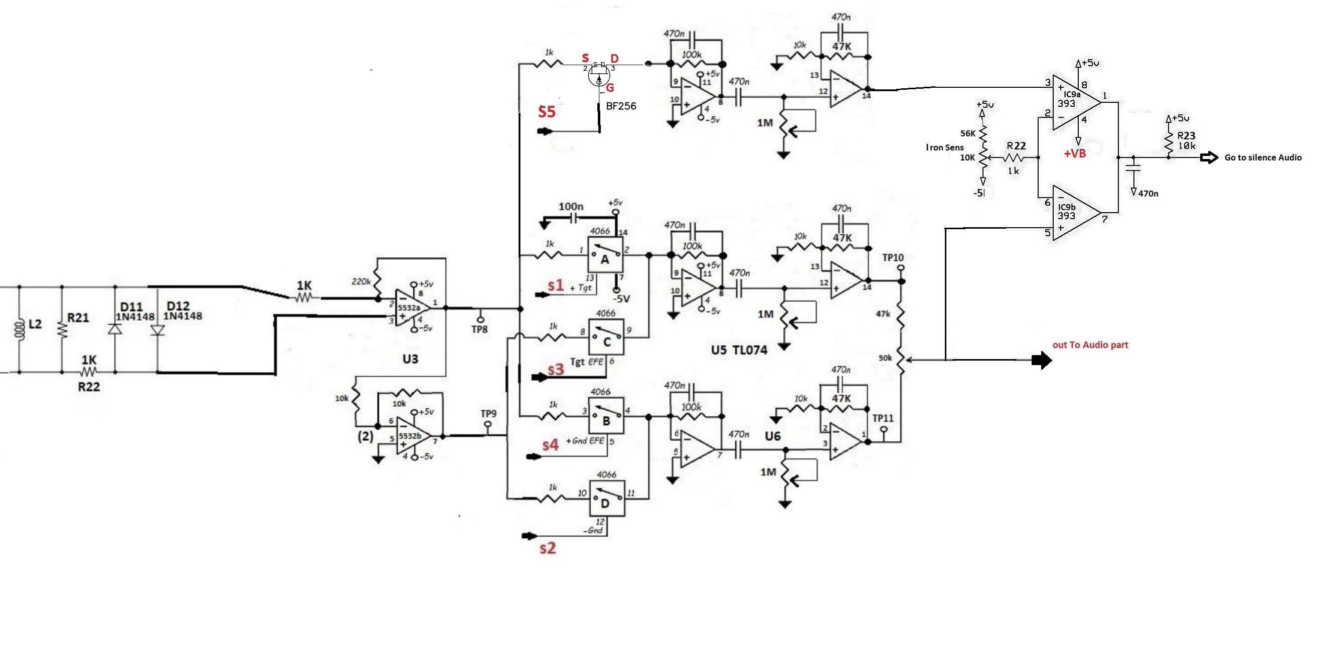
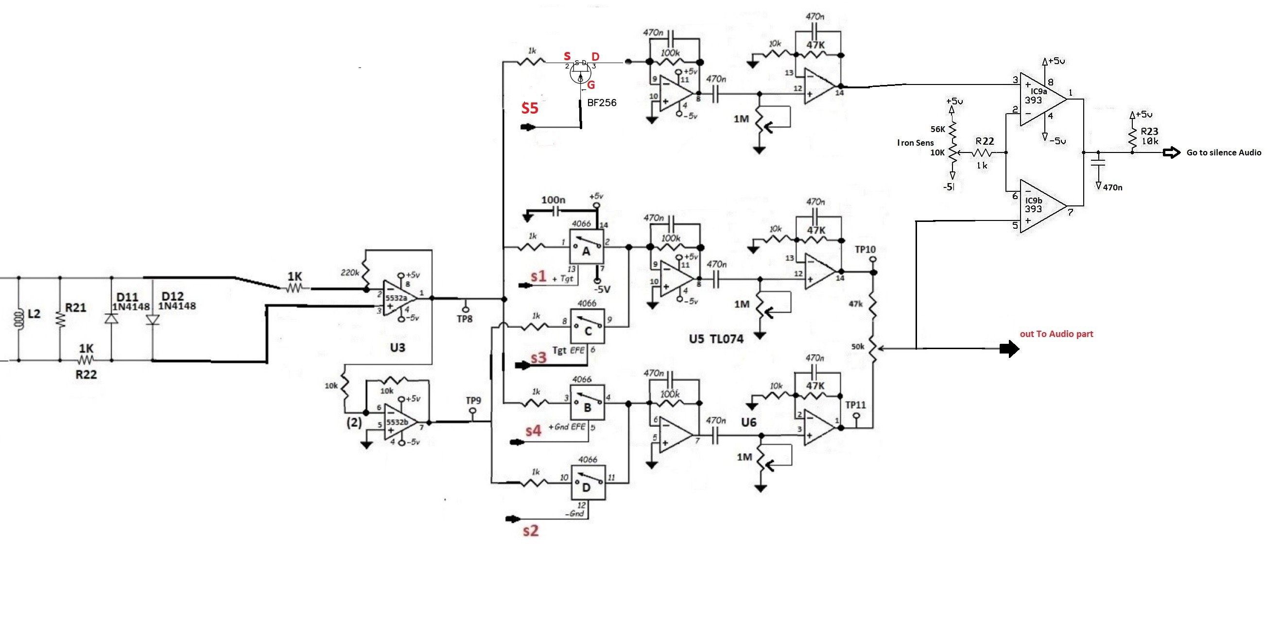
              About the added demod, do you think i can use BF256A or BF255A or BF245A instead of 4066 ( shown in following picture)?
              If yes, Do you think the pins are true?
              Click image for larger version  Name:	p1.jpg Views:	0 Size:	245.6 KB ID:	443000
              Please forgive me. I will make its PCB and do test.
              I will notify my result here.
              Thank you
              Last edited by h9361; 11-28-2025, 08:55 AM.

              Comment


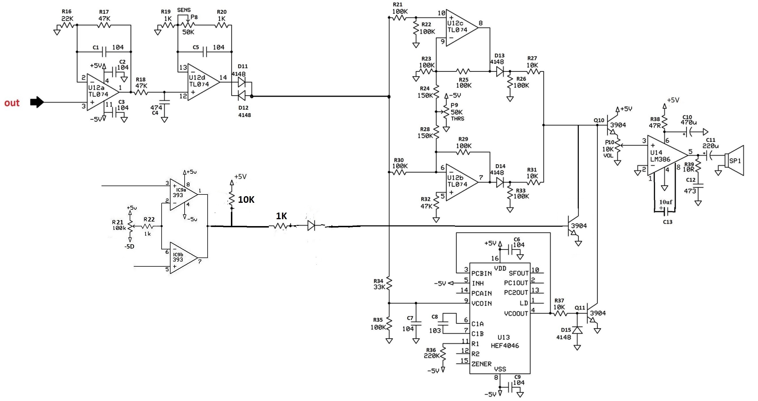
              • Yes, you can directly clamp with the LM393 but it needs to be powered from +5V/0V instead of +5V/-5V.
                Yes, a JFET switch can be used. I prefer to place the S on the ground node but in reality most JFETs have interchangeable D and S.

                Comment


                • Originally posted by Carl-NC View Post
                  Yes, you can directly clamp with the LM393 but it needs to be powered from +5V/0V instead of +5V/-5V.
                  Yes, a JFET switch can be used. I prefer to place the S on the ground node but in reality most JFETs have interchangeable D and S.
                  Thank you dear Carl.
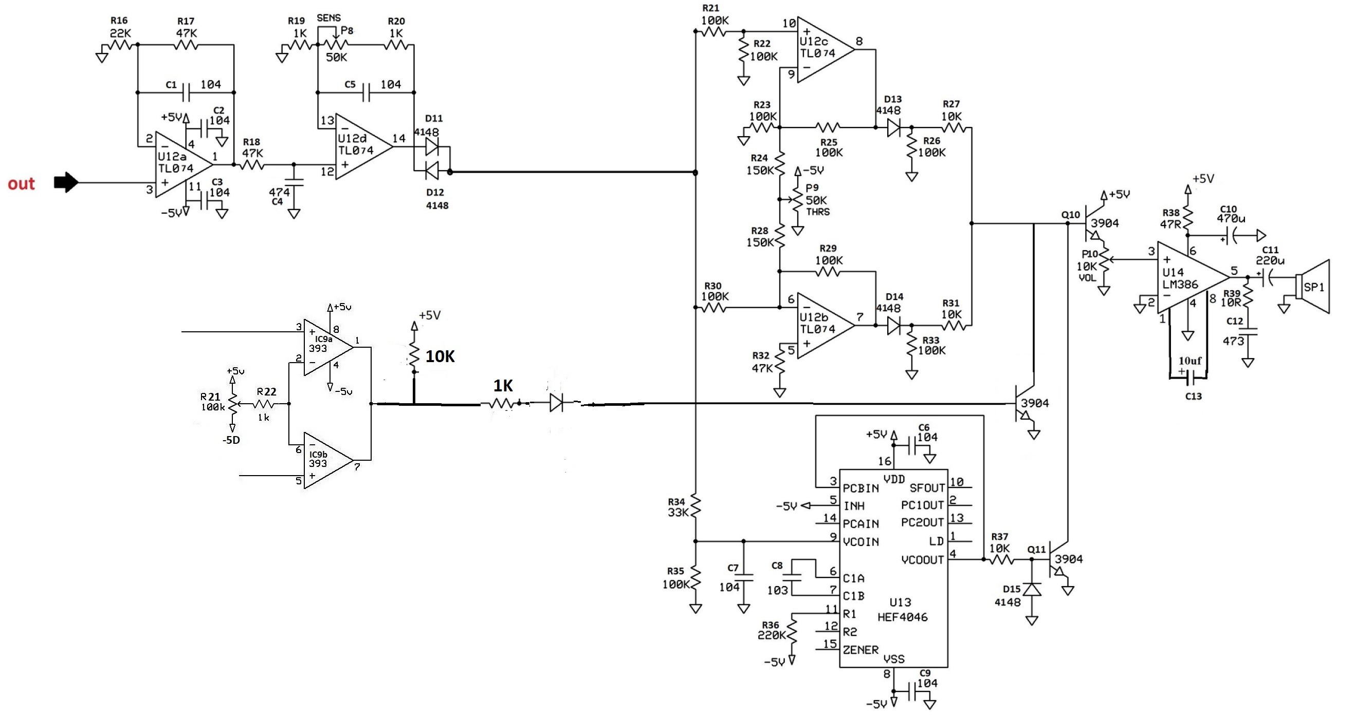
                  I set power of LM393 to +5 and 0 ( in my schematic, ground is +VB like HHD).
                  Since all channels are set by +5 and -5, do you think the ground (+VB) is OK for my schematic?
                  Click image for larger version

Name:	p1.jpg
Views:	69
Size:	245.8 KB
ID:	443020

                  Comment


                  • I don't know, you may need to add resistors and clamp diodes. This is a very experimental circuit, you will need to build it and see what it needs.

                    Comment


                    • Originally posted by Carl-NC View Post
                      I don't know, you may need to add resistors and clamp diodes. This is a very experimental circuit, you will need to build it and see what it needs.
                      Thank you. I will test in real.
                      As you know, HHD ( more other PI) uses a gain 1000 for preamp.
                      I also used for my HHD+GB ( previous version for GB) with a gain 1000.
                      About this version (post #518, can you suggest me a good gain for this GB method?
                      In this schematic (post #518, gain is 220 (220K/1K).
                      Thank you

                      Comment


                      • 220 is probably a good place to start.

                        Comment


                        • Originally posted by Carl-NC View Post
                          220 is probably a good place to start.
                          Thank you.
                          I added a pull-up resistor on the open-collector comparator outputs to +5 so the comparator output will be -5V or +5V.
                          Please see schematic #518 post. As you see, the LM393 has two inputs (DISC and GB channel demod).
                          Can you tell me LM393 output voltage if the two inputs are high? +5 or -5?!
                          In fact, the 2n3904 must act only both input of LM393 are high. So, i do know which of +5 or -5 is considered as high for its final out.

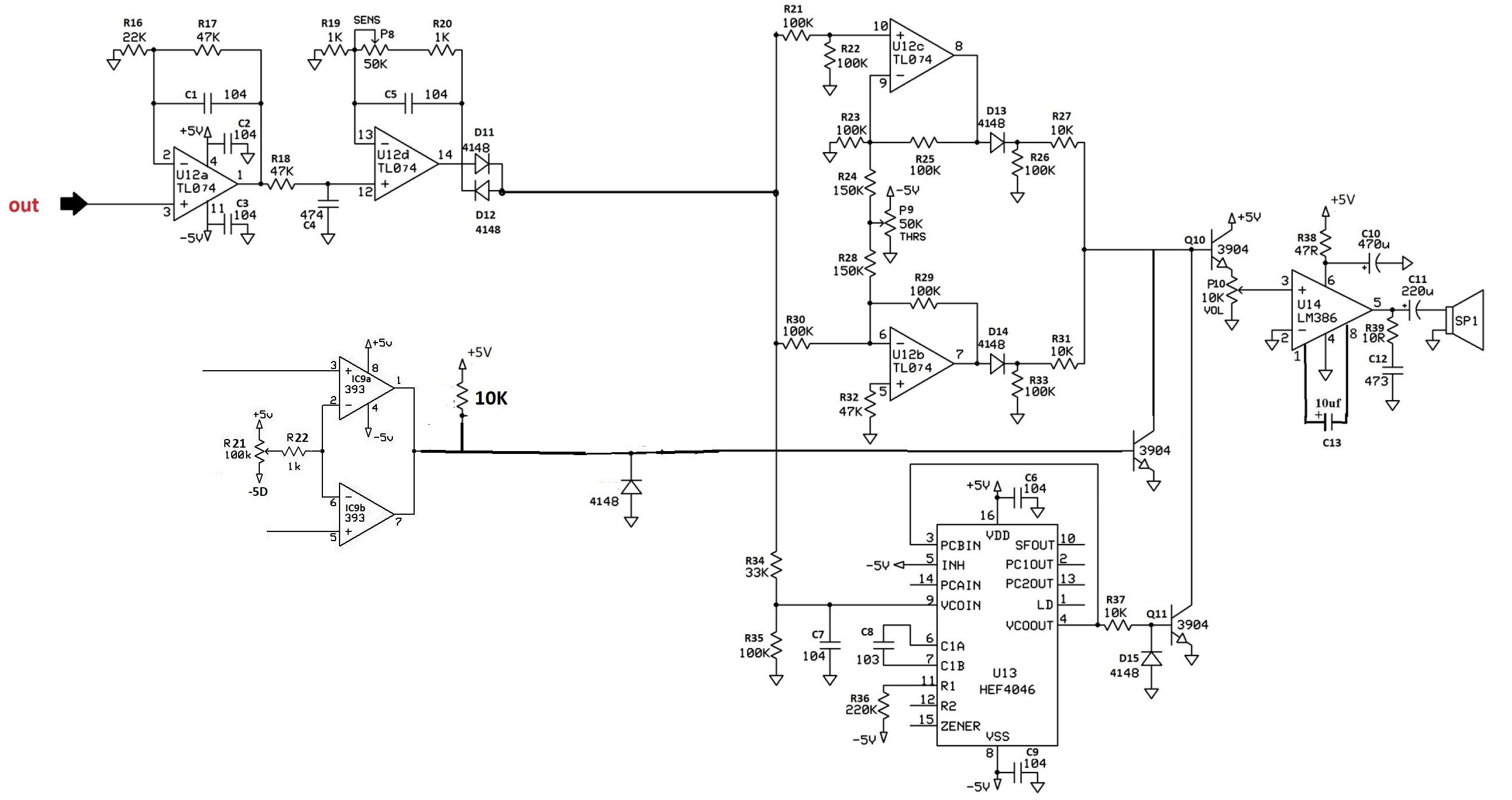
                          Do you think it is need to add the diode before 2n3904 (follows)?
                          Click image for larger version  Name:	a1.jpg Views:	0 Size:	293.3 KB ID:	443055
                          Attached Files
                          Last edited by h9361; 11-29-2025, 03:19 PM.

                          Comment


                          • The data sheet tells you how the comparator works:

                            "The output consists of an open drain NPN (pull-down or low side) transistor. The output NPN sinks current when the negative input voltage is higher than the positive input voltage and the offset voltage."

                            Probably you will need a series diode on the base of the 3904.

                            Comment


                            • Originally posted by Carl-NC View Post
                              The data sheet tells you how the comparator works:

                              "The output consists of an open drain NPN (pull-down or low side) transistor. The output NPN sinks current when the negative input voltage is higher than the positive input voltage and the offset voltage."

                              Probably you will need a series diode on the base of the 3904.
                              Thank you.
                              Do you think the added diode to base of 3904 at post 522 is correct or the following (diode + 1k resistor is true?
                              Click image for larger version

Name:	a1.jpg
Views:	83
Size:	294.0 KB
ID:	443081
                              Attached Files

                              Comment


                              • #524, not #522.

                                Comment

                                Working...
                                X