Originally posted by Carl-NC
View Post
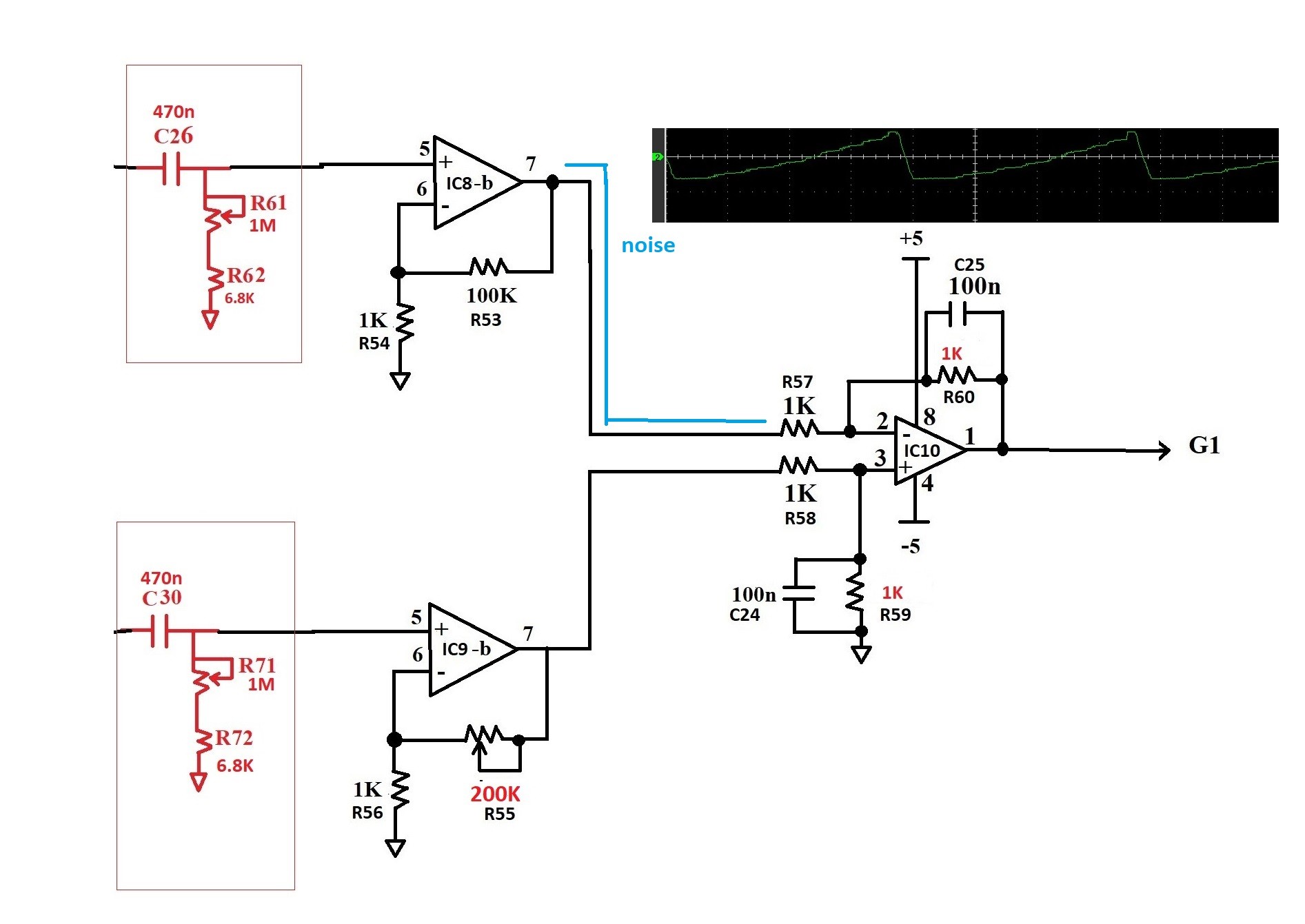
I checked all voltage +5/-5 on scope, it is clear without any noise.
After a lot of trying, i could find my noise path.
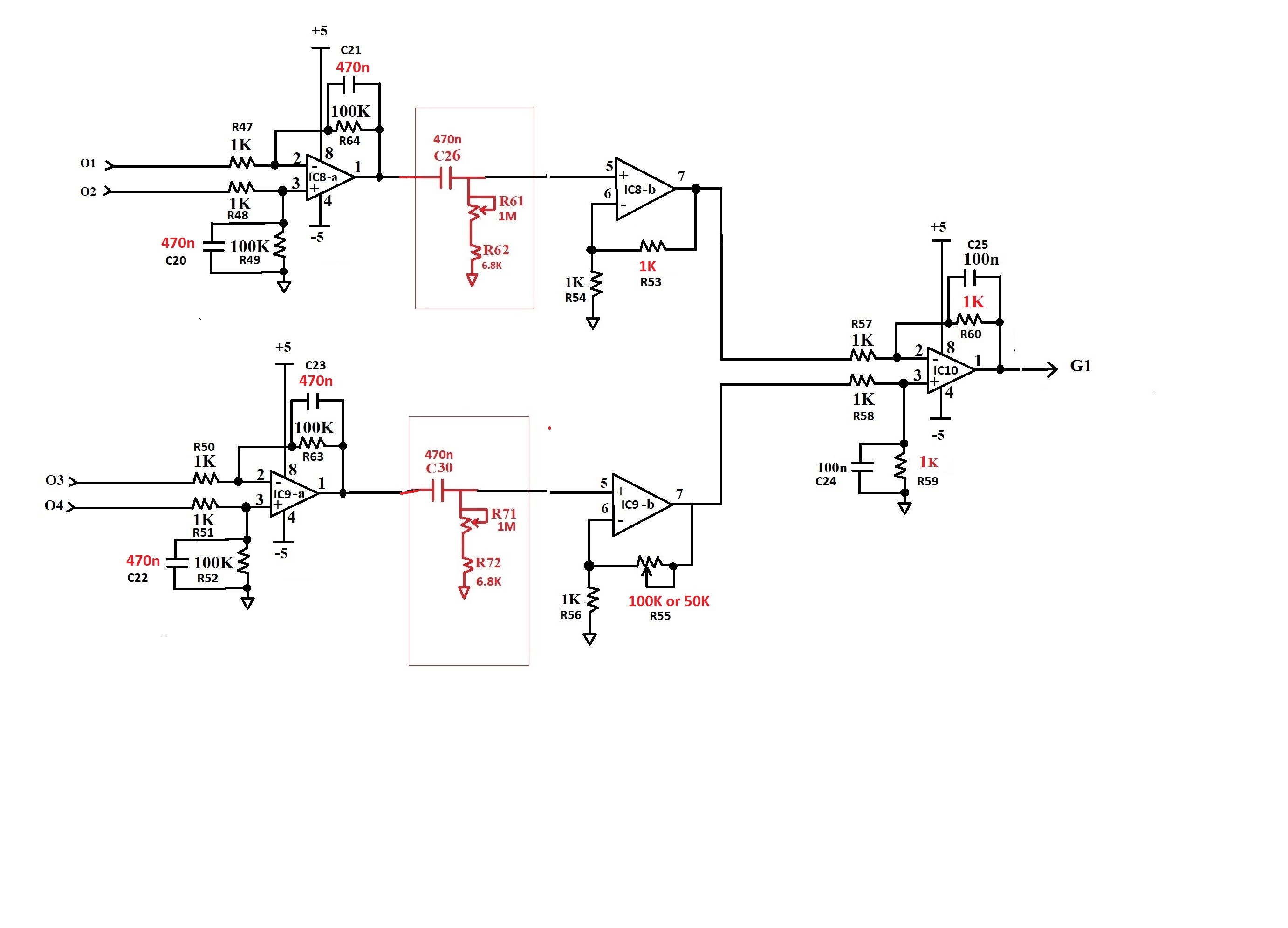
First, please see my schematic (attached).
I have a noise (incorrect signal form) only in IC8b-pin7 (my main channel).
I checked its last path (IC8b-pin5), no noise and it is clear.
I also checked IC9b-pin7, no noise. If you see in scope, it is pulse form, it is because of my gain pot.I increased it in last position, maximum gain. If i decrease the gain, it will be a clear line, no pulse. In my scope, channel 1 is IC9-pin7, channel 2 is IC8b-pin7.
I think gain of IC8b is high, do you think i should decrease R53 value?
(for better understanding, i show my noise path with blue line)
I measured all result without connecting coil.
Thank you

Comment