Announcement

Collapse
No announcement yet.

Announcement

Collapse
No announcement yet.

Threshold Pot doesn't work

Collapse
X
 
  • Filter
  • Time
  • Show
Clear All
new posts

  • Originally posted by h9361 View Post
    As you know, lorenz delay will be increased more than 70us if we fold frame to 150cm. But lorenz is detecting the shovel from higher depth with the higher delay, while i can not reach this depth with lower delay!

    Do you have any suggestion for changing my hhd?
    Maybe you should measure the TX pulse width and frequency of the Lorenz. Often these large-coil detectors run a very wide pulse width at low frequency for detecting large deep targets.

    Originally posted by h9361 View Post
    Do you think i can reach via following switch without removing R25 ( because i can not more edit on PCB)?
    That should work.

    Originally posted by h9361 View Post
    One a method on pcb is, remove one pine of R27, c18 and R25. Then, connect them ( the opened pins) together in air.
    See attached, do you have better solution?
    That should also work.

    Originally posted by h9361 View Post
    But there is a big question. Please see your HHD schematic, i want to put both single and double sampling.
    Can you guide me what output from micro (N4) can acts single sampling?
    Other words, what output from micro can connect pin3 of IC8 to ground?
    It depends on the micro and also how you intend to create the pulses. Are you going to bit-bang them or use PWMs? There are a lot of ways to do this.

    Comment


    • Originally posted by Carl-NC View Post

      Maybe you should measure the TX pulse width and frequency of the Lorenz. Often these large-coil detectors run a very wide pulse width at low frequency for detecting large deep targets.



      That should work.



      That should also work.



      It depends on the micro and also how you intend to create the pulses. Are you going to bit-bang them or use PWMs? There are a lot of ways to do this.
      Thank you for your supporting, dear Carl.
      My method for micro is based on PWM.

      Comment


      • Then you have to use the pins that support PWM.

        Comment


        • Originally posted by Carl-NC View Post
          Then you have to use the pins that support PWM.
          Please forgive me, i can not understand.
          Please see, it is my micro and voltage level of both sampling is +-5.
          Can you tell me how can connect the EFE sampling to N4 (pin5 of 4066 switch) so that i can convert my HHD to single/double?
          Click image for larger version

Name:	HHDMicro.jpg
Views:	81
Size:	86.5 KB
ID:	445046

          Comment


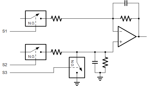
          • Probably you will need to add a third switch like this:

            Click image for larger version

Name:	image.png
Views:	80
Size:	11.4 KB
ID:	445048
            Also, why are you driving each pulse with 2 pins (S1 and S11, for example)?

            Comment


            • Originally posted by Carl-NC View Post
              Probably you will need to add a third switch like this:

              Click image for larger version  Name:	image.png Views:	0 Size:	11.4 KB ID:	445048
              Also, why are you driving each pulse with 2 pins (S1 and S11, for example)?
              Thanks.
              A friend helped me.
              I put code of target sample here.
              S0_OFF_TIME is TX.
              ALL_ON_TIME is sample width for all samples.
              //------------Code-----------
              TIM4->CCR1 = 36*200; // S1_1
              TIM2->CCR2 = 36*400; // S1_2

              TIM4->CCR1 = 36*(S1_OFF_TIME + S0_OFF_TIME ); // ON DELAY S1
              TIM2->CCR2 = 36*(ALL_ON_TIME + S1_OFF_TIME + S0_OFF_TIME ); // S1 PW​

              Comment


              • Hello h9361,

                Instead of a third switch (CD4066), you could also use a FET switch like the J113. This would be easier to integrate into the circuit compared to an IC chip.​

                Comment


                • JFETs won't work well in this case, where he wants to switch in a ground but the signal is bipolar.

                  Comment


                  • I would use one​ REED RELAY, nothing more efficient and simpler​.No changes to the code or anything else​.

                    Comment


                    • Originally posted by Carl-NC View Post
                      JFETs won't work well in this case, where he wants to switch in a ground but the signal is bipolar.
                      Thanks, so i will use 4066.
                      Dear Carl, as you know, i am re-designing HHD using Micro.
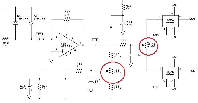
                      I want to remove R18 (offset) and R23 (trimmer). Do you have any suggestion for changing this to without trimmer?
                      Click image for larger version

Name:	preaAmp.jpg
Views:	70
Size:	38.2 KB
ID:	445064

                      Comment


                      • Originally posted by h9361 View Post

                        Thanks, so i will use 4066.
                        Dear Carl, as you know, i am re-designing HHD using Micro.
                        I want to remove R18 (offset) and R23 (trimmer). Do you have any suggestion for changing this to without trimmer?
                        Click image for larger version  Name:	preaAmp.jpg Views:	0 Size:	38.2 KB ID:	445064
                        Click image for larger version

Name:	Mod.png
Views:	75
Size:	99.3 KB
ID:	445071

                        Comment


                        • Originally posted by GeoMax View Post

                          Click image for larger version  Name:	Mod.png Views:	0 Size:	99.3 KB ID:	445071
                          Thank you.
                          So, do you think we can remove Offset adjustment without any problem?

                          Comment


                          • Originally posted by GeoMax View Post
                            Hi h9361

                            Thanks for the explanation. I didn't realize the depth difference was so significant with large coils and single sampling. Now I understand why guys from the Middle East and North Africa always rave about the PI Polones and say it "goes deep". The PI Polones is also a single-sample detector.
                            Dear GeoMax
                            Do you know at what frequency guys from the middle east and north Africa use Polones?

                            Comment


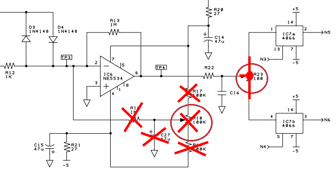
                            • Hi h9361,

                              Yes, you can remove it. Simply leave the circuit board unpopulated and bridge the three holes of potentiometer R23 with a wire jumper.
                              Why do you want to remove the potentiometers? They are very helpful for correctly calibrating the circuit.​

                              PI-Polones:
                              I don't know the exact frequency. But I estimate it will be somewhere between 300 Hz and 600 Hz.

                              Comment


                              • Originally posted by GeoMax View Post
                                Hi h9361,

                                Yes, you can remove it. Simply leave the circuit board unpopulated and bridge the three holes of potentiometer R23 with a wire jumper.
                                Why do you want to remove the potentiometers? They are very helpful for correctly calibrating the circuit.​

                                PI-Polones:
                                I don't know the exact frequency. But I estimate it will be somewhere between 300 Hz and 600 Hz.
                                Thanks dear GeoMax
                                I want to make SMD PCB.
                                As you probably know, for adjusting R18, i have to remove IC5, IC8, IC11 and IC12 and then connect pine 1 of IC8 to ground.
                                In this case, i can adjust R18 based on voltage of TP4.
                                Problem is on SMD model and we have a limitation. I can not remove this ICs from SMD, so i can not connect the pine 1 of IC8 to ground.

                                Comment

                                Working...
                                X