Originally posted by Carl-NC
View Post
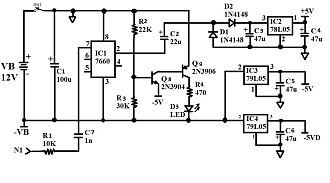
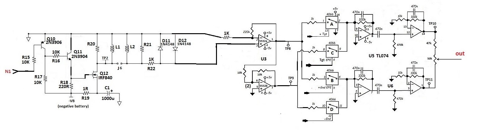
My ground is -vb.
About micro, it designed by my friend, i will ask him.

Comment