Originally posted by Carl-NC
View Post
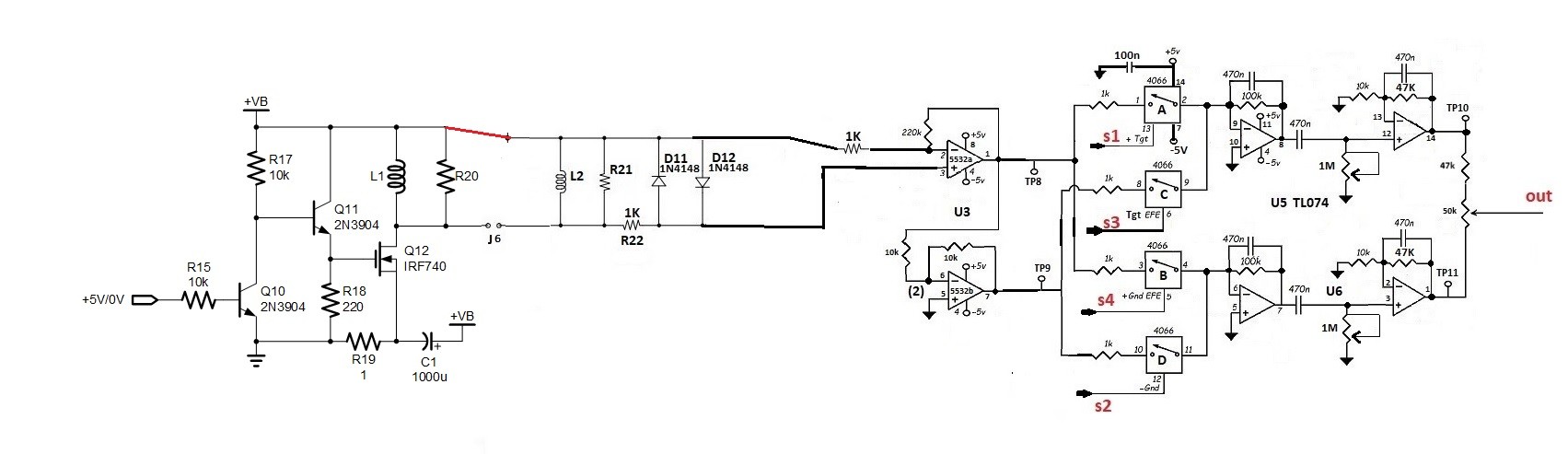
I have a fundamental question about preamp PI.
I read your ITMD2 book, you told that we use a 1000 Gain for preamp of normal PI (without GB).
But you and other are using a lower Gain for preamp gain on PI+GB.
Sorry for my amatory question, because i am learning more about PI machine.

Comment