There is no "better" either way, you do what is needed to get the results you want.
Announcement
Collapse
No announcement yet.
Announcement
Collapse
No announcement yet.
Threshold Pot doesn't work
Collapse
X
-
https://www.geotech1.com/forums/foru...&highlight=cz5Originally posted by h9361 View Post
Thanks.
Dear eduardo1979, i want to make a receiver alone, not TX.
Can you send me a link for fisher cz2?
Thanks.
Comment
-
So, i think it is better to use a wideband RX and to add a narrowband filtering in preamp.Originally posted by Carl-NC View PostAll multifrequency designs I am aware of use a wideband RX coil and either do narrowband filtering in the preamp(s), or with filters after the preamp, or use narrowband demodulators. I don't know of anyone trying to use narrowband RX coils.
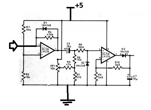
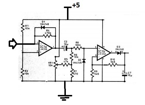
Please see attached, the out of transistor preamp goes to LM358.
Can you tell me which point i should put the filter?
Please see C2, R6 and R, are they filter?
Attached Files
Comment
-
Dear CarlOriginally posted by Carl-NC View PostThere is no "better" either way, you do what is needed to get the results you want.
Please see it, i think your mean is like it. There are both highpass and lowpass filters in before and after:
Now please see following: it is my preamp. I think i should add a high pass filter before it. But i think it has a filter after it, C2, R6 and R7.
Is the 10u (c2) and 10.4K (R6+R7) high pass filter?
If yes, so i should change it as low pass filter for making my interested band pass filter.
Comment
-
I don't understand your schematic (bandpassmain.jpg) unless you are trying to build an energy-theft detector, or maybe PI. It is not what you would use for VLF. That's one of the problems with this thread, you have jumped around a lot of different topics so I often don't know what you are trying to do. It would have been better to use separate threads.
Anyway, this is normally how I would make a VLF bandpass preamp:
C1,R2 form the high-pass filter and C2,R3 are the low-pass filter. It would be a good exercise for you to put this in Spice and see how it works, and how to change the values to get the frequency range you want.
Comment
-
Thanks for your helping.Originally posted by Carl-NC View PostI don't understand your schematic (bandpassmain.jpg) unless you are trying to build an energy-theft detector, or maybe PI. It is not what you would use for VLF. That's one of the problems with this thread, you have jumped around a lot of different topics so I often don't know what you are trying to do. It would have been better to use separate threads.
Anyway, this is normally how I would make a VLF bandpass preamp:
C1,R2 form the high-pass filter and C2,R3 are the low-pass filter. It would be a good exercise for you to put this in Spice and see how it works, and how to change the values to get the frequency range you want.
Is RX inductor with R1 considered as RL high pass filter?
Comment
-
I simulated your schematic.Originally posted by Carl-NC View PostI don't understand your schematic (bandpassmain.jpg) unless you are trying to build an energy-theft detector, or maybe PI. It is not what you would use for VLF. That's one of the problems with this thread, you have jumped around a lot of different topics so I often don't know what you are trying to do. It would have been better to use separate threads.
Anyway, this is normally how I would make a VLF bandpass preamp:
C1,R2 form the high-pass filter and C2,R3 are the low-pass filter. It would be a good exercise for you to put this in Spice and see how it works, and how to change the values to get the frequency range you want.
My settings for producing frequency is as follows:
And your schematic is :
Your band pass filter is from 3.3K to 33.8K.
output of LM358 for 1K input frequency:
Output for 10K :
And output for 50K:
I thought I have no output if I produce a frequency out of this range.
1K and 50K is out of this band pass filter but i have still output!
Comment
-
You have specified a 1V input amplitude in the simulation but the supply to the opamp is 5V.
The opamp has a gain of 100, so that the output is hitting the power rails.
Also, your opamp is a single supply type, and you haven't biased the input around 2.5V.
Carl's example is designed to run from +/- supplies.
Comment
-
Thanks.Originally posted by Qiaozhi View PostYou have specified a 1V input amplitude in the simulation but the supply to the opamp is 5V.
The opamp has a gain of 100, so that the output is hitting the power rails.
Also, your opamp is a single supply type, and you haven't biased the input around 2.5V.
Carl's example is designed to run from +/- supplies.
I changed supply to 12V and biased input frequency to 2.5V.
1k frequency
10K
45K
Both 1K and 45K is out of band pass range.
Comment
-
I don't think you understood Qiaozhi's concern. You have an input amplitude of 2.5v and a gain of 100, therefore the output amplitude should be 250v. You will either need to power the opamp from +/- 250V or reduce the input amplitude to 50mv. I suggest reducing the input. Also, if you power the opamp from +12V/0V then you need to offset the input signal by 6V. Or you could power the opamp from +6V/-6V and then the input doesn't need an offset. Finally, if you want to see how the filtering looks over frequency you need to perform a swept AC analysis, not a transient analysis.
These are all fundamental issues you need to understand if you want to have any chance of success. I suggest you spend more time learning these fundamentals. There are lots of video tutorials out there that will help with this.
Comment
-
Thank you for your explanation.Originally posted by Carl-NC View PostI don't think you understood Qiaozhi's concern. You have an input amplitude of 2.5v and a gain of 100, therefore the output amplitude should be 250v. You will either need to power the opamp from +/- 250V or reduce the input amplitude to 50mv. I suggest reducing the input. Also, if you power the opamp from +12V/0V then you need to offset the input signal by 6V. Or you could power the opamp from +6V/-6V and then the input doesn't need an offset. Finally, if you want to see how the filtering looks over frequency you need to perform a swept AC analysis, not a transient analysis.
These are all fundamental issues you need to understand if you want to have any chance of success. I suggest you spend more time learning these fundamentals. There are lots of video tutorials out there that will help with this.
Edited power to +/-6 V.
Amplitude to 50mV :
AC_sweep Settings frequency range:
Your band pass filter is from 3.3K to 33.8K.
AC_sweep graph for V_out (Out of lm35) :
Comment
-
Thanks dear Qiaozhi.Originally posted by Qiaozhi View PostA simple hand calculation tells me that the circuit has a break frequency (Fb) of 3.39kHz, and a cutoff frequency (Fc) of 33.86kHz, so your simulation now looks correct.
As you said, range is between 3.39K to 33.86K.
See attached, i added a white box for this range.
But i can not understand this. for exp, the 1.5K is out of the range, but i see it at the highest gain.
Or, see 33.86 that is in the range, while it has low gain.
I thought that we have high gain only for 3.3 to 33.8 Khz.
Comment
-
I'll disagree, your results don't look right. Here is what I get:
Your peak results are -29dB and it should be close to +40dB, and your highpass cutoff is too low at ~200Hz. Make sure you are using a wideband opamp (I use the NE5534) or an ideal opamp, and make sure it is properly powered.
Comment

Comment