Originally posted by windaube
View Post
Announcement
Collapse
No announcement yet.
Announcement
Collapse
No announcement yet.
felezjoo PI(the best pulse induction metal detector that I made until now)
Collapse
X
-
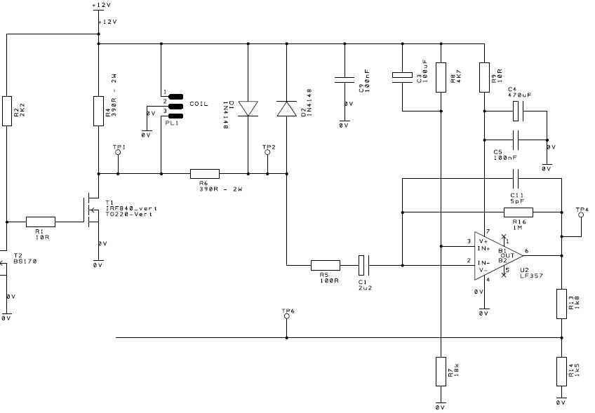
The LF356 is pretty close so might work.
Another is the LT1157.Check TLE2071 45V/uS 10MHz (50V/us, 20MHz lf357), cost around 3,5 $hello !Maybe you should try lm 318 has slew rate 50V/us with the possibility of increasing to 150V/us.
all these ICs look the same on paper.
in this post, there are no people who have been successful with another IC, but there is a lot of failure because use a counterfeit IC
I would really like to build this detector but without feedback from another IC, I can't start.
do you have a felezjoo that works with another IC?
on a russian forum i found only one person who seems to have been successful with a CA3130.
but how to be sure that this information is correct
http://www.md4u.ru/viewtopic.php?f=96&t=10824&start=50
- Likes 1
Comment
-
I will say again, i bought from ebay - LF357 from germany and mac157 from poland, both working good. I think i tried also CA3130 and was working ok. You can use LF157, 257,357. do not buy from China, Korea...Originally posted by windaube View Posthello !
all these ICs look the same on paper.
in this post, there are no people who have been successful with another IC, but there is a lot of failure because use a counterfeit IC
I would really like to build this detector but without feedback from another IC, I can't start.
do you have a felezjoo that works with another IC?
on a russian forum i found only one person who seems to have been successful with a CA3130.
but how to be sure that this information is correct
http://www.md4u.ru/viewtopic.php?f=96&t=10824&start=50
Comment
-
- Likes 1
Comment
-
Originally posted by windaube View Postit seems to me that the shielding is not recommended for PI detectors, just make a quality spider coil.
the shielding must be 0V for the detector to "see" the shield and ignore it.
Shield it is recommended for pi detectors! I already have spider coil but i don't know if it is enough. Shield prevent false signals especially between coil and wet soil/ wet grass.
I use RG58 cable - shield connected to +12V and inner wire to mosfet drain. (if connected opposite the cable act like an antenna, numbers changing when my hand get close to the wire/coil).
The same mosfet/coil configuration it has delta pulse, but that detector is used most with big coils that does not need shield. But what side should be the shield connected + or -?
Comment
-
Ok, i found the answer in the build document of the detector (persian language)
If use non shielded coil with RG58 cable - the shield should be connected to +12v and inner wire to the mosfet
If use shielded coil - use stereo cable with shield - inner cables connect to +12V and mosfet and cable shield to coil shield (only thin graphite)
Comment
-
Nice fast coil, but wire is too thick for such kind of coil , will work better with wire diameter 0.25 - 0.5mm. Just because thick wire coil can do self detection.
Also coil with small inner diameter have weak magnetic field. Thinn wire will help here too, just keep
outer diameter as original.
Yes, cable shield must be connected to battery "+" in felezjoo and DP, because second OP-amp input connected to battery "+"
Comment
-
Emersonpaz I have similar coil, Outside diameter 12cm, wire i think is 0.5mm. For better performance you have to make less groves in order that the wire don't cross so many times to keep the capacity low. Also need to use as a former material with good dielectric constant (teflon, xps). Good quality build of pcb, i like it!
Vadim18 this part i understand with the coil shield. But what about Pcb shield (aluminium or graphite paint for case/box)? PCB ground plane is 0V.
- Likes 1
Comment
-
Sr. Jack information for adjusting the ABC is not in the link below https://www.geotech1.com/forums/show...il-Felezjoo-pi
- Likes 1
Comment

Comment