Announcement

Collapse
No announcement yet.

Announcement

Collapse
No announcement yet.

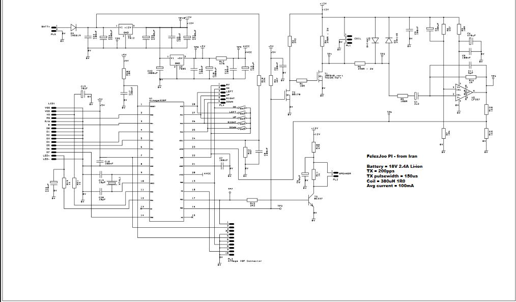
felezjoo PI(the best pulse induction metal detector that I made until now)

Collapse
X
 
  • Filter
  • Time
  • Show
Clear All
new posts

  • It's a firmware issue, if you uploaded the "nocount" version it is unstable.
    The most stable version is the one with the counter.

    Comment


    • Could you tell me if this pcb is correct it is that I am interested in continuing the project.Click image for larger version

Name:	feless.jpg
Views:	3
Size:	795.8 KB
ID:	361468


      Another thing you know if the capacitors, C2 and C3 of 18 pf I can use about 20 pf is that where I buy the parts they only sell this clear for the Typon2 versionClick image for larger version

Name:	feless.jpg
Views:	3
Size:	795.8 KB
ID:	361468Click image for larger version

Name:	feless.jpg
Views:	3
Size:	795.8 KB
ID:	361468Click image for larger version

Name:	feless.jpg
Views:	3
Size:	795.8 KB
ID:	361468Click image for larger version

Name:	feless.jpg
Views:	3
Size:	795.8 KB
ID:	361468

      Comment


      • Originally posted by folharin View Post
        exactly..I got success in the detector by replacing this resistor mentioned r10 by a potentiometer!
        Hello. Describe the method of setting the potentiometer and felezjoo. What to twist where to click? How to choose the right resistance?

        Comment


        • hello sabios
          thank you brother for this good job .have you lay file???
          best time.

          Comment


          • They believe that this file is correct, I mean the scheme and the pcb, anyway I upload the photos.


            I can't use 20pf capacitors instead of 18pf capacitors, it is because the store where I buy them does not have them.Click image for larger version

Name:	feless.jpg
Views:	3
Size:	795.8 KB
ID:	361528Click image for larger version

Name:	Feles A.JPG
Views:	1
Size:	75.4 KB
ID:	361529https://www.geotech1.com/forums/atta...3&d=1594166297

            Comment


            • Originally posted by sabios View Post
              They believe that this file is correct, I mean the scheme and the pcb, anyway I upload the photos.


              I can't use 20pf capacitors instead of 18pf capacitors, it is because the store where I buy them does not have them.[ATTACH]55405[/ATTACH][ATTACH]55406[/ATTACH]https://www.geotech1.com/forums/atta...3&d=1594166297
              thank you very much brother

              Comment


              • FELEZJOO REV-A.rar
                I have the list of all the components, it is only preliminary since the diagram does not say the voltage of the capacitors, for the FelezJoo Rev-A.but you could tell me if the schematic and the pcb are correct.I apologize for my poor handling of English.Click image for larger version

Name:	feless.jpg
Views:	3
Size:	795.8 KB
ID:	361535: |

                Comment


                • The designer of this machine (Hamid) stated the following on his original web site: "I emphasize that no metal detection capability is limited in this design. "

                  After reviewing the schematic, I can assure any builders that this design cannot properly first sample at say 6uS - the point where you begin to find small gold nuggets. The reason is the choice of pre-amp design. There are faster DIY pi machines available on Geotech.

                  Comment


                  • It depends on the use, Felezjoo PI is best suited for deep seeking and not for nugget shooting.

                    Comment


                    • Hi guys please can I use LF255H metal instead LF357 ..thanks
                      Attached Files

                      Comment


                      • LF255H = 5v/uS + 2.5MHz Gain Bandwidth
                        LF357 = 50v/uS + 20MHz Gain Bandwidth

                        In other words, you can't use LF255. If you want Felezjoo PI to work as it should then you must get LF357N/MAC157/MAB357/
                        Mr. Hamid made clear on the instructions that the most important part is the LF357 and it should not be countefeit or anything else than a genuine LF357.

                        Comment


                        • Thanks a lot

                          Comment


                          • Thanks a lot



                            Comment


                            • If I were getting paid by the hour for the time I have spent on my Felezjoo I would be a very rich man!
                              Populating the board was very straightforward thanks to the very nice board Marty sent me but programming the Atmega was a very steep learning curve complicated by having to use a computer running Linux Mint and having to come to grips with fuses with the micro.
                              Eventually I got a hex file burned to the chip but when I fired it up all I got were odd dark and light blocks on the LCD display (or sometimes nothing) and a few assorted beeps from the speaker. So I tried a different software version on another micro – still the same results. Then another and another and then the penny dropped – must be the display! So I duly ordered a new LCD and when it arrived and was fitted I was greeted by a working display but, after setting the contrast and adding a coil – Nothing!! but a very hot 12v regulator. Not being deterred I powered it down, un-plugged the coil and tried again. This time the display was all OK so I plugged the coil back in and after a press of the ‘Down’ button it seemed to be working and was actually able to detect metal, although rather unstable.
                              Further testing revealed that it just could not be started with a coil attached (I tried several different ones). It seemed that on initial power-up the mosfet switched on and the high current drain through the coil was causing the voltage regulator to overload and shut down and the resulting low voltage output was not enough to power the micro. I then checked over every component on the board and even tried several different 357s but still no improvement.
                              At this stage I have run out of ideas and would appreciate some suggestions

                              Comment


                              • I had the same problem.
                                Fixed replacing the 7812 bought a whole bad lot
                                When connected, the coil drains current and the 7812 trips as if it went into protection.
                                Find a quality 7812CV.

                                Comment

                                Working...
                                X