Originally posted by Ferric Toes
View Post
Announcement
Collapse
No announcement yet.
Announcement
Collapse
No announcement yet.
Detection distance for a US nickel and quarter
Collapse
X
-
Hi Eric, Makes sense with noise. Integrator gain stays the same, noise should stay the same or maybe be less noise with longer sample. Not clear with the quarter. https://www.geotech1.com/forums/attachment.phpattachmentid=50311&d=1590168202 the chart I did with Excel shows the average for the quarter is less with longer sample time if gain stays the same. Maybe I'm misunderstanding what your saying or I'm doing something wrong.
-
Originally posted by 6666 View PostHello Eric what components are between the pre amp out and the fets , is it just a resistor, and what dc voltage did you set for the pre amp out ? thanks
Here is the preamp stage that drives the gates. The first stage is a 5534 with a gain of 10, although other devices can be as good or better. Cross coupled inverter has gain of 50 (the two gates are shown).
Offset adjustment on first stage sets the the inverter stage outputs to zero. 5532 IC is used for this stage, although other duals can be used.
Eric.
Comment
-
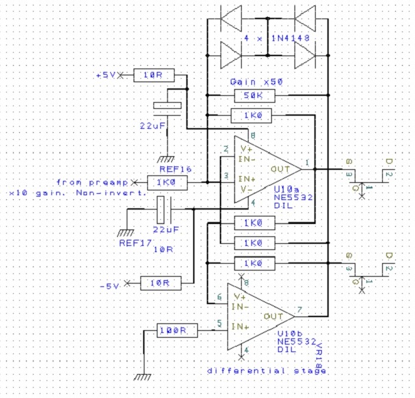
For many years now I generally use Cmos bilateral switches and not nfets. However for the posted designs in this thread, I have been using an old board for experimenting, which had nfets mounted. The pulse generator driving the nfets swings from -5V to 0V. With -5V on the gate with respect to source holds the nfet off, and 0V with respect to source turns it on. J112 and J113 work fine. It is a good idea to limit the negative swing on the preamp output with four diodes in series/parallel, type 1N4148, otherwise if the preamp swings to -5V then the nfet will turn on when it is not wanted. In the circuit I posted, the diodes are connected across the 50K resistor as per the attached pictureOriginally posted by 6666 View PostThanks for the circuit Eric, trying to learn what I can about nfet switch's as used in PI. and getting them biased correctly.
Eric
Comment
-
Eric,
Are you sure that schematic is correct?
I tried it in LTSpice and the outputs of both op-amps went to their rails.
I think the 1k resistor from U10a's output should go to U10a's inverting input not the non-inverting.
Making this change in LTSpice gave 50x gain and 180? phase between the two outputs.
Comment
-
Wondered why 6 resistors instead of 4 resistors. Think I've seen explanation somewhere but don't remember why. Did a spice simulation. At lower frequency both the same, peaks at 1V. Wasn't expecting gain to increase at 1MHz for the four resistor. What are the advantages or disadvantages for each amplifier?Attached Files
Comment
-
Each of the amplifiers has the same basic circuit around it, an amplification of +2 ( ie. an inverting amp with gain = -1 ). So dynamically, they will behave the same, any issues like the effect of gain-bandwidth product will affect them equally, likewise they see ( almost) the same load on their output pin, so they will have the same issues regarding gain, phase shifts etc. That means the two complementary outputs will be good inverses .. no different lags, overshoots, settling errors etc.
I think to get the same source resistance to both + and - opamp inputs ( for bias current correction ), the resistors R1, R4, R5, R6 should be 2K0. Then both inputs on both opamps will see 1K0 resistance.
Technically, I think U1 needs a 50K load to 0V ground, so it matches that seen by U2.
Comment
-
Used a sinewave to compare methods reply #67. Should have used a step. Added C1 across 50k left amplifier to adjust response. Both amplifiers take about the same time to settle to correct value(1.3us). I'm guessing the idea is to have the normal and inverted output have the same response so EF cancels. Signal has settled when EF sample is taken for both amplifiers. If target sample is taken to soon both amplifiers have an error. Not seeing an advantage to either amplifier. Not much difference in normal and invert out with either amplifier. What am I missing? Maybe spice simulation doesn't compare well with real circuit?
Left amplifier: offset on top amplifier multiplied by 50, offset on bottom amplifier multiplied by 1. Right amplifier: offset on top or bottom amplifier multiplied by 50. Advantage for either right or left amplifier?Attached Files
Comment
-
Yes, I did make a mistake in the schematic. The boards on which I have used this system all work fine, so the connections there were obviously correct. This idea was based on a 'single ended differential line driver' given as one application in the AD8056 data sheet. I have also seen this arrangement as a phase splitter in audio power amplifiers. A similar result can be made by following the first preamp with an inverter IC. Which is best, I don't know. I assumed the former would be, because of its balanced configuration, which is important in audio.
Eric.
Comment
-
Thanks for the source reference, Eric.
Here is the pdf datasheet for the AD8056 from AD's website:
https://www.analog.com/media/en/tech...D8055_8056.pdf
and from Farnell Electronics site:
http://www.farnell.com/datasheets/92690.pdf
And the pertinent part clipped out as jpg images:
Comment
-
How do you generate positive and negative power?Originally posted by Skippy View PostThanks for the source reference, Eric.
Here is the pdf datasheet for the AD8056 from AD's website:
https://www.analog.com/media/en/tech...D8055_8056.pdf
and from Farnell Electronics site:
http://www.farnell.com/datasheets/92690.pdf
And the pertinent part clipped out as jpg images:
Comment
-

Comment