Originally posted by 6666
View Post
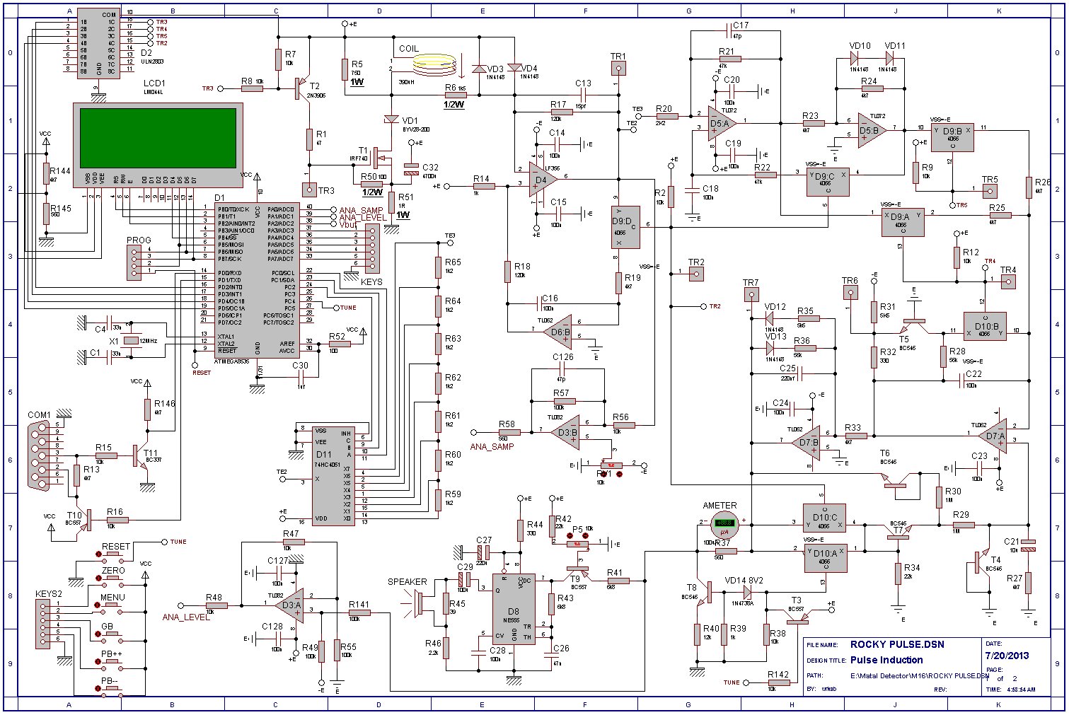
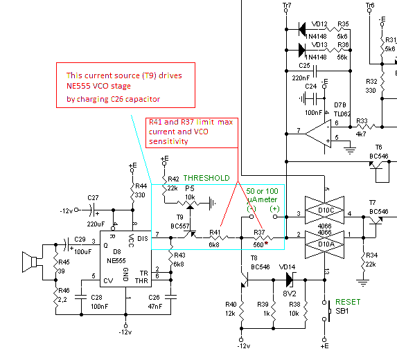
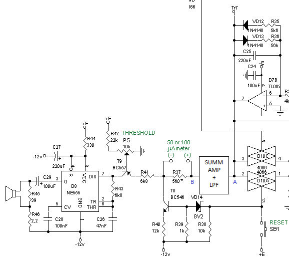
My test configuration is like attached picture.
Regards.

Comment