Announcement

Collapse
No announcement yet.

Announcement

Collapse
No announcement yet.

Delta Pulse

Collapse
X
 
  • Filter
  • Time
  • Show
Clear All
new posts

  • uncorrect i think. must be approx 45us. you have to check... op lala i can't use my schematic
    be cause i do not see your board to answer right.

    Comment


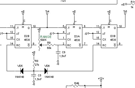
    • I never saw this configuration of the CD4538 as monostable and the outputs marked with TR4 and TR5 I observe a square wave of 3uS
      Carlos
      Attached Files

      Comment


      • ok. give pic of C5 i could see the value.

        Comment


        • also i think you do not set a knob of timing on your scope in fixed position. thats why you get wrong width.

          Comment


          • The DP I made was field tested with a 30 cm coil. The ground reaction is very strong. GB adjustment is invalid. is this normal? The test site is a laterite mineralized area with gold deposits.

            Comment


            • Hello, what is the best coil parameter for dp, is that “fuse” chart accurate?

              Comment


              • Originally posted by Carlos View Post
                I never saw this configuration of the CD4538 as monostable and the outputs marked with TR4 and TR5 I observe a square wave of 3uS
                Carlos
                this configuration gives sure equal SAMPLE WIDTH for both TR4 and TR5. we need sure symmetric widths.

                Comment


                • good shell for your winter project https://www.ebay.com/sch/i.html?_fro...t+Case&_sop=15
                  https://www.banggood.com/Electronic-...l?rmmds=search

                  Comment


                  • pcb back side mirrored, as you see it
                    Attached Files

                    Comment


                    • Originally posted by Andi68 View Post
                      I do not Need a Bara any more.

                      I want to build a detector that finds a 1Gr gold nugget at 70cm depth
                      me and Andi want more depth on 1g of gold. 70cm. ok we can tune DP on this work.
                      tune FIRST DELAY to its minimal 15us. change R7 to 820-910pF. R7 to 7.5k. decrease R8 and C5 to decrease a STROBES' WIDTH to 20-25us.

                      Comment


                      • tune DP to 300pps. change C1 to 10nF and R1 to 160-180k.

                        Comment


                        • Comment


                          • Comment


                            • Welcome as a new user. I was interested in the delta project and why would I have a question about which version of Delta is the deepest? BDP 2010, s3 + or any other? I mean the range on the frame 1x1m or more.
                              A few days ago I saw on the forum http://www.geotech1.com/forums/attac...2&d=1409265239 this version of Lord kt315. I liked visually, and how about the ranges?
                              Can you ask for the scheme of this version outsiede? Where exactly I saw the photo on the forum now I can not find. Which version of the delta is the deepest? I am interested in the ranges on the frame 1x1m or more. Why are not there too often ranges given for individual versions?

                              Comment


                              • the depth you asked is in direct connection with tx PULSE WIDTH. if you set it at minimal value you get minimal depth, if you set
                                maximal value 500 us you get maximal depth.

                                Comment

                                Working...
                                X