Announcement

Collapse
No announcement yet.

Announcement

Collapse
No announcement yet.

Delta Pulse

Collapse
X
 
  • Filter
  • Time
  • Show
Clear All
new posts

  • try retune to 10us strobe delay min. for gold nugget you have to use 16-18cm coil.
    learn double field coil infos.

    Comment


    • I greet Mr. KT315 these values are real or is it a mistake
      Attached Files

      Comment


      • these resistors might being taken in very large range. if you take R40=1k (look sniffer xr-71 schematic) you
        get more fast SAT nulling and without sound in the process. if you take 10k you hear the slowly descending sound
        (pressing RESET knob). anotherway you choice yourself what you wish =)

        Comment


        • many thanks.

          Comment


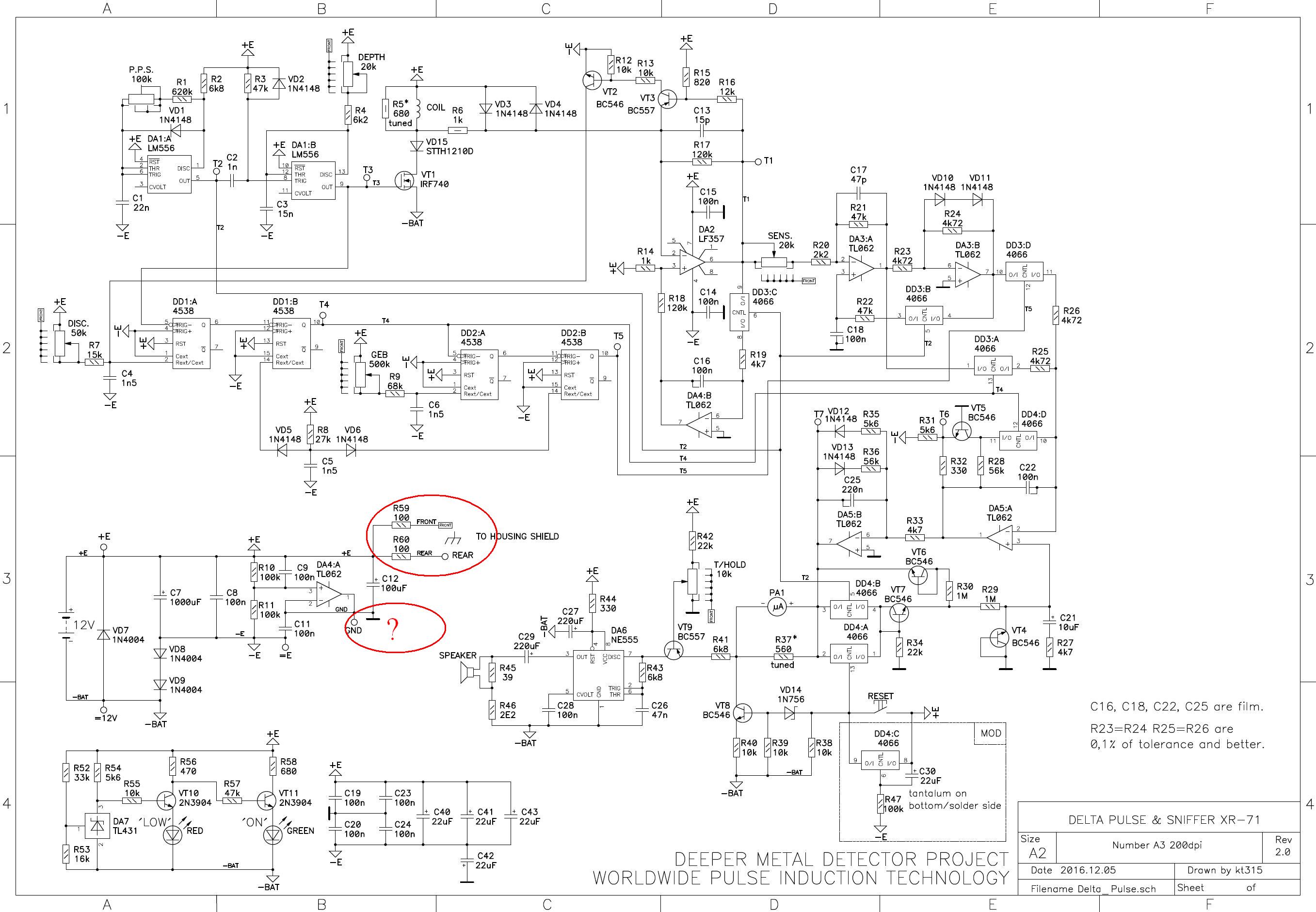
          • Regards Mr. kt315 ...... For the best performance of this Project, can you tell me approximate what the values measured on points T1, T2, T3, T4, T5, T6, T7?
            Thank you and a good day.

            Click image for larger version

Name:	dp_sch 2016 a.JPG
Views:	1
Size:	479.6 KB
ID:	347557

            Comment


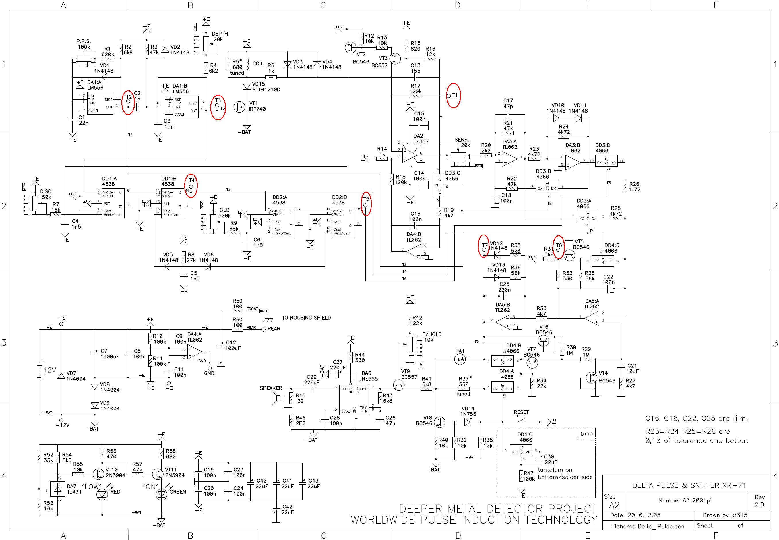
            • look the diagram.

              Click image for larger version

Name:	DP_diagram.gif
Views:	10
Size:	5.1 KB
ID:	347558

              T6 reaction in negative
              T7 reaction in positive

              Comment


              • I read the board from head to tail and no one said anything concrete about A frequent adjustment and coil values.

                Is anyone able to tell which is tuned for optimal A frequent IRF740, value coil resistance, coil inductance value, resistance value dumping?

                thank you

                Comment


                • all had been told many times. you do not wish to read this thread - laziness of mind, yeahh?

                  100 PPS Hz for EU with AC electric standart 50 Hz.
                  120 PPS Hz for USA with AC electric standart 60 Hz.
                  300 PPS for Sniffer XR-71 for any country.

                  Comment


                  • Originally posted by gaby_sult View Post
                    I read the board from head to tail and no one said anything concrete about A frequent adjustment and coil values.

                    Is anyone able to tell which is tuned for optimal A frequent IRF740, value coil resistance, coil inductance value, resistance value dumping?

                    thank you
                    Read this ->
                    Attached Files

                    Comment


                    • Originally posted by Qiaozhi View Post
                      Read this ->
                      all respect for who did this documentation
                      many thanks Mr. Qiaozhi

                      Comment


                      • Mr. Phil do you have scheme of for this pcb mode?
                        greetings

                        Comment


                        • with respect Mr KT315, which is correct?


                          What do you think about this mode ?
                          Click image for larger version

Name:	mod.jpg
Views:	2
Size:	421.6 KB
ID:	347633
                          Attached Files

                          Comment


                          • Originally posted by gaby_sult View Post
                            with respect Mr KT315, which is correct?


                            [ATTACH]38537[/ATTACH]
                            [ATTACH]38538[/ATTACH]
                            i understand your delusion. simple rule - you have to look on the coil wires at first. cold end is used for shielding.
                            so for N channel mosfet (E+) is cold end.
                            i did not intendly name +E as ground... just cause the schematic will be looking unreadable for dummies...
                            if you look Hammerhead schematic you will notice what i mean.

                            Comment


                            • What do you think about this mode ?

                              i did check with the resistor - did not feel a difference. in my opinion that is a protection of mosfet if vd8 vd 9 breaking off.

                              Comment


                              • Ok I understand but:
                                I read 126 pages twice to understand nothing.
                                With respect, I put this question with the intent to understand why you published schemes are not the same with your assembly (PCB).
                                I know that each influences the value changed for better or worse performance of a project.
                                Why not post a schema with the exact values for the best sensitivity and performance of this detector?
                                And now a few examples:
                                Click image for larger version

Name:	examples.jpg
Views:	1
Size:	277.2 KB
ID:	347634

                                Comment

                                Working...
                                X