Announcement

Collapse
No announcement yet.

Announcement

Collapse
No announcement yet.

Delta Pulse

Collapse
X
 
  • Filter
  • Time
  • Show
Clear All
new posts

  • i have problem whit vd12 and vd13
    Originally posted by Jose View Post
    Generally these diodes are burned during rehearsals, when we make a short circuit.
    Disconnect the coil and measure the total consumption, the value should be 40 to 50 mA if all is well.
    If burned during power up, the cause could be very high value capacitors C7 and C8.
    Normal for C7 and C8 is 1000 and 10 mF.
    Can utizar other diodes, but it is preferable to find the cause.
    Jose

    Comment


    • I too have this problem with THE diodes.
      As a solution I use alongside two other diodes with good results..
      Click image for larger version

Name:	delta diodes.JPG
Views:	1
Size:	6.8 KB
ID:	338620

      Comment


      • Originally posted by aaksts86 View Post
        tnx .... i fixed problem


        dead 1N4148


        Changed 1N4148 .. but after 30min burned down again :/


        maybe can be replaced with a better diode?
        Which one of the 1N4148 was it that burns? I assume that it was in the timer sub-circuit, but that still leaves two to consider.

        Comment


        • Originally posted by g.s View Post
          I too have this problem with THE diodes.
          As a solution I use alongside two other diodes with good results..
          [ATTACH]27499[/ATTACH]
          there must NOT be the problem with the diodes. something wrong you have. thinking SOURCE pin of IRF740 you connected to (-E) point instead of it must connect to
          (-12V)= (-BATTERY).

          Comment


          • Originally posted by Jose View Post
            Delta Pulse, Automatic Mode, coil connected away from all metal.
            Oscilloscope vertical sensitivity 10 mV per frame.
            Photo
            Signal in "D9 pin 11".
            Signal in "D9 pin 2" .
            Signal in "D10 pin 2".


            Tensions in D7:
            Pin 2, 58 mV
            Pin 1, 5-10 mV negative.
            Pin 7, 100-400 mV positive.


            In my opinion, the integrator does not work or missing some or Tr5; Tr4 pulse, can be a key 4066.
            luck
            Jose[ATTACH]27481[/ATTACH][ATTACH]27482[/ATTACH][ATTACH]27483[/ATTACH]
            thanks
            i think manual mode better, and why all use auto mode ??
            regards

            Comment


            • yes, some people increases PPS to 300Hz and adds pot auto-manual. then they name it by SNIFFER XR-71 and gladly wildly
              told us that they have 'encreased the depth on cola can'. but there IS NOT MODIFICATIONS. THIS IS NOT THE MODS ABSOLIUTELY-!
              DP has to work GOOD WITHOUT THE POT and without PPS increasing. if you need in the pot something wrong in your board and find the problem.

              Comment


              • revision of the schematic. in P-CAD 2006

                Delta_Pulse.rar

                Comment


                • Can you explain Who is ROLE OF( D6B TL062) AND (D9D PIN 6.9,8..)
                  why activated SWITCH D9D AT THE END OF THE PULSE TX ??
                  SORRY FOR MY ENGLISH..

                  Comment


                  • SORRY the english is NOT my native to write you theoretic deep big text about electronics base. D6B is something hold-and-keep circiut keeping a level zero of D4 output on all 'working circle'. D9D is activated NOT AT THE END OF PULSE TX, but ON THE START OF THE WORKING CIRCLE - PLEASE LEARN THE PULSES' DIAGRAM I DID PUT THOUTHANDS TIMES.

                    Comment


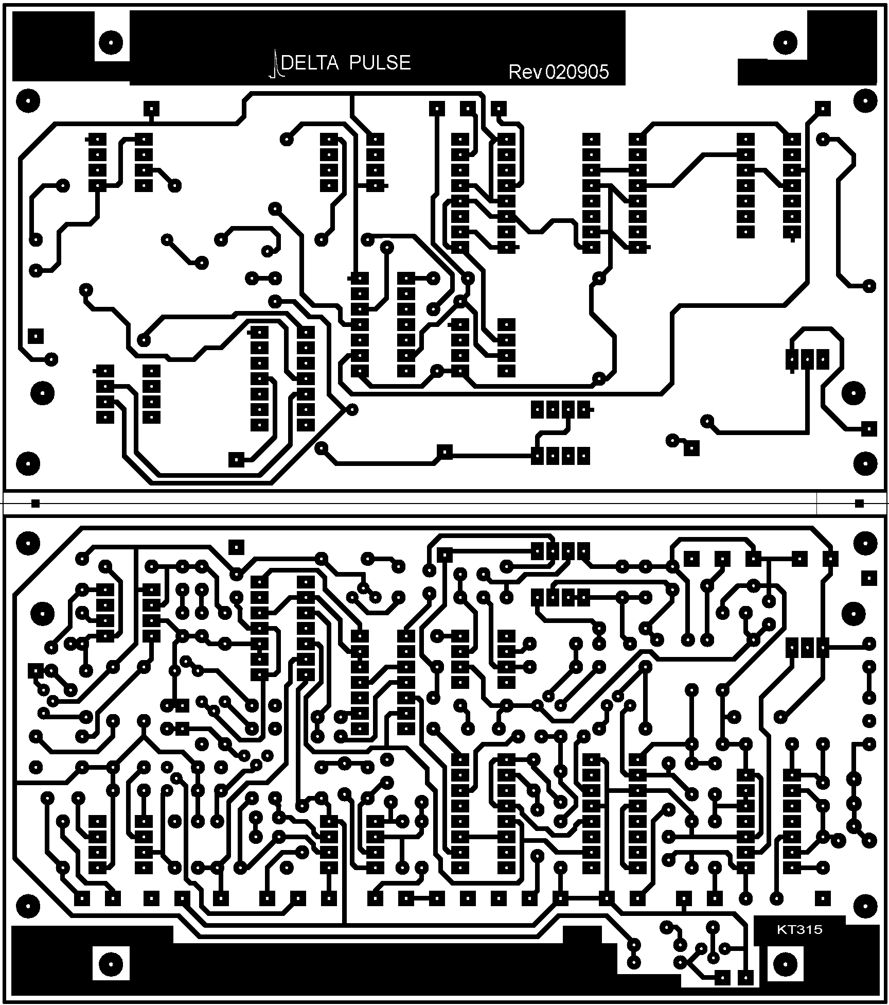
                    • PCB revision

                      Click image for larger version

Name:	board.gif
Views:	1
Size:	142.8 KB
ID:	338651

                      Comment


                      • Originally posted by kt315 View Post
                        PCB revision

                        [ATTACH]27543[/ATTACH]

                        thank you very much for this new version but where is the pcb file to print.



                        Comment


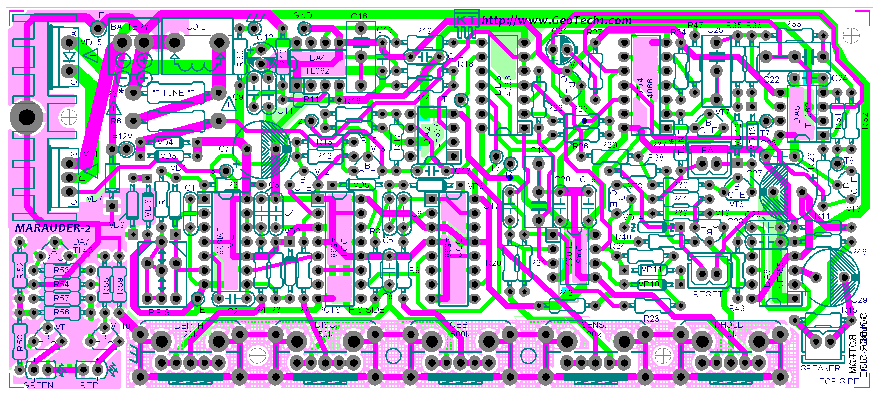
                        • Originally posted by kt315 View Post
                          PCB revision

                          [ATTACH]27543[/ATTACH]
                          Hello Kt315, some time I rode the Delta Pulse, based PCB posted by you, very good, working perfectly.
                          This new PCB has performance improvements over the other?

                          Click image for larger version

Name:	deltapulsepcb.gif
Views:	3
Size:	87.6 KB
ID:	338654

                          Comment


                          • hello Baterista, new PCB is based on this bulgarin design you attached. all that I see and have to add I added, all improvements, cooper pours (polygons), optimal tracing, etc. I added tantalum caps on bottom side too people could be learn to solder SMD. I especcially do not do a design in SMD because I noticed very small folks may solder SMD components, while I want to make PCB more adaptive and simple for beginners in electronics.

                            regards

                            Comment


                            • Mechanical stress is a good reason in favour of through hole design. I also tend to avoid tantalum for it's morally problematic origins - if I can help it.

                              Comment


                              • Originally posted by kt315 View Post
                                hello Baterista, new PCB is based on this bulgarin design you attached. all that I see and have to add I added, all improvements, cooper pours (polygons), optimal tracing, etc. I added tantalum caps on bottom side too people could be learn to solder SMD. I especcially do not do a design in SMD because I noticed very small folks may solder SMD components, while I want to make PCB more adaptive and simple for beginners in electronics.

                                regards

                                Thanks kt315, this new layout seems very good. I also agree with the "DIP" methodology, for me get SMD components is very difficult.

                                Comment

                                Working...
                                X