Originally posted by alonejax
View Post
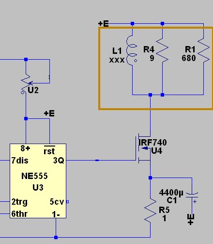
You don't have a three ohm coil. What you have described is a 9Ω damping resistor across your coil and the 680Ω.
So, you now have a 9Ω || 680Ω =~ 8.88Ω. That is equivalent to having a 8.88Ω damping resistor, as I understand what you described.
By the way, when you tell us you have "x" many turns of "y" wire, you may have well have told us nothing, because you have left out the equally important (for the purpose of calculating coil inductance) coil diameter.

Comment