Announcement

Collapse
No announcement yet.

Announcement

Collapse
No announcement yet.

Delta Pulse

Collapse
X
 
  • Filter
  • Time
  • Show
Clear All
new posts

  • Hello
    Can I put capacitor 1.5nF (MC7.5 1K5) block but it's with 630V ?

    Comment


    • Hi Kazem2114
      ALL explained IN PIC. IN CASE DP.(NOT IN U TEST)
      best time
      j.

      Comment


      • Originally posted by kazem2114 View Post
        Thanks but the things that you're saying , it looks like we have 2 voltage source
        one to give +12v
        one to give -12v
        because the voltage of negative prob of a battery is not -12v , it's like ground
        Am i right?????????
        There's no circuit for making -12v in the schematic

        -12 goes to your battery minus clemma. +12 goes to your battery +12 clemma. WHAT IS NON-CLEAR THERE FOR YOUClick image for larger version

Name:	ps.gif
Views:	1
Size:	19.2 KB
ID:	333557??

        Comment


        • Hi Nikolov
          Do u mean C4,C5=1.5nf /63v~100v and u do not get u can use 630v but big!!!
          best time
          j.

          Comment


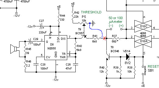
          • Yes C4,C5, there are in Sense circuit, but I can't find with 63V in the shop have with 630V currently I put ceramic capacitors and this is not good solution!

            Comment


            • Click image for larger version

Name:	IMAG0269.jpg
Views:	1
Size:	532.1 KB
ID:	333559Click image for larger version

Name:	IMAG0270.jpg
Views:	1
Size:	413.4 KB
ID:	333560Hello dear KT315
              I used a this pcb , But has no sound ,
              please guide me
              Thanks
              Last edited by Belief; 10-01-2012, 04:09 PM. Reason: co....

              Comment


              • hi Belief,
                you can try to reach the sound via a way I offer. make like this you see on the diagramms and find the problem

                Click image for larger version

Name:	check_sch.jpg
Views:	8
Size:	38.9 KB
ID:	333561


                Click image for larger version

Name:	check2_sch.jpg
Views:	4
Size:	39.5 KB
ID:	333562.

                Comment


                • Hi to all

                  Is it possible to replace Irf 740/840 by IRFZ44?

                  Good day

                  Comment


                  • Originally posted by Freddy67 View Post
                    Hi to all

                    Is it possible to replace Irf 740/840 by IRFZ44?

                    Good day
                    NO.

                    Comment


                    • Originally posted by Freddy67 View Post
                      Hi to all

                      Is it possible to replace Irf 740/840 by IRFZ44?

                      Good day
                      Possible sure but with much, much, worse performance. Its only 60v! Look for higher voltage capbilty and low output capcitance if your looking to upgrade.

                      Midas

                      Comment


                      • Thank you Kt 315 and Midas

                        It was just because I have IRFZ44 in stock but I do not want to reduce performance .

                        Comment


                        • Hi Freddy67
                          You can not use it for the following reasons,Different values ​​of voltage and resistance entry gate is too small 0.024 OHM BUT IFR740 IT HAS 0.5 OHM, you must modify the income by using Tr,R.Final value of the Volt must 600v.
                          best time
                          j.
                          Attached Files

                          Comment


                          • Hi Jap
                            Thank you for this explanation with sketch . I shall have to buy one 740 or 840

                            Best time to you

                            Comment


                            • This was a complete kit that I bought. I was told to jump PR1.

                              Comment


                              • Originally posted by jap View Post
                                Hi sparky
                                dont turned it on ,,,,,,,
                                -Change irf740
                                -Change d9,10 by CD ,HCF,,,4066 .not M74HC4066B1 its RONG.

                                best time
                                j.
                                Change ifr740 to a new one?
                                Change d9,d10 to regular 4066 chip?

                                Jap.. are you with teknolojlekibi.com?

                                Comment

                                Working...
                                X