Pay tribute to you!
Announcement
Collapse
No announcement yet.
Announcement
Collapse
No announcement yet.
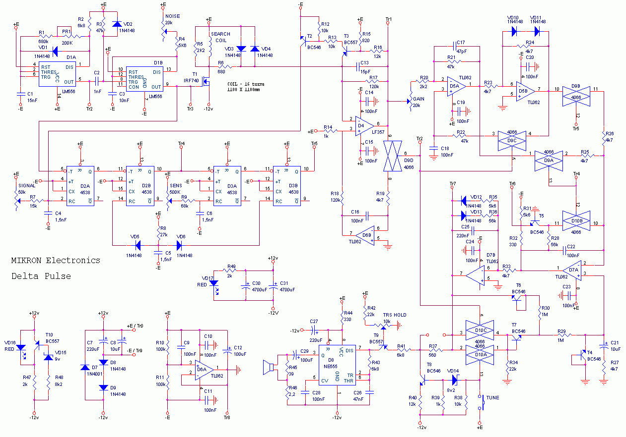
Delta Pulse
Collapse
X
-
Please provide China sales kt315 version of the xr71 link. China, as a producer of electronic products, has found that most of the world’s electronic products have similar products. But I have not seen the kt315 version of xr71 in sales. In addition, xr71 is currently a classic open source project that anyone can study. Please do not look at China with tinted glasses.
Comment
-
On the issue of damping resistance.
With the same coil, I used an oscilloscope to test the LF357's pin 6 waveform. The damping resistance was 278Ω, and the test IRF740 output required 180Ω, which is correct?
Thanks in advance.
Test video attached
https://www.youtube.com/channel/UC36...grej61nbI7XCEg
My job is sales of automotive coatings, and my hobby is radio, so the testing environment is relatively simple.
Comment
-
to reminder you that damping resistor in original schematic is 2k2?Attached Files
Comment
-
your problem you try to remake the deeper to a not deeper. deeper working with big coil. look on this pic.
this is smallest coil for a deeper. DP is NOT seeking gold nugget. small target for DP is a cola can, 1 kg meteorite, shovel,
bomb, metal mine.
DP is done for BIG CASH ON BIG DEPTH.Attached Files
Comment
-
Sheet1.pdf
I plot the XR-71 schematic, check for errors. It is often difficult to check my own work.
Comment
-
Dp/71 smd version is completed, the effect is very stable, there is no large coil test yet, the test distance of a copper coin is 30 cm for the current 23 cm coil.
https://youtu.be/dW9aW451dzAAttached Files
Comment
-
Hello everyone, a friend brought me the DP because there is no expert in electronics and I asked for help to make it work. I never saw that configuration of the CD4538 and in the outputs TR4 and TR5 I have a pulse of 3uS. is this correct?
Carlos
Comment

Comment