Announcement
Collapse
No announcement yet.
Announcement
Collapse
No announcement yet.
Delta Pulse
Collapse
X
-
life hack from 315. set the LEDS on rear of uamperemeter, i mean the LEDs of voltage indicator.
you get - BLUE backlight in normal state of the batt, RED backlight in low state/discharge of the batt.
https://www.youtube.com/watch?v=JNFC9D0-wOg
Comment
-
Hi to all!
I spent 2 weeks to read all thread.
Amazing, this thread is already historical since it gose from 2004 year... wow i remember my school years
This place we already can call Deltapulseland
Most useful part was until 50 page, and after all useful info roll-down to "how-to" and "why" style. So that's seems to look
normal at nowedays)
I had successful build of DP and just interested to know what air distance it reach in other deltapulsers.
May anybody make a test at freetime, so we all can see results here?
Setup for test:
Target - aluminium can 0.5 liter, worldwide populatet.
Coil diameter 27-50 sm for indoor test.
Aditional info like current consumption will be good.
That's all.
Comment
-
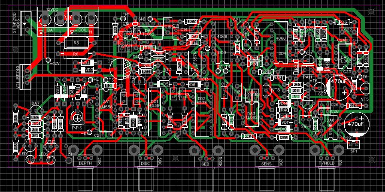
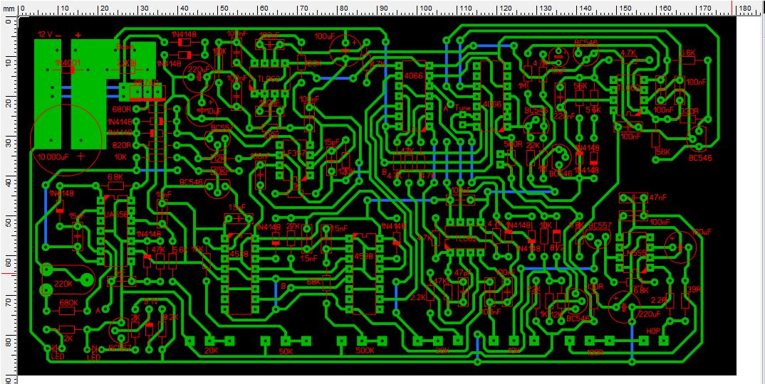
My delta pulse rev 5 is not detecting anything and beeping nonstop.I have checked voltage on +E 12v and -E 11.78v. T2 is tuned to 100Hzs.
The problem started when due to poor detection depth i installed DSEI1210A diode and changed 100v ceramic capacitors C23, C24, C19, C20, C14, C15, C11, C9, C8 with 100v polyester due to poor. I have changed all ICs Replaced ceramic capacitors but the problem
Thank you
Comment
-
i give pots' presets because a newbie for the primary testing has not to fear big risk.
if newbie got first result he can encrease PULSE WIDTH/DEPTH and SENS to more hight value seeking the edge he gets the maximal sensitivity/depth with the acceptable stability.
so follow step for newbie is to set DEPTH/PULSE WIDTH to 250-300us, SENS to 7-8 point (if pot max graduation/scale is 10).
TRESH pot is working specifically and has to be always in middle/neitral position.
Anatloy
Comment
-
Hi chuubaba.Originally posted by chuubaba View PostDelta pulse is giving nonstop tone and not detecting anything at all. I remove the MOSFET and the diode but it is still beeping.
If your IC (LF357, TL062) seats in sockets, try to take out each of them, only one ic step-by step and see what happens. At first take out D4 (LF357), or desolder Sensitivity resistor, or one leg of R20 if you not have sockets on the board.
Often this problem may be coused by broken diodes 1n4148 (low quality) and D4, or simply by fake D4 op-amp.
Comment
-
Thank you Vadim18. The 1N4148 diode located at VD3 was faulty.Originally posted by Vadim18 View PostHi chuubaba.
..........Often this problem may be coused by broken diodes 1n4148 ....................
I am sure you have very good understanding of this DP PCB and you can suggest a fix for "low detection depth" problem with big coil. I am using all components as written in BOM for rev 5.0
The frequency is 100Hzs. All resistors are 1%. MOSFET is 740 and VD1 is DSEI2010. Damping resistor is 680R 1W. Coil diameter is 400mm inductance is 396uH. Coil and connecting cable resistance is 6.7R. The entire PCB and POTs are inside a special metal box to block EMF . I can detect the iron in my concrete roof from 3 meters. A stainless steel pot size 95mmx105mm at distance of 76CM.
Comment
-
all holes on pcb are metallized. if you desolder a component you must do that accuratelly. VERY ACCURATELY.
you must remember that pcb was done by chinese, NOT BY UNION OF SOVIET SOCILALIST REPUBLICS/USSR.
USSR made board had FAT METALLIC LAYER EVERYWHERE, chinese put thin layer. if i will order pcb batch with 2x fatter metal layer
the price also increases in 2x time.
NOT USSR MADE BOARDS -! CHINESE -! JUST YOUR ACCURACY AND HIGH ATTENTION -!
LOWEST ADHESION OF THE METAL TO TEXTOLITE -! THIN METAL LAYER -!
you pull out metal layer from holes and do not want to see this fact.
all your problems appear just you begin to desolder something and change.
----
The entire PCB and POTs are inside a special metal box to block EMF
----
again just your crazy fantazy. YOU CAN NOT PROTECT THE PCB FROM EMF!!!!! your coil is OPENED FROM ALL SIDES FOR EMF!!!!!
Comment
-
Great news chuubaba!
You doing a good progress.
There is dificult for me to point wich component make a problem. But at this time you get a working unit, you must be able to detect a cola can at this distance (60-90 cm is most realistic). Stainless steel are bad target for detection, even in my case.
Here a common ways to make a bad working detector:
1 bimetal wire for coil, from utp5 twisted pair;
2 metal wire type resistor, R5 and R6.
3 fake op amps or op amp with damaged inputs.You can also broke inputs by static then soldering it. LF357 are 95% fake at nowedays, use instead LF355, LF356 or TL071.;
4 unshielded and long wires at signal path, in case of DP thats are Sensitivity pot wires;
5 bad "used condition" electrolityc capacitors, especially near IRF740 and power input.
Also ceramic capacitors in place of c16 c18 c22 c25 are not good.
In case you not have an Oscilloscope or logic analyser - all resistors and caps must be werified with DMM with +-1 % tolerance.
Dont try to understand all at once, i start to make my first MD in 2016 (SurfPI) and only after 2 years i make a good working unit) I made a lot of mistakes, also learned more.
By the way big thanks to Anatoliy, i choosed his schematics as most adequate for bulding DP.
Comment
-
Vadim18 I buy all chips and components from china. The detection depth is same for 5kg+ weight pure iron pieces of same size. The 1mx1m coil can detect these 5kg iron pieces at the same distance. This detection depth is trash. Absolute scam. It is very disappointing after spending so much effort and money. Such false claims and fake videos only to sell trash pcb. Now it is very clear why the seller of this design is always playing angry when you ask him questions about the poor performance. He will always attribute the wrong to the customer and if nothing works then will start abusive remarks and language. No wonder he would always advise to get parts from trash. Do not invest much time and money in to this. Its once in life time maybe that you would got search for train burried 15 feet deep.
Comment
-
if my pcb is trash you can take files i began from and to do your new. begin from zero point.
thats not so hard. then you may blame just yourself. for curve hands.
Comment
-
I think problem not in PCB, but in components in ic-s.
Today parts from trash may be not so atractive but they are 99% original.
By the way! I got 2 fake LF357( remarked TL071) and 1 original not from China, but from №1 reputable store in Ukraine. Last week i got 5 pieces of TL072, all with oxidized legs also from reputable store. Thats a worldwide tendency
You can build simple square wave generator to check and compare how fast you op amps. Tl062 may be remarked lm358, LF357 may be TL071 (like in my case)
Chek you op amps first.Attached Files
Comment
-
Vadim18 the opamp required by BOM is 50v/us. I have CA3130N and LM318n with slew rates of 30v/uS and 150v/us. Is this not sufficient? The chips are direct from the manufacturer.Attached Files
Comment

Comment