Originally posted by dfbowers
View Post
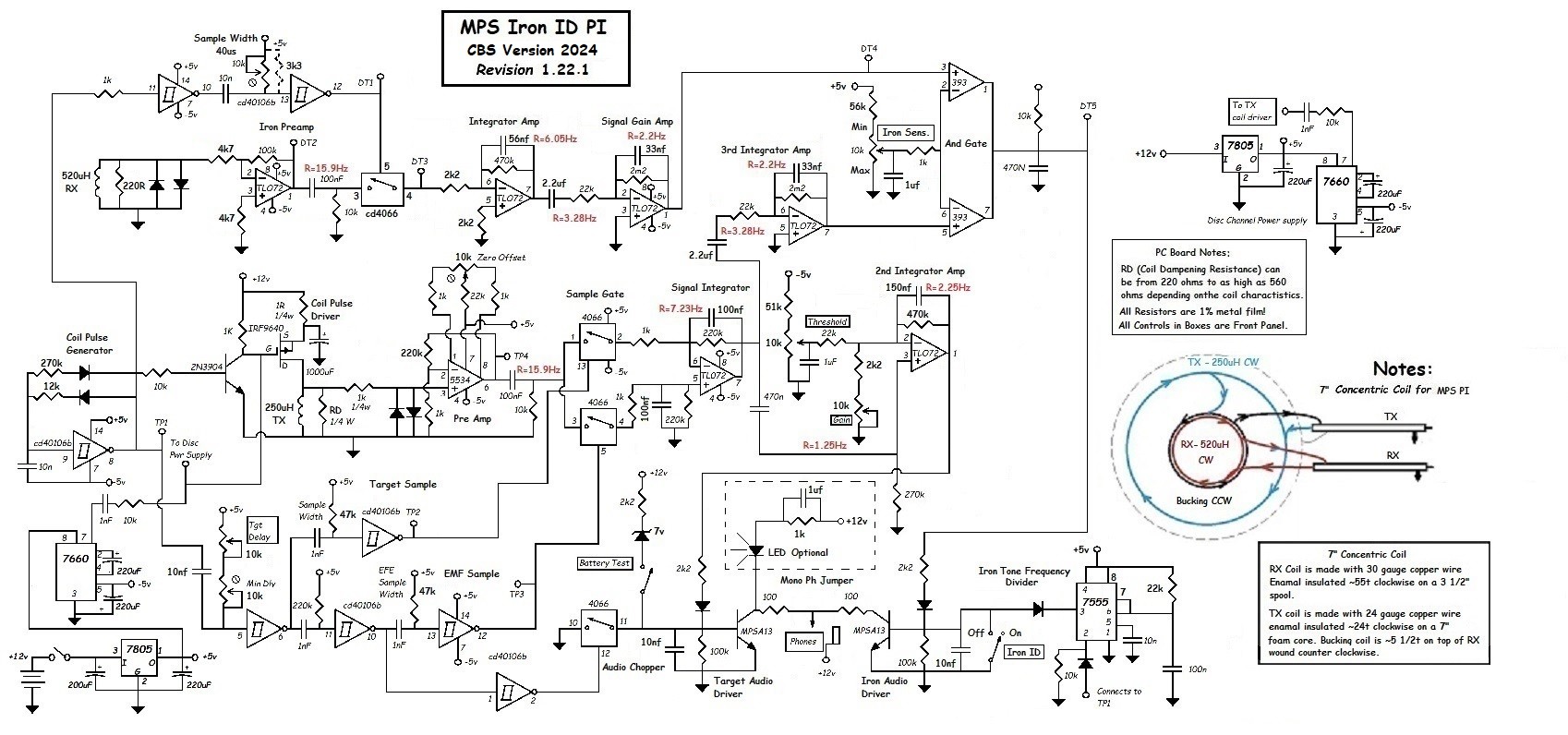
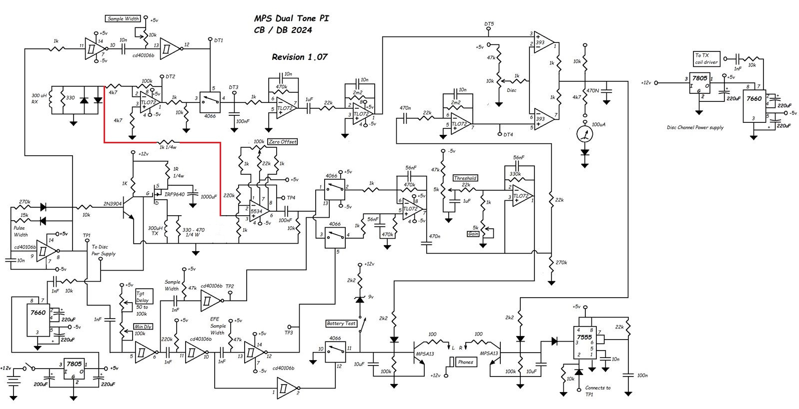
So just a mono tone to indicate the presence of a target and a mono tone + LED to indicate non ferrous. A switch for switching between high tone\ high tone low tone or mono tone + LED.
Also, you might consider an SMD PCB with components as a complete kit along with a ready made search coil and build documents.

Comment