Originally posted by phred01
View Post
Announcement
Collapse
No announcement yet.
Announcement
Collapse
No announcement yet.
New Project - MPS PI - Iron discriminating metal detector.
Collapse
X
-
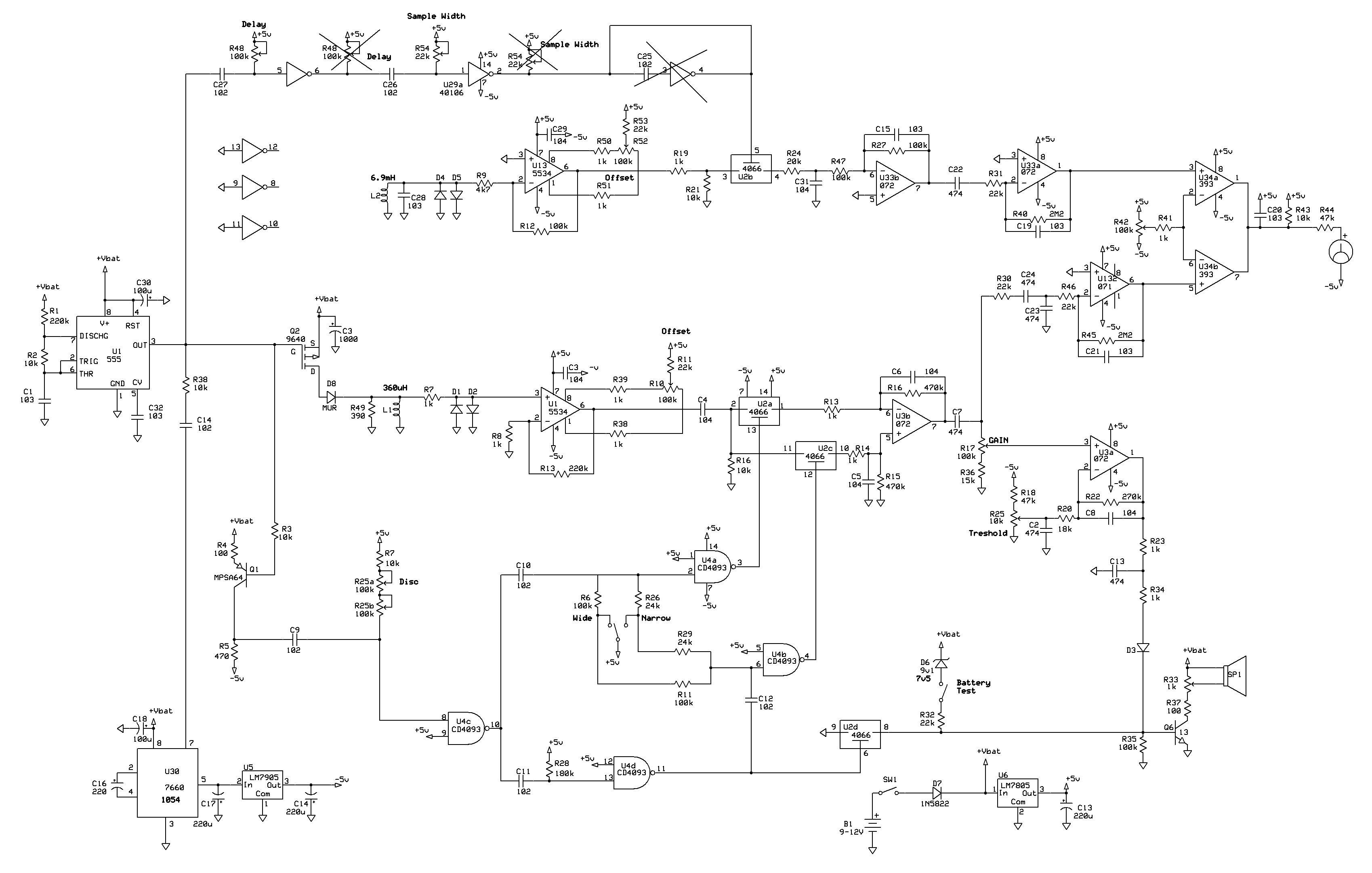
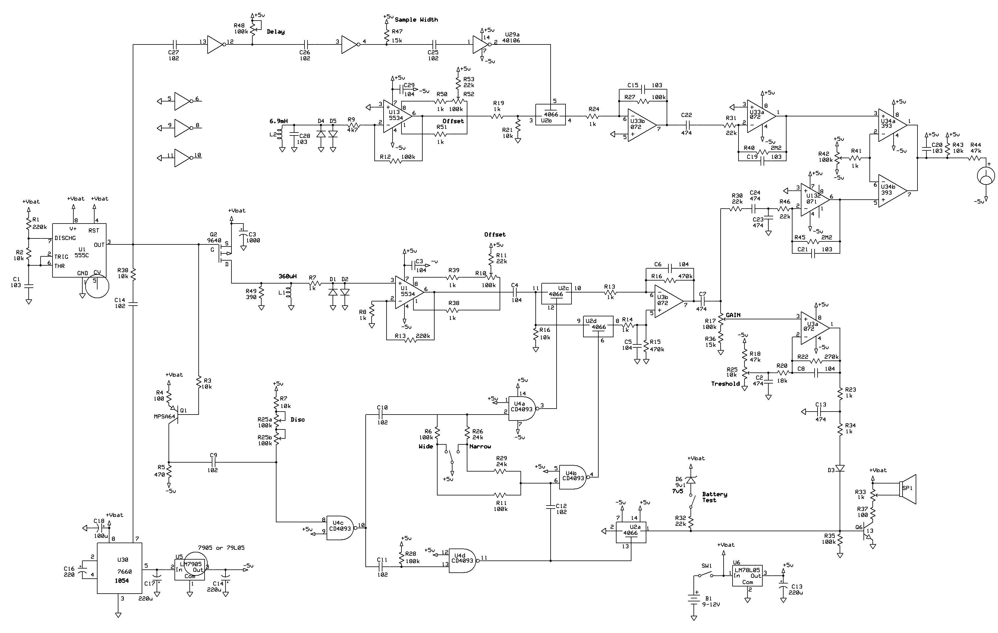
I would think that the NE5534 as a preamp to the iron channel would be even better suited in place of the TL072. I don't know if there would be a perceivable difference though. Let me know! The frequency is pretty low in this application. I don't know if we can take advantage of the faster slew rate of the NE5534.
I guess if I were to redesign the whole thing I might even use a NE5534 as a preamp on the iron channel too. That front end is a bit of patchwork but I guess you could even eliminate one of the preamps and tie the two channels to that one NE5534 but would need to drop the gain on the rest of the iron channel.
Comment
-
Hi pechkata,
First source of this idea is from 04 Jan 2021 from DFBowers. This is the first variant of this idea. DFBowers generates this idea after reading of Voodoo project from year 2020 from George Overtone. Until waiting of the parts for Voodoo project, DFBowers decides to test similar solution but without microprocessor control. "DB_HIBRID_ALTAIR.jpg" is only the copy of this first variant.Attached Files
Comment
-
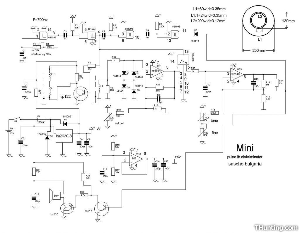
Hi Detectorist#1Originally posted by Detectorist#1 View PostIt is interesting, but the first raw idea for PI IB discriminating detector is maybe from Bulgaria from year 2008. Autor is Sascho from town Varna. This idea is publicized in THunting.com
can you explain how the pulse ib discrimination part of the circuit works?
Comment
-
That circuit works only because there is no ground balance, the rest works..Originally posted by Detectorist#1 View PostIt is interesting, but the first raw idea for PI IB discriminating detector is maybe from Bulgaria from year 2008. Autor is Sascho from town Varna. This idea is publicized in THunting.com
Comment
-
G'day all
Looking for proof readers Just drew up 1.22.1 in Kicad ver 6 using Pi4B running latest Bookworm OS
please find attached pdf of cct drawing Would verification the drawing is correct in detail before releasing the sch file
It's been a learning curve so far haven't reached the PCB generation bit​Attached Files
Comment

Comment