Hi,
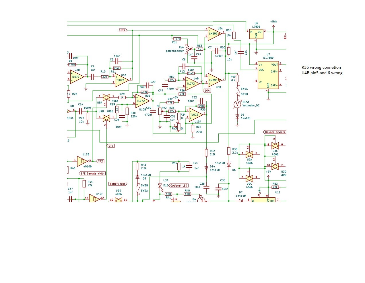
the oscillator around U12 (D3/D4) is also not correct. Detectorist#1 mention it also. I do not why you have not corrected this. I told you about this error before.
the oscillator around U12 (D3/D4) is also not correct. Detectorist#1 mention it also. I do not why you have not corrected this. I told you about this error before.



Comment