Announcement

Collapse
No announcement yet.

Announcement

Collapse
No announcement yet.

ELYAPIMI PLL DEDECTOR

Collapse
X
 
  • Filter
  • Time
  • Show
Clear All
new posts

  • #76
    2 Tones

    This afternoon I entertained for a while and I have updated the schema. Take a look, I hope there is no error.
    Attached Files

    Comment


    • #77
      Originally posted by ivconic View Post
      Please read the forum rules and make your posts in English.

      Oh man!?
      GIVE US A BREAK MAN!
      Learn Bulgarian if you so desperately want to know what man said!
      You can't so blindly insist on forum rules all the time!
      Rules are ok, but give us a break for a while!




      Lately... listing new threads; man can see more warnings like this one ... than valuable and contributive posts overall!
      It was his first post, so it was necessary to draw his attention to the forum rules.
      As before, if you want to make a post in your own language, then also provide an English translation. You cannot expect everyone else to use a translator.

      Comment


      • #78
        Originally posted by eduardo1979 View Post
        This afternoon I entertained for a while and I have updated the schema. Take a look, I hope there is no error.
        Nice work Eduardo.

        Don't forget to provide a positive supply for the tx oscillator.

        Comment


        • #79
          Originally posted by porkluvr View Post
          I was pointed, er directed, to a Turkish website, but I never could find a suitable schematic to match the #1PCB, so I am still wondering WHERE did this come from??
          Hi porkluvr,

          The Turkish website is correct, this pcb comes from there. You have to register and login site to see attachments.
          This dedector is a handmade commercial product known as Emiralem Dedektör.
          Original creator is an old school guy, he used to work directly on bare copper without a schematic or pcb. See "pcb-eskiusül.jpg"
          He opensourced his project for collaboration and producing a better dedector.
          First he shared only pcb. Then he prepared a hand-drawn schematic and other forum members made diptrace schematic. In the process some missing details found and corrected. I think they only updated the pcb not schematics.
          Attached Files

          Comment


          • #80
            i already make a pcb. now waiting for the components. i need to know the exactly dimension and coil readingl. 10q

            Comment


            • #81
              Thanks for the lowdown, Mustafa.

              I'll quit worrying about needing a better schematic and try to work with what is already here.
              It is humbling to read about how somebody can put something like this together in such a fashion, by "doing more with less".

              ----------------------------------------

              pnp007, look at post 38.

              edit: guestimation: when you measure inductance look for about 500uH transmit and 1mH receive, maybe slightly more for both of those.
              I had to use some questionable methodology to arrive at those numbers so if somebody wants to jump in with more accurate values that would be grand!
              Last edited by porkluvr; 01-17-2013, 11:45 PM. Reason: added some numbers

              Comment


              • #82
                Originally posted by porkluvr View Post
                Thanks for the lowdown, Mustafa.

                I'll quit worrying about needing a better schematic and try to work with what is already here.
                It is humbling to read about how somebody can put something like this together in such a fashion, by "doing more with less".

                ----------------------------------------

                pnp007, look at post 38.

                edit: guestimation: when you measure inductance look for about 500uH transmit and 1mH receive, maybe slightly more for both of those.
                I had to use some questionable methodology to arrive at those numbers so if somebody wants to jump in with more accurate values that would be grand!
                10q very much.

                Comment


                • #83
                  Obviously coil is fully resonant.
                  I did some calculations and it seems so.
                  Now... because i am too lazy to make such coil; i was thinking to try to correct values at detector and meet Tesoro coil specs.
                  In theory this is easy job... but in practice i am expecting troubles because of the coil balance differences.
                  Anyway; it would be interesting least to try and see what will turn out of this.
                  At the end, if i must; i will make suggested coil.
                  Taking that Tesoro coil has 1mH and 15 mH; using calcs i got 4.9nF (2n7+2n2) as closest for RXc and 73.6nF (68n+5.6n) as closest for TXc.
                  In this case TXf would be 18.55xxx kHz and RXf than 18.564xxx kHz.
                  Sweet.
                  But than i have to face balance and resistances...
                  ...
                  Anyway; it is worth to play and maybe it will turn educational too!

                  Comment


                  • #84
                    I tried, got somewhat better tone discrimination... but loose depths!
                    I guess i will have to make coil...

                    Comment


                    • #85
                      ivconic can i make your pcb?

                      Comment


                      • #86
                        Originally posted by dekoratör View Post
                        ivconic can i make your pcb?
                        Of course you can.
                        Read back what Porkluvr and others discovered and leave place for two 39k resistor that are missing from my pcb.
                        Maybe they are right, maybe not; i can't tell yet.

                        Comment


                        • #87
                          ok. thanks..

                          Comment


                          • #88
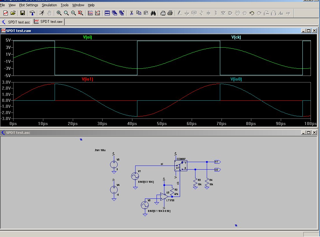
                            CD4007 LTspice model (SPDT analog switch)

                            Here is a LTspice symbol/model I designed which conforms (as best I know how) to the CD4007 configuration used here.
                            The CD4007 is wired as a SPDT analog switch. There are three other possible wiring combinations that I know of, to implement a SPDT switch. But I'm trying to keep this simple.

                            I was meticulous to try and make sure that I didn't make the mistake of reversing the sense because wiring the io1 and io0 backwards would be a bad mistake, but I can't make any promise. Use at your own risk.

                            The model/symbol should be equivalent to a CD4007 with external connections as follows:
                            (1,5,12) (8,10,13) (3,6) (2,9) (4,11), power connections are on 7 and 14.

                            I am not a spice guru and developing the model was a real exercise for me, but anybody with half a brain (and LTspice) could easily edit the appearance should you not like my artwork.

                            I wish I could supply a user friendly CD4046 model so that we could easily model this particular detector project from top-to-bottom, but as of now I don't know that I have one. I'll need to look through my files and make some tests when I find the time. Maybe I'll find something.

                            LTspice is a free download in case you didn't already know. It has its shortcomings but it is free.
                            Attached Files
                            Last edited by porkluvr; 01-20-2013, 04:13 AM. Reason: title added

                            Comment


                            • #89
                              Nice contribution.
                              Originally posted by porkluvr View Post
                              I wish I could supply a user friendly CD4046 model so that we could easily model this particular detector project from top-to-bottom, but as of now I don't know that I have one.
                              You'll find one here: http://www.geotech1.com/forums/showt...773#post163773
                              It even obeys Vcc as it should.

                              Comment


                              • #90
                                Work This us new Tarsos

                                Comment

                                Working...
                                X