Announcement
Collapse
No announcement yet.
Announcement
Collapse
No announcement yet.
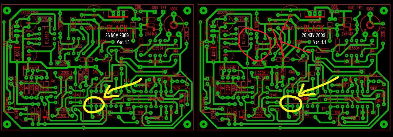
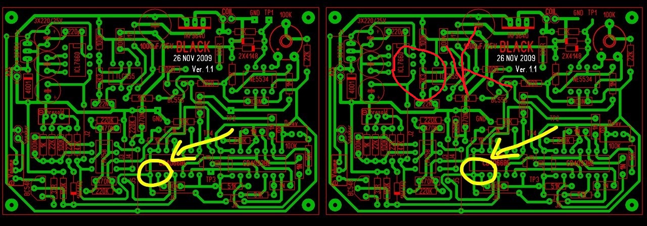
Whites Surf PI schematic
Collapse
X
-
<imgsrc="http://farm6.staticflickr.com/5546/1...5335de9a_b.jpg"/>
[IMG src]http://farm6.staticflickr.com/5546/1...5335de9a_b.jpg[/IMG]Check out my Pipe PI monster. Pots are under watertight screw caps so is a phone jack. When jack not used led lights up instead so you dont need headphones underwater. I made it to be able to snorkel with it and look for cool stuff in carribean sea
The only thing that needs to be sealed is a nozzle where wires coming out of. I thought that someone might like the idea of using ABS or PVC pipe and decided to share it. Let me know what you think. Used Surf PI 1.2 in 1-1/2" ABS pipe. First barrel holds pots and pcb, second barrel holds batteries and phone jack. Not the lightest design but for starters will do
Comment
-
http://farm6.staticflickr.com/5546/1...5335de9a_b.jpg Check out my Pipe Monster PI
Used ABS pipe from home depot. Made for snorkeling and to be abused. All pots are under screw caps so is phone jack. Has external led to be used underwater without headphones. Just thought someone might like the pipe idea and decided to share. Let me know what you think.
Comment
-
Ha, ha . . . Silverdog could never have imagined this guy:
http://www.youtube.com/watch?v=ez3lbh0sSzA
http://www.youtube.com/watch?v=NlN9rDqzN4Q
Comment
-
-
OMG!
Originally posted by multieagle View PostHa, ha . . . Silverdog could never have imagined this guy:
http://www.youtube.com/watch?v=ez3lbh0sSzA
http://www.youtube.com/watch?v=NlN9rDqzN4Q
This guy is hilarious! Here is video showing results of his build. http://www.youtube.com/watch?v=lD4wpSObYFQ
WARNING, there are a few bad words, to say the least. But highly entertaining, and probably expresses more than a few frustrating moments many of us experienced with this build. Stand by, he will try again!
Comment
-

Comment