Announcement

Collapse
No announcement yet.

Announcement

Collapse
No announcement yet.

RELIC HAWK

Collapse
X
 
  • Filter
  • Time
  • Show
Clear All
new posts

  • Originally posted by WM6 View Post
    Working under Ubuntu and I can't import your LTSpice file in my Qucs simulator. Depend on your demo for now.
    LTSpice works ok with WINE in Ubuntu.

    Comment


    • Originally posted by Qiaozhi View Post

      LTSpice works ok with WINE in Ubuntu.
      Thanks Qiaozhi, will try.

      Comment


      • Originally posted by WM6 View Post
        Working under Ubuntu and I can't import your LTSpice file in my Qucs simulator. Depend on your demo for now.
        See what happens when battery discharges from 12.2V to 12.1V:
        1. LC tank circuit starts to return energy in source V3 because the cascode Q2&3 saturates.
        2. Distortion of oscillation becomes remarkable.
        3. Efficiency drops because tank pumping pulse has width more than 180 deg. For maximal efficiency we need conducting angle about 120deg (duty cycle about 1/3).
        4. Control voltage Vo (the red line) should be very low (TL074 can not deliver such low level).
        Attached Files

        Comment


        • Ah! Nice catch!
          I tried it but supply voltage was not on my checklist. (I assumed that it was taken care of)

          Comment


          • Yes, I got the same, but I am not sure if in real world so little difference in power supply can lead to so huge distortion (a little unbelievable for 0.1V only)?

            As you can see on second pic, the same happen with I circuit total I(V1).
            Attached Files

            Comment


            • Mike, you should remove the components in the red box. Unless I am mistaken, the 68k resistor was put there to isolate an oscilloscope lead during setup. One end is a test point.

              The net segment that you labeled "Test" is connected to ground which means that 0V=test in your simulation.

              Right click the net, and then "Highlight Net" and you will see what I mean.
              Attached Files

              Comment


              • Originally posted by WM6 View Post
                Yes, I got the same, but I am not sure if in real world so little difference in power supply can lead to so huge distortion (a little unbelievable for 0.1V only)?
                As you can see on second pic, the same happen with I circuit total I(V1).
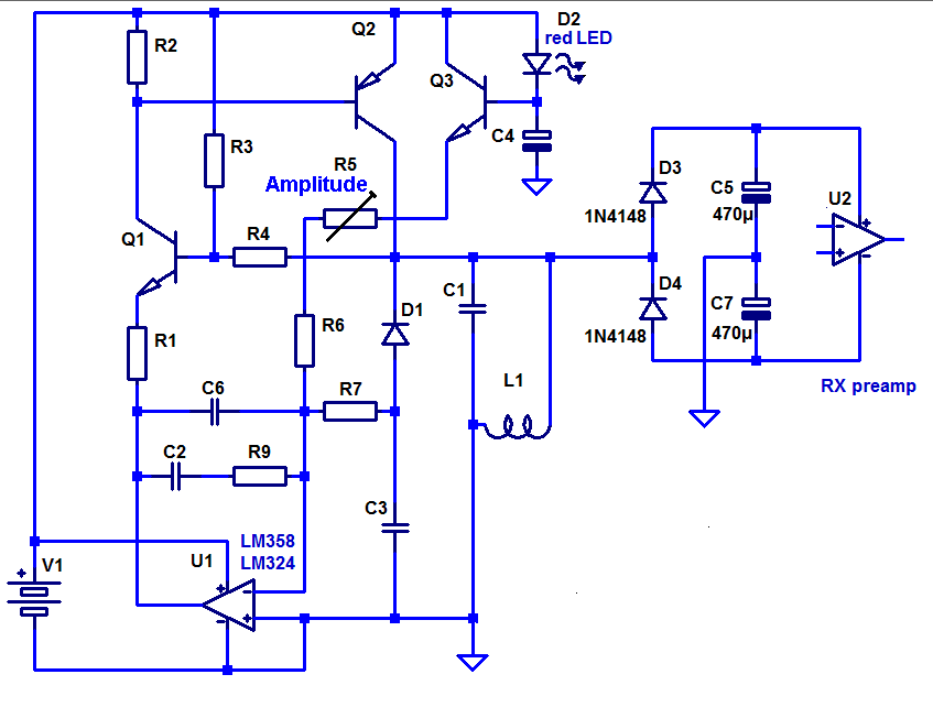
                WM6, when resistors R1 ... R4 are correct designed, the TX can operate with maximal possible undistorted amplitude at very heavy load. My idea is to load the LC tank circuit with a rectifier used to supply RX preamp placed inside search head. The idea is sketched below.
                In the original circuit (see formulas in equivalent circuit diagram - post #957), to avoid distortion, we should adjust amplitude Vp no more than Vp = Vbat_min - Vsat = 10.2 - 3.8 = 5.4Vp, ie TX should generate voltage swing less than 10.8Vpp . This amplitude can be adjusted with resistors of voltage divider R6 ...R7.
                However when battery voltage is 13.6V, the circuit oprates with very bad efficiency because theoretical possible swing is 27.2Vpp. TX power is proportional to square of amplitude Vp. The large saturation voltage 3.8V of cascode Q2&Q3 is gilti for this drawback. No need of cascode.
                My idea is to remove Q3 and to use a reference voltage proportional to battery voltage. In the circuit below, Q3 generates very filtered such voltage. We can adjust R5 so that amplitude will be always almost equal to battery voltage despite its change.
                Attached Files

                Comment


                • Originally posted by porkluvr View Post
                  Mike, you should remove the components in the red box. Unless I am mistaken, the 68k resistor was put there to isolate an oscilloscope lead during setup. One end is a test point.

                  The net segment that you labeled "Test" is connected to ground which means that 0V=test in your simulation.

                  Right click the net, and then "Highlight Net" and you will see what I mean.
                  Porkluvr, in my not humble opinion, you are mistaken
                  Please click on emitter of Q1 to see voltage signal. The result is shown below. There is nothing interesting for measurement with oscope. Only a competent radio amateur will say that this is an inefficient TX circuit because the conducting angle of an amplifier class C is more than 180 deg.

                  As a redesigner of this TX circuit, I would connect an oscope to output of U1 because for me, the P.I. controller is the most important thing in this circuit, so it should be tested. The P.I. controller should operate:
                  a) quick (minimal settling time),
                  b) with wide change of output voltage Vo (without saturation of U1) and
                  c) stabile (without oscillation or ringing).

                  When I connect R10 to ground for a test, amplitude of oscillation increases. The controller senses this and starts to increase output potential Vo of U1 in order to decrease amplitude of oscillation to previous level. The oscope will show this settling process.

                  When I connect R10 to a positive voltage, amplitude of oscillation decreases. The controller should decrease output potential Vo of U1 in order to increase amplitude of oscillation and we will see on oscope if output saturates. To have very low voltage Vo without saturation, I use LM358 or LM324 instead TL074.

                  However in practice, to test settling process, I will connect R10 to a pulse generator with very low frequency, for example 2Hz and will see with oscope if the settling process is enough quick and if the controller operates with ringing. SPICE also can simulate this.
                  Attached Files

                  Comment


                  • Thank you. Whether right or wrong, your lectures are always fun and entertaining.

                    Comment


                    • hello mikebg

                      you right, you can cancel service Q3 (which I do not understand the utility)
                      see post 929

                      olivier

                      Comment


                      • Hi Olivier.
                        I made TX circuit of post # 937 for SPICE analysis by you with CircuitMaker 2000. It is attached here in compressed format. I have no time to make it for simulation with LTspice.
                        Mike
                        Attached Files

                        Comment


                        • Originally posted by mikebg View Post
                          I have no time to make it for simulation with LTspice.
                          Mike
                          It would be interesting to see filter characteristic of those rectifier.

                          Comment


                          • hi mike
                            a remark
                            in this diagram the ground is connected to the - terminal of the battery.
                            Ground use for the RX preamp.
                            do you want creates a negative voltage supplied to the other OPA ?

                            olivier

                            Comment


                            • Originally posted by o.mag View Post
                              hi mike
                              a remark
                              in this diagram the ground is connected to the - terminal of the battery.
                              Ground use for the RX preamp.
                              do you want creates a negative voltage supplied to the other OPA ?

                              olivier
                              No, Olivier.
                              I think the TX has no enough power to supply increased looad because the negative rectified voltage is formed in half-wave when Q2 is not conducting.
                              As I mentioned in post #937, my idea is to supply only U2 (the RX preamp placed inside search head).

                              Comment


                              • hi mike

                                OK : like this ! (the head is the red box )

                                olivier


                                Attached Files

                                Comment

                                Working...
                                X