Announcement

Collapse
No announcement yet.

Announcement

Collapse
No announcement yet.

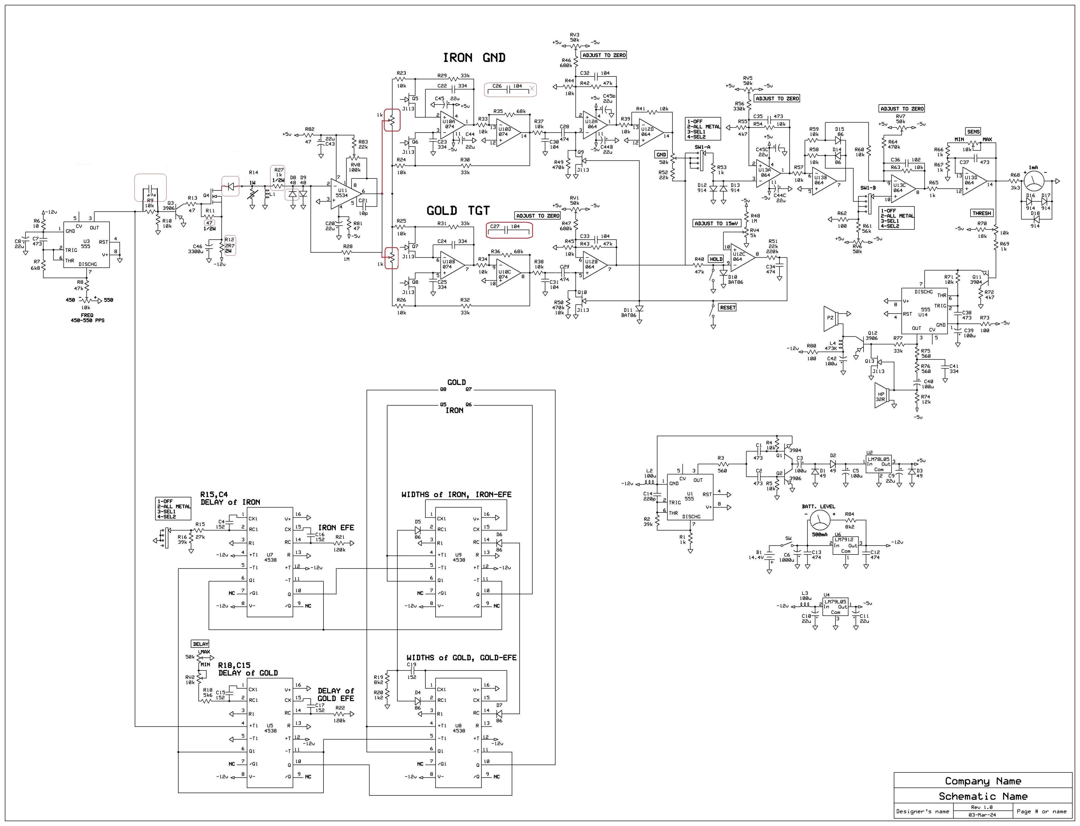
LOOKING FOR GOLDSCAN 4 Schematic.

Collapse
X
 
  • Filter
  • Time
  • Show
Clear All
new posts

  • NO I DON'T !!!
    I put it right according to schematic:


    Click image for larger version

Name:	image.png
Views:	863
Size:	51.4 KB
ID:	421880Click image for larger version

Name:	image.png
Views:	841
Size:	14.5 KB
ID:	421881

    Comment


    • I put BC557 there with "CBE" pinout.
      For a moment I got really happy and wished you were right!
      Unfortunately you are wrong, I put the transistor just right.

      Comment


      • It is normal that the Baracuda has more range, it has more gain at the frontend ,
        1. add MUR460 between mosfet and coil
        2. increase the gain at the input x1000 , now it is x500
        3. setup the damping resistor , exact , and little underdamped.
        4. dont waste your time with such coils(planar) make a coil of about 1ohm 350uH like Minelab .
        5. set the Pulse Width at the point you have the more range at the smallest coin you want as target (the silver ottoman coins you found)
        6. increase the Pulserate at the point the mosfet dont burn.

        the GS4 in off mode , must catch AT LAST a Gold sovereign at 30-35 cm on the air. ( 30cm coil)
        RMS curent at these contitions is more than 500mA, (600-900mA)

        i would replace the j113 with 4066.
        The unbeatable PLUS of this circuit is the Erics SAMPLE HOLD circuit.

        Click image for larger version  Name:	GS4mod_Carl.jpg Views:	0 Size:	1,022.1 KB ID:	421900
        Attached Files

        Comment


        • the GS5-LITE Click image for larger version

Name:	IMG_20240328_155751.jpg
Views:	1052
Size:	264.9 KB
ID:	422179 boards arrived today

          Comment


          • Originally posted by algan View Post
            the GS5-LITE Click image for larger version  Name:	IMG_20240328_155751.jpg Views:	6 Size:	264.9 KB ID:	422179 boards arrived today
            Wow!!!
            When you have everything finished, tell us how everything goes.​

            Comment


            • Hi Algan,

              nice PCB... have made no PCB mounting holes on purpose? For what enclosure have you made the PCB? And does it already contains Carl's modification suggestions?

              Comment


              • Originally posted by algan View Post
                the GS5-LITE Click image for larger version

Name:	IMG_20240328_155751.jpg
Views:	1052
Size:	264.9 KB
ID:	422179 boards arrived today
                I also ordered mine here in Brazil, it takes a while to arrive.

                Comment


                • Originally posted by GeoMax View Post
                  Hi Algan,

                  nice PCB... have made no PCB mounting holes on purpose? For what enclosure have you made the PCB? And does it already contains Carl's modification suggestions?
                  This is on Eduardo's board #542
                  yes, I removed the holes for mounting the circuit board, and for attaching to the box it is the easiest, the important thing is that everything else works.​

                  Comment


                  • Have you tested the PCB already? And it works correctly?

                    Comment


                    • Originally posted by GeoMax View Post
                      Have you tested the PCB already? And it works correctly?
                      I haven't tested it yet, but Eduardo wrote that it works and there was a short video, if I test it I will tell

                      Comment


                      • I have 4 boards if anyone wants I can send them without shipping for 1 board is 10 euros I need to know which country it is for and I will write plus shipping how much it is, the board is Eduardo's without making any changes I just added 4066 instead of the three transistor J113 can be tested with them as well, and maybe with 4066, I haven't soldered all the elements yet

                        Comment


                        • Click image for larger version  Name:	20240330_091544.jpg Views:	0 Size:	679.1 KB ID:	422257Click image for larger version  Name:	20240330_091540.jpg Views:	0 Size:	393.1 KB ID:	422259Click image for larger version

Name:	20240330_091546.jpg
Views:	659
Size:	747.8 KB
ID:	422260​​​​​​

                          Comment


                          • Just for fun!
                            Really fast coil!
                            Had dozen scraped inductive cookers on the addict.

                            Comment


                            • Click image for larger version  Name:	GS5 B.lay6]EDUARDO_pageZA GEOTECH.jpg Views:	0 Size:	233.1 KB ID:	422274
                              Originally posted by eduardo1979 View Post
                              ​ Hello Eduardo, I want to ask you what value are the capacitors with the letter C enclosed in the photo, I could not see them in the schematic. Thanks.

                              Comment


                              • 100 n

                                Comment

                                Working...
                                X